Клуб любителей китайских скутеров

Форум клуба любителей китайских скутеров

      
Текущее время: 28 Apr 2026, 06:53

Часовой пояс: UTC + 3 часа


Правила форума


Посмотреть правила форума



Начать новую тему Ответить на тему  [ Сообщений: 284 ]  На страницу Пред.  1 ... 15, 16, 17, 18, 19
Автор Сообщение
 Заголовок сообщения: Re: Изучение работы РН в нештатном режиме.
СообщениеДобавлено: 21 Feb 2018, 13:19 
Не в сети
Старожил
Старожил
Аватар пользователя

Зарегистрирован: 18 Oct 2010, 06:21
Сообщений: 2538
Откуда: Кубань
Поблагодарил: раз(а)
Поблагодарили: раз(а)
Медали: 4
За полезные и полные ответы. (1) За тех. помощь 1-й степени (1) За тех. помощь 2-й степени (1) За вклад в развитие клуба (1)
Скутер: RACER uragan- 82сс.
Стаж: ***
Dj@gger писал(а):
Ну я понимаю что весь люминь везде давно сдан, :( ну хотябы старую кастрюлю или тазик, неужели нельзя было найти? Просверлить дырку и притянуть туда тиристор *THUMBS UP*

Старую нет, не найти. А дырявить новый тазик чревато смертоубивством. Да у меня на столе и так мало места, а тут еще и тазик...
Короче, сходил сегодня прям с утра в ларёк и купил стандартную (к 139-двиглу) РН. По первой схеме первого поста. Испытал на столе. Подключение было согласно скутерной схеме. В итоге ничего не заметил. Единственный минус моих измерений, это то что виртуальный осц. не показывает постоянку, поэтому для того чтобы увидеть что идет на АКБ - пришлось последовательно щупу цеплять лампочку. Снял кино. Условно его можно разделить на три части. На первой с АКБ, на второй без АКБ, и в конце то что идет с красного на АКБ. Но так как подключалась лампочка к щупу, амплитуда сигнала была на много слабее. Если кто заметит разницу в первых двух частях - пишите.
[youtube]K9OXl3RI95c[/youtube]

_________________
"Добрым словом и револьвером, вы добьетесь намного большего.... чем одним добрым словом"
...Пишу с ошибками, читаю по слогам.


Вернуться наверх
 Профиль  
 
 Заголовок сообщения: Re: Изучение работы РН в нештатном режиме.
СообщениеДобавлено: 21 Feb 2018, 16:33 
Не в сети
Опытный
Опытный
Аватар пользователя

Зарегистрирован: 13 Dec 2014, 15:54
Сообщений: 748
Поблагодарил: раз(а)
Поблагодарили: раз(а)
Скутер: Yamaha 100сс
Стаж: @
На столе не надо. Надо так:
Alwert писал(а):
Подключать осциллограф следует после РН и фиксировать момент запуска двигателя.

В момент запуска всё и происходит, как и насколько - зависит от схемы, номиналов, АКБ, генератора.
На столе - не корректно. Уже потому, что индуктивность генератора сильно отличается от твоего тр-ра. Симитировать процесс пуска на скутере не получится, а такие осциллограммы ни о чем не говорят.


Вернуться наверх
 Профиль  
 
 Заголовок сообщения: Re: Изучение работы РН в нештатном режиме.
СообщениеДобавлено: 21 Feb 2018, 17:55 
Не в сети
Старожил
Старожил
Аватар пользователя

Зарегистрирован: 18 Oct 2010, 06:21
Сообщений: 2538
Откуда: Кубань
Поблагодарил: раз(а)
Поблагодарили: раз(а)
Медали: 4
За полезные и полные ответы. (1) За тех. помощь 1-й степени (1) За тех. помощь 2-й степени (1) За вклад в развитие клуба (1)
Скутер: RACER uragan- 82сс.
Стаж: ***
Alwert
Alwert писал(а):
На столе не надо. Надо так:
Alwert писал(а):
Подключать осциллограф следует после РН и фиксировать момент запуска двигателя.

Ну покажи что получится. Посмотрим, сравним. А что происходит в момент запуска? И как понять ,,после РН?,,. З. Ж. и Б. подключены к обмоткам генератора. По этим обмоткам и шунтирует. И на них делаются замеры относительно зеленого. Красный идет на АКБ и всякие употребители. С красного тоже на зеленый замер, так как минус АКБ тоже сидит на массе, что однозначно зеленому.

_________________
"Добрым словом и револьвером, вы добьетесь намного большего.... чем одним добрым словом"
...Пишу с ошибками, читаю по слогам.


Вернуться наверх
 Профиль  
 
 Заголовок сообщения: Re: Изучение работы РН в нештатном режиме.
СообщениеДобавлено: 21 Feb 2018, 19:00 
Не в сети
Опытный
Опытный
Аватар пользователя

Зарегистрирован: 13 Dec 2014, 15:54
Сообщений: 748
Поблагодарил: раз(а)
Поблагодарили: раз(а)
Скутер: Yamaha 100сс
Стаж: @
ДОМОВОЙ писал(а):
Ну покажи, что получится. Посмотрим, сравним.

У меня японский скутер, так что смысла нет. Да и зачем, ведь ты, а не я, занялся "Изучением работы РН в нештатном режиме". Я говорю лишь из анализа схем и принципа работы. На практике это подтверждается: если у одного "ничё не горит", то у другого сгорит обязательно.
Кстати, подробные объяснения давал, но стёр, потому как "интегрирующая цепь, дифференцирующая цепь" ... Все равно не поймут, уже проходили ...
Зафиксируешь пуск на осциллограммах - хорошо, нет - твое дело. @}->-
Кое-что доказывают твои прежние осциллограммы, вид которых плавно менялся. Комментарии выше давал.
Успехов!


Вернуться наверх
 Профиль  
 
 Заголовок сообщения: Re: Изучение работы РН в нештатном режиме.
СообщениеДобавлено: 06 Apr 2018, 19:22 
Не в сети
Старожил
Старожил
Аватар пользователя

Зарегистрирован: 24 Oct 2010, 23:54
Сообщений: 1600
Откуда: Раменское
Поблагодарил: раз(а)
Поблагодарили: раз(а)
Медали: 4
За полезные и полные ответы. (1) За тех. помощь 1-й степени (1) За тех. помощь 2-й степени (1) За грамотность (1)
Скутер: Haobon qt10, S ZNEN-King, Рига-26
Стаж: C89
добавлю осциллограммы с HAOBONа


Вложения:
Комментарий к файлу: .
Umax=32,6V
Umin=-32V
Uamp=64,6V
Urms=22,5V

выход1 генератора без аккума но с габаритами.jpg
выход1 генератора без аккума но с габаритами.jpg [ 148.31 KiB | Просмотров: 13353 ]
Комментарий к файлу: .
Umax=23,4V
Umin=-23V
Uamp=46,5V
Urms=16,5V

выход2 генератора без аккума всё включено.jpg
выход2 генератора без аккума всё включено.jpg [ 199.53 KiB | Просмотров: 13353 ]
Комментарий к файлу: .
Umax=20V
Umin=-20V
Uamp=40V
Urms=17,1V

выход3 генератора без 50W фары.jpg
выход3 генератора без 50W фары.jpg [ 207.16 KiB | Просмотров: 13353 ]
Комментарий к файлу: .
Umax=20,6V
Umin=-18V
Uamp=39,3V
Urms=15,5V

выход4 генератора всё под и включено.jpg
выход4 генератора всё под и включено.jpg [ 150.73 KiB | Просмотров: 13353 ]
Вернуться наверх
 Профиль  
 
 Заголовок сообщения: Re: Изучение работы РН в нештатном режиме.
СообщениеДобавлено: 06 Apr 2018, 19:32 
Не в сети
Старожил
Старожил
Аватар пользователя

Зарегистрирован: 24 Oct 2010, 23:54
Сообщений: 1600
Откуда: Раменское
Поблагодарил: раз(а)
Поблагодарили: раз(а)
Медали: 4
За полезные и полные ответы. (1) За тех. помощь 1-й степени (1) За тех. помощь 2-й степени (1) За грамотность (1)
Скутер: Haobon qt10, S ZNEN-King, Рига-26
Стаж: C89
добавлю осциллограммы с HAOBONа


Вложения:
Комментарий к файлу: .
Umax=15.3V
Umin=14.3V
Uamp=823mV
Urms=14.7V

выход5 постоянки без аккума.jpg
выход5 постоянки без аккума.jpg [ 184.34 KiB | Просмотров: 13353 ]
Комментарий к файлу: .
Umax=13.4V
Umin=13.4V
Uamp=12mV
Urms=13.4V

выход6 постоянки с аккумом.jpg
выход6 постоянки с аккумом.jpg [ 172.51 KiB | Просмотров: 13353 ]
Вернуться наверх
 Профиль  
 
 Заголовок сообщения: Re: Изучение работы РН в нештатном режиме.
СообщениеДобавлено: 07 Apr 2018, 12:01 
Не в сети
Старожил
Старожил
Аватар пользователя

Зарегистрирован: 18 Oct 2010, 06:21
Сообщений: 2538
Откуда: Кубань
Поблагодарил: раз(а)
Поблагодарили: раз(а)
Медали: 4
За полезные и полные ответы. (1) За тех. помощь 1-й степени (1) За тех. помощь 2-й степени (1) За вклад в развитие клуба (1)
Скутер: RACER uragan- 82сс.
Стаж: ***
AVK-73
AVK-73 писал(а):
добавлю осциллограммы с HAOBONа

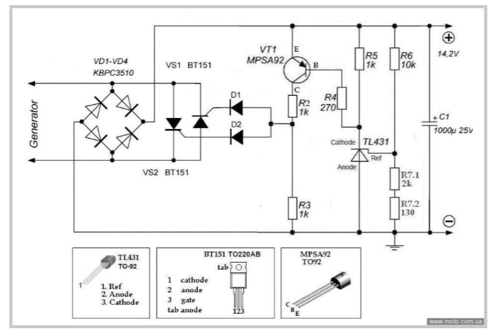
Если учитывать что на АКБ шел ток заряда, то разница по напряжению между ,,с АКБ и без,, в пределах нормы.Если смотреть по схеме генератора (силовые) то видно, что они не имеют соединения с массой. Значит у тебя РН примерно такой как на картинке. У тебя фары подключены к переменке, или к АКБ?
Мое самопальное РН работает без нареканий. Пока все в норме.


Вложения:
Твоя....jpg
Твоя....jpg [ 80.66 KiB | Просмотров: 13336 ]
Типа такой.. (1).jpg
Типа такой.. (1).jpg [ 101.11 KiB | Просмотров: 13336 ]

_________________
"Добрым словом и револьвером, вы добьетесь намного большего.... чем одним добрым словом"
...Пишу с ошибками, читаю по слогам.
Вернуться наверх
 Профиль  
 
 Заголовок сообщения: Re: Изучение работы РН в нештатном режиме.
СообщениеДобавлено: 07 Apr 2018, 17:24 
Не в сети
Старожил
Старожил
Аватар пользователя

Зарегистрирован: 24 Oct 2010, 23:54
Сообщений: 1600
Откуда: Раменское
Поблагодарил: раз(а)
Поблагодарили: раз(а)
Медали: 4
За полезные и полные ответы. (1) За тех. помощь 1-й степени (1) За тех. помощь 2-й степени (1) За грамотность (1)
Скутер: Haobon qt10, S ZNEN-King, Рига-26
Стаж: C89
Да похоже, но 5-ти проводной. Фара на постоянке.
Замеры несколько некорректны из-за того что сигнализация оставалась подключённой, в ней есть пара кондёров на питании, на 5-ом снимке колебания должны быть больше 2V. На 3 и 4-ом видно как аккумулятор съедает пики напряжения.
Замеры проводились на холостом ходу, на оборотах картина сильно не менялась, только чуть поднималось пиковое напряжение с 32 до 38+ и частота.


Вернуться наверх
 Профиль  
 
 Заголовок сообщения: Re: Изучение работы РН в нештатном режиме.
СообщениеДобавлено: 10 Apr 2018, 00:07 
Не в сети
Старожил
Старожил
Аватар пользователя

Зарегистрирован: 18 Oct 2010, 06:21
Сообщений: 2538
Откуда: Кубань
Поблагодарил: раз(а)
Поблагодарили: раз(а)
Медали: 4
За полезные и полные ответы. (1) За тех. помощь 1-й степени (1) За тех. помощь 2-й степени (1) За вклад в развитие клуба (1)
Скутер: RACER uragan- 82сс.
Стаж: ***
А что вы, господа хорошие скажите по этому поводу? viewtopic.php?f=112&t=40753 А ведь по рекомендации производителя АКБ был подключен.

_________________
"Добрым словом и револьвером, вы добьетесь намного большего.... чем одним добрым словом"
...Пишу с ошибками, читаю по слогам.


Вернуться наверх
 Профиль  
 
 Заголовок сообщения: Re: Изучение работы РН в нештатном режиме.
СообщениеДобавлено: 10 Apr 2018, 02:13 
Не в сети
Старожил
Старожил
Аватар пользователя

Зарегистрирован: 24 Oct 2010, 23:54
Сообщений: 1600
Откуда: Раменское
Поблагодарил: раз(а)
Поблагодарили: раз(а)
Медали: 4
За полезные и полные ответы. (1) За тех. помощь 1-й степени (1) За тех. помощь 2-й степени (1) За грамотность (1)
Скутер: Haobon qt10, S ZNEN-King, Рига-26
Стаж: C89
А где сгоревший предохранитель? (по ре. про. откл.?)


Вернуться наверх
 Профиль  
 
 Заголовок сообщения: Re: Изучение работы РН в нештатном режиме.
СообщениеДобавлено: 10 Apr 2018, 10:47 
Не в сети
Старожил
Старожил
Аватар пользователя

Зарегистрирован: 18 Oct 2010, 06:21
Сообщений: 2538
Откуда: Кубань
Поблагодарил: раз(а)
Поблагодарили: раз(а)
Медали: 4
За полезные и полные ответы. (1) За тех. помощь 1-й степени (1) За тех. помощь 2-й степени (1) За вклад в развитие клуба (1)
Скутер: RACER uragan- 82сс.
Стаж: ***
AVK-73 писал(а):
А где сгоревший предохранитель? (по ре. про. откл.?)

В начале было так....
pigorya писал(а):
В общем у меня leika 50кубов 4года или 13700км пробег. Брал новым. Скутер возит и в мороз и дождь на работу и дачу туда-обратно за раз 150км.
Но вот проблема началась через 1.5 года.
Еду, чувствую запах проводки потом хлопок и стукнуло в ноги. Открыл люк аккумулятора, а он взорвался. Ладно, завёл лапкой и доехал домой но очень сильно воняло проводкой и в конце концов сгорел тахометр. В общем с того времени приходится ездить включив фары с перемычкой между контактами дальнего и ближнего+ габариты и только с этим колхозом аккумулятор не взрывается. Если ездить только на габаритах сгорают лампы при оборотах двигателя или если только ближний без дальнего сгорают лампы.
Мне кажется что проблема началась раньше чем через полтора года. По каким-то причинам вышел из строя предохранитель. Вместо того что-бы выяснить причину этого, был установлен другой, рассчитанный на бОльший ток, или заменен (что более вероятно) на скрутку. Если изначально проблему можно было решить малой кровью, просто осмотрев проводку на наличие повреждений и исключить возможность замыканий, то сейчас все сложнее. ,,Очень сильно воняло проводкой,, - говорит о том что по проводам шел большой ток, изоляция плавилась и спекалась в кучу, и возможно возникали нежелательные контакты с другими проводами. Проблема возникла через 1.5 года, но скут эксплуатировался еще 2.5 года. Зачем??? Теперь нужен осмотр всей проводки, и замена оплавленных, и просто подозрительных проводов.
А если по этой теме автор скажет что у него всю жисть стоял АКБ, а он стоял, и как я понял и щас стоит так как....
(В общем с того времени приходится ездить включив фары с перемычкой между контактами дальнего и ближнего+ габариты и только с этим колхозом аккумулятор не взрывается.) и вот случилось такое..... Это как понимать?
Есть мысль что пропал контакт на ,,Ж,, и с ,,Б,, через диод на АКБ поперло все на что был способен генератор. Автор вместо того чтоб выяснить и устранить неисправность ,,придавил,, напругу подключением дополнительной нагрузки.


Вложения:
RR1.png
RR1.png [ 27.23 KiB | Просмотров: 13271 ]

_________________
"Добрым словом и револьвером, вы добьетесь намного большего.... чем одним добрым словом"
...Пишу с ошибками, читаю по слогам.
Вернуться наверх
 Профиль  
 
 Заголовок сообщения: Re: Изучение работы РН в нештатном режиме.
СообщениеДобавлено: 06 Jun 2018, 02:52 
Не в сети
Интересующийся
Интересующийся

Зарегистрирован: 05 Jun 2018, 00:47
Сообщений: 22
Поблагодарил: раз(а)
Поблагодарили: раз(а)
Скутер: Stels Trigger
Стаж: 12
Я в электрике не особо силен, больше в механике. Но рискну предположить что, та техника что с завода предусматривает запуск без э.стартера. В принципе может обходится без АКБ и ничего РН и сети не будет.

P\S Одно время наблюдал как знакомый ездил по даче на ЗаЗ-968М без акб. Запускали "кривым" стартером. Никаких выгараний РН не было.


Вернуться наверх
 Профиль  
 
 Заголовок сообщения: Re: Изучение работы РН в нештатном режиме.
СообщениеДобавлено: 06 Jun 2018, 06:49 
Не в сети
Гуру ремонта
Гуру ремонта
Аватар пользователя

Зарегистрирован: 20 Mar 2009, 23:12
Сообщений: 19841
Откуда: Бронницы
Поблагодарил: раз(а)
Поблагодарили: раз(а)
Медали: 4
За полезные и полные ответы. (1) За тех. помощь 1-й степени (1) За тех. помощь 2-й степени (1) За вклад в развитие клуба (1)
Скутер: Irbis Nirvana 150 уже 175сс
Стаж: Мото 21,скутер 4года
Aster90 писал(а):
P\S Одно время наблюдал как знакомый ездил по даче на ЗаЗ-968М без акб. Запускали "кривым" стартером. Никаких выгараний РН не было.

Только по тому, что там релейный блок регулятора напряжения стоит штатно.
И вечный недозаряд аккумулятора.
P\S Меня в своё время спас от недозаряда переход на Я112.

_________________
Попытка прочесть книгу, не открыв её - обречена на провал.


Вернуться наверх
 Профиль  
 
 Заголовок сообщения: Re: Изучение работы РН в нештатном режиме.
СообщениеДобавлено: 19 Oct 2019, 05:12 
Не в сети
Старожил
Старожил
Аватар пользователя

Зарегистрирован: 18 Oct 2010, 06:21
Сообщений: 2538
Откуда: Кубань
Поблагодарил: раз(а)
Поблагодарили: раз(а)
Медали: 4
За полезные и полные ответы. (1) За тех. помощь 1-й степени (1) За тех. помощь 2-й степени (1) За вклад в развитие клуба (1)
Скутер: RACER uragan- 82сс.
Стаж: ***
GRO писал(а):
Только по тому, что там релейный блок регулятора напряжения стоит штатно.
И вечный недозаряд аккумулятора.
P\S Меня в своё время спас от недозаряда переход на Я112.

Брехня. Или элементарное криворукие. Все регулируется изменением натяжения пружины реле. Прежде чем что либо делать, нужно знать для чего это, и возможные последствия.

_________________
"Добрым словом и револьвером, вы добьетесь намного большего.... чем одним добрым словом"
...Пишу с ошибками, читаю по слогам.


Вернуться наверх
 Профиль  
 
Показать сообщения за:  Сортировать по:  
Начать новую тему Ответить на тему  [ Сообщений: 284 ]  На страницу Пред.  1 ... 15, 16, 17, 18, 19

Часовой пояс: UTC + 3 часа


Кто сейчас на форуме

Сейчас этот форум просматривают: нет зарегистрированных пользователей и гости: 3


Вы не можете начинать темы
Вы не можете отвечать на сообщения
Вы не можете редактировать свои сообщения
Вы не можете удалять свои сообщения
Вы не можете добавлять вложения

Перейти:  
Powered by phpBB © phpBB Group
china-scooter.ru © 2006-2019