Клуб любителей китайских скутеров

Форум клуба любителей китайских скутеров

      
Текущее время: 22 Mar 2026, 18:12

Часовой пояс: UTC + 3 часа


Правила форума


Посмотреть правила форума



Начать новую тему Ответить на тему  [ Сообщений: 1865 ]  На страницу Пред.  1 ... 121, 122, 123, 124, 125  След.
Автор Сообщение
 Заголовок сообщения: Re: Stels Outlander 150
СообщениеДобавлено: 19 Nov 2022, 20:11 
Не в сети
Бывалый
Бывалый
Аватар пользователя

Зарегистрирован: 14 Jan 2008, 13:05
Сообщений: 488
Откуда: Москва СЗАО
Поблагодарил: раз(а)
Поблагодарили: раз(а)
Скутер: Stels outlender
Стаж: 10
фильтр воздушный точно от SH не подходит, у нас он другой. про помпу не знаю.


Вернуться наверх
 Профиль  
 
 Заголовок сообщения: Re: Stels Outlander 150
СообщениеДобавлено: 05 Apr 2023, 21:07 
Не в сети
Интересующийся
Интересующийся

Зарегистрирован: 25 Aug 2013, 14:23
Сообщений: 30
Поблагодарил: раз(а)
Поблагодарили: раз(а)
Скутер: Stels Outlander 150
Стаж: месяц
Тааак, давненько я тут не был))

В прошлом году затеял тему с новым зажиганием, причина:
начались перебои с зажиганием, так как у меня было еще пару блоков зажигания подкинул следующий, какое то время еду и скут останавливается, завожу все норм, ни с того ни с сего помер аккум, просто разрядился...итого: из за сгоревших обмоток генератора померли ...регулятор напряжения и пару блоков зажигания....
Итого: затеялся вначале найти нормальный не шунтирующий регулятор, ибо генератор сгорел именно по той причине, что не куда было рассеивать напругу \эмаль на проводах гены черная и отваливалась от легкого прикосновения \....у водномоторников, я нашел человека, дай бог ему здоровья, который против общего местного засилья бездарей, создал подобный регуль, я с трудом нашел его контакты, и он прислал мне схемку...эта схема построена на обратноходовом преобразователе, чудесно работает...берет ровно столько, сколько надо, генератор не греется бесполезно рассеивая мощность \генератор кстати перемотал самостоятельно инструкций на ютуб достаточно...ни чего критически непреодолимого нет, залил обмотки эпоксидкой\....
Попутно , раз такая пошла пьянка,я решил поискать разработчиков CDI -блок электронного зажигания, нашел двух ребят, по их схемам заваял платки...нуу скажем так на 4 с минусом...и все из за того, что использовался родной датчик положения искры...который купается в масляной ванне вместе с генератором...и как оказалось уоз был запредельным 55*, итого! было принято решение вывести из экстремальных воздействий датчик уоз....наружу в картер вариатора)))
И заменить это убожество в виде индукционного датчика на датчик Холла.
дааа ручками пришлось поработать...не без этого, НО! результат того стоил!! мотор просто не узнать, подхват с низов уверенный, кривую уоз можно легко править в программе, уоз построен на ардуино нано.
Автор сего модуля, ооочень грамотный, учел массу проблем которые возникают в процессе работы двс, сейчас на сколько в курсе автор готовится в скромному производству платок для любителей водной и мото техники. Будет желание, я попрошу его сюда зарегится.

Сейчас меняю всю проводку, где то в районе рулевой имеется кз. искать нет желания, скут прошел 70.000, посему пора проводке то и помереть.
Заодно поставил везде \поворотники, габариты и стоп\ светодиодные COB пластинки, вместо лампочек, вместо гологенных ламп фар поставил китайские светодиодные дурные фары))) с правильным фокусом свето полосы.

После зимовки выкатил скут, завелся после 3 оборота)) хвала разработчику CDI.

И еще в прошлом году, выкинул глушак и поставил заказанный из Китая прямоток, полностью переварил трубу от гильзы к глушаку, надрезал трубу болгаркой и сваривал аргоном шов)) Звук конечно описывать сложно...он мне очень нравится))).

И еще, помпа...мать ее....выкинул ее к чертям, заглушил ее каналы фторопластовыми пробками...
Пошел на авто разборку и там мне придарили мертвую помпу с мерина...я то знаю что это такое...это магнитная помпа, т.е. крыльчатка не связана напрямую с электродвигателем, связь магнитная)) помпа умирает по причине стирания угольных щеток...помпу клинит, дримерем надрезается корпус, в районе щеток...щетки меняются))) и мы имеем отличную мощную помпу))
Пришпандорил помпу на раме в районе подклювника, и у меня нет проблем вообще ни каких с подачей охлаждайки)))
Помпа уже три года стоит, горя не знаю))
И далее...тут со слюнями на губах некоторые завсегдатаи доказывали, что применять можно только кислотный аккум, гелевый аккум ни в коем разе, так вот уже 5 год стоит гелевый аккум ...по моему 7 А, пришлось переделать место под аккум, из дюраля вырезать и согнуть ячейку под аккум, и немного подрезать порог, аккум покажу на фото как ложится.
Фотки завтра начну подкидывать, пока скут разобран.
Всем удачи


Вернуться наверх
 Профиль  
 
 Заголовок сообщения: Re: Stels Outlander 150
СообщениеДобавлено: 06 Apr 2023, 11:40 
Не в сети
Интересующийся
Интересующийся

Зарегистрирован: 25 Aug 2013, 14:23
Сообщений: 30
Поблагодарил: раз(а)
Поблагодарили: раз(а)
Скутер: Stels Outlander 150
Стаж: месяц
Ну вот немного фоток:
Помпа
тормоза а-ля Дукати
Фары
Глушак от Yoshimur-ы


Вложения:
8.jpg
8.jpg [ 259.46 KiB | Просмотров: 9384 ]
5.jpg
5.jpg [ 240.24 KiB | Просмотров: 9384 ]
1.jpg
1.jpg [ 202.4 KiB | Просмотров: 9384 ]
3.jpg
3.jpg [ 204.87 KiB | Просмотров: 9384 ]
4.jpg
4.jpg [ 249.67 KiB | Просмотров: 9384 ]
Вернуться наверх
 Профиль  
 
 Заголовок сообщения: Re: Stels Outlander 150
СообщениеДобавлено: 06 Apr 2023, 11:42 
Не в сети
Интересующийся
Интересующийся

Зарегистрирован: 25 Aug 2013, 14:23
Сообщений: 30
Поблагодарил: раз(а)
Поблагодарили: раз(а)
Скутер: Stels Outlander 150
Стаж: месяц
продолжу тормоза и линзы


Вложения:
IMG_1836.JPG
IMG_1836.JPG [ 95.17 KiB | Просмотров: 9384 ]
2.jpg
2.jpg [ 230.91 KiB | Просмотров: 9384 ]
Вернуться наверх
 Профиль  
 
 Заголовок сообщения: Re: Stels Outlander 150
СообщениеДобавлено: 24 Май 2023, 21:40 
Не в сети
Интересующийся
Интересующийся

Зарегистрирован: 25 Aug 2013, 14:23
Сообщений: 30
Поблагодарил: раз(а)
Поблагодарили: раз(а)
Скутер: Stels Outlander 150
Стаж: месяц
Вложение:
Комментарий к файлу: напруга запуска
1.jpg
1.jpg [ 187.94 KiB | Просмотров: 9134 ]
Привет всем!
Представляю почти законченный проект.
Реле регулятор \РР\ на база ОХП-обратноходовый преобразователь.
Дело вот в чем, в прошлом году стоковый РР убил обмотку генератора, эмаль полностью отвалилась и кз между обмотками довели до кончины сам РР, далее по порядку коммутатор, поставил резервный и он помер, и аккум.
В итоге, поиск в инете особенно умного ни чего не принес, на украинском форуме были неплохие идеи...но все не то.
Пока не попал на форум водномоторников и не прочитал инфу по применению ОХП, автора закидали яйцами и помидорами, автор схему не выложил.
Хотя в применении ОХП масса плюсов, не грузит генератор, берет мощности столько, сколько необходимо, не боится КЗ, освобождает часть мощности мотора, соответственно и расход должен упасть.
В итоге, нашел схему на мертвой ветке на форуме мотоциклистов, чел аналогичным пошел путем,...судя по описанию, но картинок нет, схемы нет. Кроме как указания, что применяется UC3843.ну и адских размеров транс...автор получил по его описалову 400Вт мощности.
Пришлось идти своим купил обычный слим LED драйвер на 12В 12.5А!!!!!!!!!....естественно китайский.
Подключил его к ЛАТРу на выход мультиметр, нагрузку не вешал, и стал поднимать напругу...упс и блок уверенно запустился на 32В и далее все пошло как обычно, подрубил на выход резик на 5Вт на 2Ома, процесс повторил, резик через небольшое время задымил, почернел, блок остался холодным....
И так лезим во внутрянку драйвера с паялом, выкидываю все кроме до диодного моста включительно, защитные кондеры, фильтр помех, какую то еще лабуду, и диодный мост. на низкой части меняю один резик в цепи TL431 с 10ком на 7,6ком \7,5ком+100ом\ кондеры на 1000мкф на 16в, меняю на 2200мкф на 25В.
Все!!!
Вложение:
Комментарий к файлу: напруга запуска
1.jpg
1.jpg [ 187.94 KiB | Просмотров: 9134 ]


Переделке подлежит резик в цепи tl431,10ком на 7.5ком+100, замена выходных кондеров стоят 1000мкф х 16в на 1000мкф х 25в
На вход, вместо выпаянных деталей ставлю 3 фазный диодный мост на 16А \на фото перед кондерами лежит плашмя три центральные ноги вставлены в разъем \. Подпаиваю провода с выхода 3Фазного моста на точки выпаянного диодного моста.
подрубаем Латр и любуемся прелестными данными запуск на 24вольтах и до 150вольтей блок держит 14.3В .На выход подключаю аккум, мультиметр в разрыв ...меряем ток, все прелестно...ток 0.5А
Завтра встромлю этот блок в скут, ну и фотки кину.


Вложения:
Комментарий к файлу: ток на выходе
5.jpg
5.jpg [ 199.44 KiB | Просмотров: 9134 ]
Комментарий к файлу: напряжение на выходе
4.jpg
4.jpg [ 180.73 KiB | Просмотров: 9134 ]
Комментарий к файлу: напряжение максимум....можно и выше
3.jpg
3.jpg [ 205.6 KiB | Просмотров: 9134 ]
Комментарий к файлу: Напряжение на выходе
2.jpg
2.jpg [ 207.49 KiB | Просмотров: 9134 ]


Последний раз редактировалось tribo 24 Май 2023, 21:53, всего редактировалось 1 раз.
Вернуться наверх
 Профиль  
 
 Заголовок сообщения: Re: Stels Outlander 150
СообщениеДобавлено: 24 Май 2023, 21:41 
Не в сети
Интересующийся
Интересующийся

Зарегистрирован: 25 Aug 2013, 14:23
Сообщений: 30
Поблагодарил: раз(а)
Поблагодарили: раз(а)
Скутер: Stels Outlander 150
Стаж: месяц
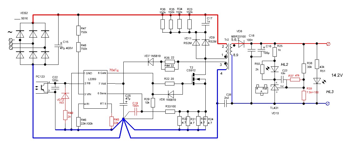
Блок в сборе
Как видите переделка минимальная, схему блока прикладываю, ежели кому интересно.
Стоимость блока 1000р, переделка ну еще 100-200р.
Кстати говоря, думаю второй сделать резервный. По расчетам блок с такими показателями 12,5А явно избыточен.
Первая проба пера была на блоке 12В 5А, но я там пальнул 6 ногую микру...аналог найти не смог, заказал в Китае...приедет микра попробую заменить на маломощном блоке, посмотрю как будет работать
С уважением


Вложения:
Комментарий к файлу: Схема блока
photo_2023-05-24_21-43-06.jpg
photo_2023-05-24_21-43-06.jpg [ 72.72 KiB | Просмотров: 9134 ]
6.jpg
6.jpg [ 167.28 KiB | Просмотров: 9134 ]
Вернуться наверх
 Профиль  
 
 Заголовок сообщения: Re: Stels Outlander 150
СообщениеДобавлено: 24 Май 2023, 23:35 
Не в сети
Старожил
Старожил
Аватар пользователя

Зарегистрирован: 24 Oct 2010, 23:54
Сообщений: 1578
Откуда: Раменское
Поблагодарил: раз(а)
Поблагодарили: раз(а)
Медали: 4
За полезные и полные ответы. (1) За тех. помощь 1-й степени (1) За тех. помощь 2-й степени (1) За грамотность (1)
Скутер: Haobon qt10, S ZNEN-King, Рига-26
Стаж: C89
5А мало, у меня пиковое потребление 8-9А. Свет 50Вт, габарит 20, стоп 20, приборка 10, поворотники 10, аккум после пуска 30минут 2А жрёт. Проверь, может с ледлампами в 7А уложишься.
Сам склоняюсь к шим регулятору на 20А. Он проще по схеме.


Вернуться наверх
 Профиль  
 
 Заголовок сообщения: Re: Stels Outlander 150
СообщениеДобавлено: 25 Май 2023, 20:12 
Не в сети
Интересующийся
Интересующийся

Зарегистрирован: 25 Aug 2013, 14:23
Сообщений: 30
Поблагодарил: раз(а)
Поблагодарили: раз(а)
Скутер: Stels Outlander 150
Стаж: месяц
Приветствую!
у меня все поворотники LED, фары так же LED. Внешняя помпа 0.5А жрет.
Сегодня запустил всю конструкцию на проводках вывесил, все работает четко, проверил ток потребления 3А, но пока без фар, передняя часть вся разобрана.
В итоге, аккум на котором тестировал, полумертвый, это лабораторный аккум, поставил родной сразу все стало на свои места.
Но по любому, после прогона РР еле теплый, диодный мост без радиатора висит.
Сам склоняюсь к шим регулятору на 20А.
Разницы не вижу, можно любой LED драйвер использовать, их сейчас валом, на любой вкус и 200 и 300Вт есть, все дело в габаритах драйвера...именно слим становятся идеально...ну во всяком случае у меня, завтра переходную платку выстрогаю и поставлю.
В принципе идея вполне работоспособная.
осталось всю эту лебединую песню залить компаундом...жду из Китая. ну и все.
Главное направление есть, пробуйте.
Кстати есть слим блоки питания не узкие, а прям приличных размеров по ширине, тоже можно применить
Всем удачи!


Вернуться наверх
 Профиль  
 
 Заголовок сообщения: Re: Stels Outlander 150
СообщениеДобавлено: 09 Jun 2023, 21:02 
Не в сети
Интересующийся
Интересующийся

Зарегистрирован: 25 Aug 2013, 14:23
Сообщений: 30
Поблагодарил: раз(а)
Поблагодарили: раз(а)
Скутер: Stels Outlander 150
Стаж: месяц
Приветствую всех!
По поводу тахометра, может кому инфа пригодится.
Стала колбасится стрелка тахометра то работает, то не работает, на осциле какие то провалы в импульсах...
В тахометре стоит микра UTC225 даташит на нее еле нашел...толку мало, найти микру только под заказ \на всякий случай заказал аналог CP1005\.
Пока придет...сложно сказать..
решил поискать у кого были подобные мытарства.
Все идут по пути тупой замены микры.
Решил поискать у забугорных скутеристов решение.
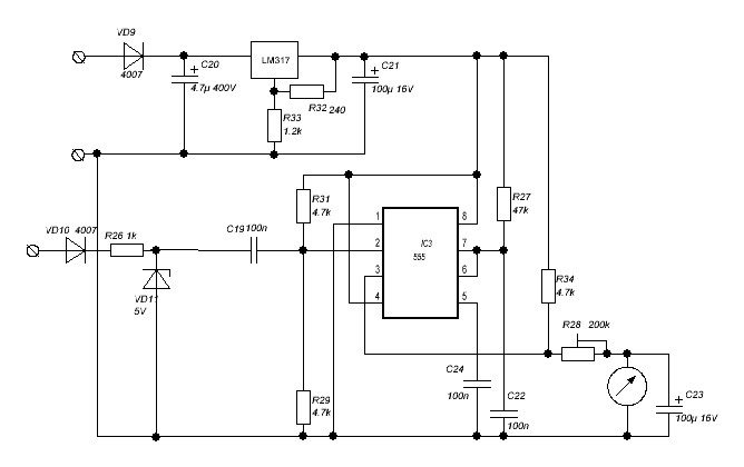
Решение простое: полная замена платки тахометра на схему на таймере 555.
Вечер потратил на разводку, полдня на изготовление платки и напихание ее деталями.
Подключил генератор, подключил осцил, все чудненько работает, подпаял проводки тахометра и все на стенде отработало на пять баллов.
Кстати говоря, платку тахометра вытащил за пределы панели приборов...ибо ежели, что опять сгорит опять разбирать панель...особое извращение.
В данном случае сделал коробушку 6х4см из пластика \склеил циакрином\, пришпандорил ее снизу панели приборов...подход к ней теперь достаточно удобный.
Завел скут, тахометр ожил, показометр отлично работает.
Всем удачи


Вложения:
Комментарий к файлу: схема и плата в архиве
Desktop.rar [13.74 KiB]
Скачиваний: 366
photo_2023-06-09_20-50-28.jpg
photo_2023-06-09_20-50-28.jpg [ 25.84 KiB | Просмотров: 8935 ]
Вернуться наверх
 Профиль  
 
 Заголовок сообщения: Re: Stels Outlander 150
СообщениеДобавлено: 19 Jul 2023, 20:54 
Не в сети
Новичок
Новичок

Зарегистрирован: 22 Mar 2015, 18:30
Сообщений: 97
Поблагодарил: раз(а)
Поблагодарили: раз(а)
Скутер: пока нет
Стаж: 1
Таки кто подскажет момент затяжки головки ? По мануалу 22-28, а что из практики ? Где-то здесь попадалось что шпильки не выдерживают.


Вернуться наверх
 Профиль  
 
 Заголовок сообщения: Re: Stels Outlander 150
СообщениеДобавлено: 19 Jul 2023, 22:11 
Не в сети
Старожил
Старожил
Аватар пользователя

Зарегистрирован: 24 Aug 2011, 03:31
Сообщений: 3804
Откуда: Гагарин - родина Ю.А.Гагарина
Поблагодарил: раз(а)
Поблагодарили: раз(а)
Медали: 3
За дальнобой 2-й степени. (1) За тех. помощь 1-й степени (1) За тех. помощь 2-й степени (1)
Скутер: Большой красный.
Стаж: с детства
Шпильки нормально держат. Речь шла о затяжке болтов клапанной крышки. Здесь нельзя усердствовать.

_________________
Изображение


Вернуться наверх
 Профиль  
 
 Заголовок сообщения: Re: Stels Outlander 150
СообщениеДобавлено: 01 Sep 2023, 12:43 
Не в сети
Новичок
Новичок

Зарегистрирован: 02 Jun 2010, 07:56
Сообщений: 98
Откуда: Балашиха
Поблагодарил: раз(а)
Поблагодарили: раз(а)
Скутер: Старик ИЖ - 56 Stels Outlander 150
Стаж: 13
Ух ты пух ты, слава бензаку, тема жива. Люди добрые подскажите какая длина свечного ключа родного? Может остался или есть у кого не нужный?

_________________
И это пройдёт.


Вернуться наверх
 Профиль  
 
 Заголовок сообщения: Re: Stels Outlander 150
СообщениеДобавлено: 01 Sep 2023, 12:46 
Не в сети
Новичок
Новичок

Зарегистрирован: 02 Jun 2010, 07:56
Сообщений: 98
Откуда: Балашиха
Поблагодарил: раз(а)
Поблагодарили: раз(а)
Скутер: Старик ИЖ - 56 Stels Outlander 150
Стаж: 13
tribo писал(а):
продолжу тормоза и линзы


Что за линзы (можно ссылку?), есть фото света ночью, переделывать надо что то в фаре?

_________________
И это пройдёт.


Вернуться наверх
 Профиль  
 
 Заголовок сообщения: Re: Stels Outlander 150
СообщениеДобавлено: 18 Oct 2023, 17:54 
Не в сети
Интересующийся
Интересующийся

Зарегистрирован: 25 Aug 2013, 14:23
Сообщений: 30
Поблагодарил: раз(а)
Поблагодарили: раз(а)
Скутер: Stels Outlander 150
Стаж: месяц
По линзам....свет просто бомба...все что стояло ранее, родные галогенки, потом умощненые, потом какие то прожекторы китайские)) а тут нарыл данные светики ....купил поставил...нарадоваться не могу, ближний дальний идеально ночью видно чуть не каждый камушек)))
Еле нашел ссыль на подобную лед фару
https://item.taobao.com/item.htm?spm=a2 ... =20#detail

Моя ссылка померла по которой покупал...продаван разорился...наверное.
https://s.taobao.com/search?q=%E5%8D%95 ... &ssid=s5-e
там можно много чего нарыть, и подобрать.по верхней ссыли у продавца есть видео ка светит данная фара...все так и есть))не врет!!!

Всем удачи


Вложения:
3.jpg
3.jpg [ 581.65 KiB | Просмотров: 8137 ]
1.jpg
1.jpg [ 541.89 KiB | Просмотров: 8139 ]
Вернуться наверх
 Профиль  
 
 Заголовок сообщения: Re: Stels Outlander 150
СообщениеДобавлено: 18 Oct 2023, 18:03 
Не в сети
Интересующийся
Интересующийся

Зарегистрирован: 25 Aug 2013, 14:23
Сообщений: 30
Поблагодарил: раз(а)
Поблагодарили: раз(а)
Скутер: Stels Outlander 150
Стаж: месяц
Kote писал(а):
Цитата:
Таки кто подскажет момент затяжки головки ? По мануалу 22-28, а что из практики ? Где-то здесь попадалось что шпильки не выдерживают.

Уж скут прошел 70 тыс и поболее, если тянуть до усрачки то шпильку тянет из картера...посему давно поставил вот это на все резьбы в картере и вариаторе https://krepcom.ru/blog/poleznye-sovety ... uyu-rezbu/
ни когда не пользовался динамометром, видимо знаю меру)))
за 70 тыс не порвал ни одной шпильки, а разбирал мотор иной раз по несколько раз за неделю...пробивало прокладки.
Удачи


Вернуться наверх
 Профиль  
 
Показать сообщения за:  Сортировать по:  
Начать новую тему Ответить на тему  [ Сообщений: 1865 ]  На страницу Пред.  1 ... 121, 122, 123, 124, 125  След.

Часовой пояс: UTC + 3 часа


Кто сейчас на форуме

Сейчас этот форум просматривают: нет зарегистрированных пользователей и гости: 1


Вы не можете начинать темы
Вы не можете отвечать на сообщения
Вы не можете редактировать свои сообщения
Вы не можете удалять свои сообщения
Вы не можете добавлять вложения

Перейти:  
Powered by phpBB © phpBB Group
china-scooter.ru © 2006-2019