Клуб любителей китайских скутеров

Форум клуба любителей китайских скутеров

      
Текущее время: 14 Mar 2026, 05:08

Часовой пояс: UTC + 3 часа


Правила форума


Посмотреть правила форума



Начать новую тему Эта тема закрыта, Вы не можете редактировать и оставлять сообщения в ней.  [ Сообщений: 62 ]  На страницу Пред.  1, 2, 3, 4, 5  След.
Автор Сообщение
 Заголовок сообщения: Re: АКБ вместо 7а/ч на 12а/ч Как повлияет на генератор?
СообщениеДобавлено: 01 Apr 2016, 22:54 
Не в сети
Гуру ремонта
Гуру ремонта
Аватар пользователя

Зарегистрирован: 20 Mar 2009, 23:12
Сообщений: 19841
Откуда: Бронницы
Поблагодарил: раз(а)
Поблагодарили: раз(а)
Медали: 4
За полезные и полные ответы. (1) За тех. помощь 1-й степени (1) За тех. помощь 2-й степени (1) За вклад в развитие клуба (1)
Скутер: Irbis Nirvana 150 уже 175сс
Стаж: Мото 21,скутер 4года
Alwert пытается доказать, что бак на 7 литров выгоднее бака на 12 литров.
Хоть и утрировано, но это именно так.
Ибо он не понимает, если отлить из каждого бака по 6 литров, в баке на 7 литров, останется всего один литр, а в баке на 12 литров останется ещё 6 литров.

_________________
Попытка прочесть книгу, не открыв её - обречена на провал.


Вернуться наверх
 Профиль  
 
 Заголовок сообщения: Re: Irbis LX он же Ирбис ЛХ
СообщениеДобавлено: 01 Apr 2016, 23:15 
Не в сети
Посетитель
Посетитель

Зарегистрирован: 05 Oct 2015, 22:41
Сообщений: 217
Откуда: Великий Новгород
Поблагодарил: раз(а)
Поблагодарили: раз(а)
Скутер: Znen Splash, - продан, Suzuki Sky Wefe 400
Стаж: 2
Alwert писал(а):
GRO писал(а):
Alwert
НР гасит на себе лишнюю мощность генератора, если ты не в курсе.
То есть если ты не включил фары и у тебя полностью заряженный аккумулятор, вся мощность генератора гасится на регуляторе напряжения.
Если при включеных фарах тебе хватает тока заряжать аккумулятор 7 А/ч, то и на 12 А/ч тебе тоже хватит тока.
Разница будет только во времени полной зарядки.
Но, огромное но!
Аккумулятор 12 а/ч и 7 А/ч при одинаковых условиях эксплуатации будут разряжаться на равную ёмкость.
Соответственно и на зарядку потребуется точно такой же объём энергии.
Так вот подумай, при потере равной ёмкости, какой аккумулятор проживёт дольше?

Я в курсе. Как и с конденсатором на входе CDI (обсуждали когда-то), все не так, как тебе кажется.
1. Если фары не включены, включен нагрузочный резистор. Он имитирует ток фары, поскольку возможности РН не безграничны. Иначе мощность рассеивания РН превысит допустимую, и он перегреется.
2. Из п.1 следует, что включена фара или нет БЕЗРАЗЛИЧНО для системы генератор - РН - АКБ. Система поддерживает нормальное напряжение зарядки, если АКБ потребляет определенный ток зарядки. Если этот ток выше, диапазон стабилизации сужается и нормальное напряжение зарядки будет на оборотах, близких к максимальным. А в городском режиме, как ты понимаешь, на максимальных оборотах постоянно никто не ездит.
3. Аккумуляторы разряжаются не на емкость, а на нагрузку. Для стартовой батареи нагрузка - это стартер, остальное - мелочи. Есть еще саморазряд и сульфатация. При этом идет не только потеря емкости, а увеличение внутреннего сопротивления, что снижает стартовый ток. И это снижение не имеет прямой связи с начальной емкостью батареи.


Уважаемые знатоки электрики скутеров. Я посмотрел зл.схемы скутеров и не обнаружил там ни 1,ни 2, ни 3-го пунктов. Эти рассуждения были правильны в СССР. На советских мопедах. А мы имеем дело хоть и со старой, но все же ЯПОНСКОЙ электроникой. Никаких балластников японцы не допустят. Там есть один терморезистор, но он выполняет функцию не балластника.
Во-первых,-схемы скутеров поделены на трехфазные и однофазные.
Во-вторых, схема зажигания полностью отделена от остальной электрики(почти). Это сделано для "дуракоустойчивости" схем скутера. Можно закоротить и оборвать все лампочки-гуделки на скутере, а он все равно поедет.
В-третьих,- напряжение и ток в схеме скутера регулируется злектронным же РР(реле-регулятором). Его задача,- вне зависимости от оборотов двигателя и нагрузки в цепи,- выдать напряжение около 14 вольт. Безо всяких балластников. При этом он же защищает генератор от КЗ и перенапряжения в цепи.
Про аккумулятор. Кислотные аккумуляторы не критичны к току заряда: они спокойно переносят даже 10-кратный рекомендованный зарядный ток 0,1 ёмкости,- 0,7, 0,9, 1,2 ампера,(Х10)
Поэтому, естественно, при включенных всех электроприборах, аккуму будет меньше доставаться току. РР будет ограничивать ток генератора, снижая напряжение, для защиты последнего. Но, при выключении фар, вся свободная энергия пойдет в аккумулятор, и он доберет свое. Поэтому все перечисленные аккумуляторы спокойно будут работать в схеме. Вопрос только в габаритах.
С уважением бывший автоэлектрик и электронщик.

_________________
Любой мотоцикл прослужит вам до конца жизни, если ездить на нём достаточно быстро.


Вернуться наверх
 Профиль  
 
 Заголовок сообщения: Re: АКБ вместо 7а/ч на 12а/ч Как повлияет на генератор?
СообщениеДобавлено: 01 Apr 2016, 23:28 
Не в сети
Гуру ремонта
Гуру ремонта
Аватар пользователя

Зарегистрирован: 20 Mar 2009, 23:12
Сообщений: 19841
Откуда: Бронницы
Поблагодарил: раз(а)
Поблагодарили: раз(а)
Медали: 4
За полезные и полные ответы. (1) За тех. помощь 1-й степени (1) За тех. помощь 2-й степени (1) За вклад в развитие клуба (1)
Скутер: Irbis Nirvana 150 уже 175сс
Стаж: Мото 21,скутер 4года
spapa
Балластники есть у полтинников.
У кубатуры их обычно нет.
Произведения QJ обычно имеют DC коммутаторы зажигания, то есть питаются от постоянки в 12 Вольт.
Реле регулятора в срутерах нет априори, ибо реле регуляторы вымерли вместе с генераторами постоянного тока.
Регуляторы напряжения, применяемые в китайских скутерах, утилизируют излишнюю энергию генератора по средствам короткого замыкания питающей обмотки, либо подключением обмотки обратной полярности.
Последний вариант характерен для полтинников.

_________________
Попытка прочесть книгу, не открыв её - обречена на провал.


Вернуться наверх
 Профиль  
 
 Заголовок сообщения: Re: Irbis LX он же Ирбис ЛХ
СообщениеДобавлено: 02 Apr 2016, 00:07 
Не в сети
Старожил
Старожил
Аватар пользователя

Зарегистрирован: 04 Май 2010, 04:34
Сообщений: 4217
Откуда: город по умолчанию
Поблагодарил: раз(а)
Поблагодарили: раз(а)
Медали: 4
За дальнобой 2-й степени. (1) За полезные и полные ответы. (1) За статью 1-й степени. (1) За грамотность (1)
Скутер: КумсоPeople S200, ReggyFantom, SH300i, Sym Jet50
Стаж: 020
spapa писал(а):
С уважением бывший автоэлектрик и электронщик.

В автоэлектрике не применяется этот принцип, соответственно автоэлектрик ничего о нем знать не может.
Разбирайтесь, как это работает:
Вложение:
Безымянный6.JPG
Безымянный6.JPG [ 25.81 KiB | Просмотров: 4158 ]

То же для трехфазного download/file.php?id=34303&mode=view

_________________
моск атзавись


Вернуться наверх
 Профиль  
 
 Заголовок сообщения: Re: Irbis LX он же Ирбис ЛХ
СообщениеДобавлено: 02 Apr 2016, 00:17 
Не в сети
Опытный
Опытный
Аватар пользователя

Зарегистрирован: 13 Dec 2014, 15:54
Сообщений: 748
Поблагодарил: раз(а)
Поблагодарили: раз(а)
Скутер: Yamaha 100сс
Стаж: @
spapa писал(а):
Уважаемые знатоки электрики скутеров. Я посмотрел зл.схемы скутеров и не обнаружил там ни 1,ни 2, ни 3-го пунктов. Эти рассуждения были правильны в СССР. На советских мопедах. А мы имеем дело хоть и со старой, но все же ЯПОНСКОЙ электроникой. Никаких балластников японцы не допустят. Там есть один терморезистор, но он выполняет функцию не балластника.
С уважением бывший автоэлектрик и электронщик.

Слабовато для бывшего электронщика. Балластный резистор не ставят в том случае, если всегда горит или ближний, или дальний. Это характерно для многих японских скутеров. На многих китайских есть кнопка отключения света и вот тогда этот резистор необходим - он имитирует нагрузку. Значит, смотреть надо, какой вариант использован. Все остальное, включая литровые сравнения, - даже без комментариев.


Вернуться наверх
 Профиль  
 
 Заголовок сообщения: Re: АКБ вместо 7а/ч на 12а/ч Как повлияет на генератор?
СообщениеДобавлено: 02 Apr 2016, 00:26 
Не в сети
Опытный
Опытный
Аватар пользователя

Зарегистрирован: 07 Aug 2007, 09:30
Сообщений: 930
Откуда: г.Москва , Троицк
Поблагодарил: раз(а)
Поблагодарили: раз(а)
Скутер: Стелс Тактик 50сс
Стаж: 8
GXΩ писал(а):
Офф топ:
А есть в природе такие АКБ на 12А/ч с такими же габаритами,как у семиамперного?



С гораздо лучшими параметрами есть ......... литийполимерные и подобные им ......вот только денег стоят несколько других и контроллеров заряда более интеллектуальных , чем штатный РН .

_________________
Если вы не можете сделать это сами или не в состоянии купить , значит вы можете без этого обойтись


Вернуться наверх
 Профиль  
 
 Заголовок сообщения: Re: АКБ вместо 7а/ч на 12а/ч Как повлияет на генератор?
СообщениеДобавлено: 02 Apr 2016, 03:02 
Не в сети
Гуру ремонта
Гуру ремонта
Аватар пользователя

Зарегистрирован: 20 Mar 2009, 23:12
Сообщений: 19841
Откуда: Бронницы
Поблагодарил: раз(а)
Поблагодарили: раз(а)
Медали: 4
За полезные и полные ответы. (1) За тех. помощь 1-й степени (1) За тех. помощь 2-й степени (1) За вклад в развитие клуба (1)
Скутер: Irbis Nirvana 150 уже 175сс
Стаж: Мото 21,скутер 4года
Alwert
На моём скутере балластного резистора нет и никогда не было.
Что дальше?

_________________
Попытка прочесть книгу, не открыв её - обречена на провал.


Вернуться наверх
 Профиль  
 
 Заголовок сообщения: Re: АКБ вместо 7а/ч на 12а/ч Как повлияет на генератор?
СообщениеДобавлено: 02 Apr 2016, 08:52 
Не в сети
Опытный
Опытный
Аватар пользователя

Зарегистрирован: 13 Dec 2014, 15:54
Сообщений: 748
Поблагодарил: раз(а)
Поблагодарили: раз(а)
Скутер: Yamaha 100сс
Стаж: @
GRO
Свет полностью отключается? Тогда открывать схему и смотреть, куда девается избыточная мощность, ведь ты отключил нагрузку в 35 Вт!

Ставить АКБ повышенной емкости никакого смысла нет - стартер "крутит" не емкость, а стартовый ток. Недавно в другой ветке приводил примеры, когда для одной и той же емкости стартовый ток отличается в разы.

Выше есть пост Torn44 - это практика, которая совпадает с теорией. Многое зависит от качества материалов: чистоты свинца, легирующих добавок и и т. п. Это определяет ток саморазряда и сульфатацию.


Вернуться наверх
 Профиль  
 
 Заголовок сообщения: Re: АКБ вместо 7а/ч на 12а/ч Как повлияет на генератор?
СообщениеДобавлено: 02 Apr 2016, 09:01 
Не в сети
Старожил
Старожил

Зарегистрирован: 18 Jan 2009, 14:07
Сообщений: 7631
Откуда: 69 RUS
Поблагодарил: раз(а)
Поблагодарили: раз(а)
Медали: 6
За дальнобой 2-й степени. (1) За полезные и полные ответы. (1) За тех. помощь 1-й степени (1) За тех. помощь 2-й степени (1) За статью 1-й степени. (1)
Скутер: стелс лидер-50 2т (72 cc)
Стаж: 4
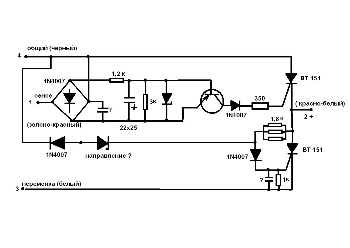
Напоминаю Irbis LX50 и РН не шунтирующий, и балласт есть.
вот, разбирайтесь
Вложение:
444.JPG
444.JPG [ 68.54 KiB | Просмотров: 4134 ]


Вернуться наверх
 Профиль  
 
 Заголовок сообщения: Re: АКБ вместо 7а/ч на 12а/ч Как повлияет на генератор?
СообщениеДобавлено: 02 Apr 2016, 09:17 
Не в сети
Опытный
Опытный
Аватар пользователя

Зарегистрирован: 13 Dec 2014, 15:54
Сообщений: 748
Поблагодарил: раз(а)
Поблагодарили: раз(а)
Скутер: Yamaha 100сс
Стаж: @
Интересное решение. Здесь двухступенчатое регулирование с дополнительным управляющим входом 1. Шунтирование есть и балласт встроен. Принцип тот же - погасить избыточную мощность, но вместо внешнего резистора использовать внутренний канал самого РН.

Суть от этого не меняется. При отключении света никакой дополнительной энергии для заряда АКБ не высвобождается.


Вернуться наверх
 Профиль  
 
 Заголовок сообщения: Re: АКБ вместо 7а/ч на 12а/ч Как повлияет на генератор?
СообщениеДобавлено: 02 Apr 2016, 10:08 
Не в сети
Старожил
Старожил
Аватар пользователя

Зарегистрирован: 22 Jul 2010, 22:35
Сообщений: 1093
Откуда: HBN
Поблагодарил: раз(а)
Поблагодарили: раз(а)
Скутер: BEHZHOU, suzuki xf 650
Стаж: 4
Alwert
Простые вещи как минимум обьяснили дважды и "на пальцах". Нет же, нужно включить умняка. Лично я давно уяснил, что ты необычайно умён(даже аплодировал тебе пару раз стоя перед компом) А вокруг тебя же люди, живые люди... бедные люди.
Цитата:
Alwert пытается доказать

Ничего он не пытается доказать. Ему нужно просто в очередной раз показать себя.

_________________
В Европе автомобиль не роскошь, роскошь канистра с бензином!


Вернуться наверх
 Профиль  
 
 Заголовок сообщения: Re: АКБ вместо 7а/ч на 12а/ч Как повлияет на генератор?
СообщениеДобавлено: 02 Apr 2016, 10:30 
Не в сети
Опытный
Опытный
Аватар пользователя

Зарегистрирован: 13 Dec 2014, 15:54
Сообщений: 748
Поблагодарил: раз(а)
Поблагодарили: раз(а)
Скутер: Yamaha 100сс
Стаж: @
Точно, GUS, ничего не пытаюсь доказать. Зачем мне?
Если аплодировал, спасибо. Если по-твоему "включаю умняка", так потому, что "Платон мне друг, но истина дороже".


Последний раз редактировалось Alwert 02 Apr 2016, 11:32, всего редактировалось 1 раз.

Вернуться наверх
 Профиль  
 
 Заголовок сообщения: Re: Irbis LX он же Ирбис ЛХ
СообщениеДобавлено: 02 Apr 2016, 10:53 
Не в сети
Посетитель
Посетитель

Зарегистрирован: 05 Oct 2015, 22:41
Сообщений: 217
Откуда: Великий Новгород
Поблагодарил: раз(а)
Поблагодарили: раз(а)
Скутер: Znen Splash, - продан, Suzuki Sky Wefe 400
Стаж: 2
Dj@gger писал(а):
spapa писал(а):
С уважением бывший автоэлектрик и электронщик.

В автоэлектрике не применяется этот принцип, соответственно автоэлектрик ничего о нем знать не может.
Разбирайтесь, как это работает:
Вложение:
Безымянный6.JPG

То же для трехфазного download/file.php?id=34303&mode=view


Эти схемы и подтверждают мои слова. Здесь приведены схемы однофазного и трехфазного РР. Первый применяется на полтинниках, второй, более мощный,- на "кубатуре". Обе схемы имеют стабилизатор на 14 вольт, ограничитель тока и выполняет защитные функции по напряжению. Схема работает на принципе тиристорного фазного регулятора(2). Первый, (более простой) работает на обычной аналоговой транзисторной схеме с опорным напряжением от стабилитронов.
Автоэлектрик и электронщик. Бывший.

_________________
Любой мотоцикл прослужит вам до конца жизни, если ездить на нём достаточно быстро.


Вернуться наверх
 Профиль  
 
 Заголовок сообщения: Re: Irbis LX он же Ирбис ЛХ
СообщениеДобавлено: 02 Apr 2016, 12:04 
Не в сети
Старожил
Старожил
Аватар пользователя

Зарегистрирован: 04 Май 2010, 04:34
Сообщений: 4217
Откуда: город по умолчанию
Поблагодарил: раз(а)
Поблагодарили: раз(а)
Медали: 4
За дальнобой 2-й степени. (1) За полезные и полные ответы. (1) За статью 1-й степени. (1) За грамотность (1)
Скутер: КумсоPeople S200, ReggyFantom, SH300i, Sym Jet50
Стаж: 020
spapa писал(а):
Поэтому, естественно, при включенных всех электроприборах, аккуму будет меньше доставаться току. РР будет ограничивать ток генератора, снижая напряжение, для защиты последнего.

Цитата:
Обе схемы имеют стабилизатор на 14 вольт, ограничитель тока и выполняет защитные функции по напряжению.

За этими умными (и бессмысленными к сожалению) словами не видно сути.
Два вопроса.
То, что обмотка генератора подключена непосредственно к диодному мосту, а выход моста - сразу на сеть скутера, - это заметили? Тогда что за бред про ограничитель тока?
До моста между выводами обмотки генератора включены тиристоры. Они, как известно, могут быть или закрыты или открыты. Как транзистор, в режиме "А", они не работают. При открытых тиристорах - обмотка замкнута накоротко. Что за бред про "мощность рассеяния", где она рассеивается, на тиристорах штоле?

_________________
моск атзавись


Вернуться наверх
 Профиль  
 
 Заголовок сообщения: Re: АКБ вместо 7а/ч на 12а/ч Как повлияет на генератор?
СообщениеДобавлено: 02 Apr 2016, 13:55 
Не в сети
Опытный
Опытный

Зарегистрирован: 29 Nov 2009, 11:07
Сообщений: 725
Поблагодарил: раз(а)
Поблагодарили: раз(а)
Скутер: Китайский детский ржавый складной велосипед
Стаж: ¿
Как все запущено
funix писал(а):
Напоминаю Irbis LX50 и РН не шунтирующий, и балласт есть.
вот, разбирайтесь
[attachment=444.jpg]444.JPG[/attachment]

dealer.irbismotors.ru/lx50/manual :
Вложение:
SC20160402-144826.png
SC20160402-144826.png [ 35.16 KiB | Просмотров: 4092 ]

Все регуляторы скутеров- шунтирующие, балласт всегда вне регулятора, аккумулятор это не совсем бак с электричеством (св-ва некоторые отличаются), форум коряво обрабатывает ссылки и цитаты вложений


Вернуться наверх
 Профиль  
 
Показать сообщения за:  Сортировать по:  
Начать новую тему Эта тема закрыта, Вы не можете редактировать и оставлять сообщения в ней.  [ Сообщений: 62 ]  На страницу Пред.  1, 2, 3, 4, 5  След.

Часовой пояс: UTC + 3 часа


Кто сейчас на форуме

Сейчас этот форум просматривают: нет зарегистрированных пользователей и гости: 2


Вы не можете начинать темы
Вы не можете отвечать на сообщения
Вы не можете редактировать свои сообщения
Вы не можете удалять свои сообщения
Вы не можете добавлять вложения

Перейти:  
cron
Powered by phpBB © phpBB Group
china-scooter.ru © 2006-2019