Клуб любителей китайских скутеров

Форум клуба любителей китайских скутеров

      
Текущее время: 30 Apr 2026, 11:25

Часовой пояс: UTC + 3 часа


Правила форума


Посмотреть правила форума



Начать новую тему Ответить на тему  [ Сообщений: 9 ] 
Автор Сообщение
 Заголовок сообщения: Нужна помощь радиолюбителей
СообщениеДобавлено: 24 Dec 2010, 21:49 
Не в сети
Старожил
Старожил

Зарегистрирован: 18 Jan 2009, 14:07
Сообщений: 7631
Откуда: 69 RUS
Поблагодарил: раз(а)
Поблагодарили: раз(а)
Медали: 6
За дальнобой 2-й степени. (1) За полезные и полные ответы. (1) За тех. помощь 1-й степени (1) За тех. помощь 2-й степени (1) За статью 1-й степени. (1)
Скутер: стелс лидер-50 2т (72 cc)
Стаж: 4
С наступающим всех!
Скоро Новый год, поставил елку, повесил гирлянду, погорела немного и приказала долго жить :( повесил другую старую длинную 4-х канальную, светит отпад, хватило на 2 часа и тоже сгорела. При проверке обнаружено что в обоий китайских гирляндах отказала микросхема.Так денег не напасешься. Кто знает схемки попроще на 2-4 канала ,подкиньте, стартеры не предлагать.


Вернуться наверх
 Профиль  
 
 Заголовок сообщения: Re: Нужна помощь радиолюбителей
СообщениеДобавлено: 24 Dec 2010, 22:18 
Не в сети
Опытный
Опытный
Аватар пользователя

Зарегистрирован: 03 Dec 2009, 23:25
Сообщений: 689
Откуда: Тверская обл.
Поблагодарил: раз(а)
Поблагодарили: раз(а)
Скутер: GX-Flesh 90cc 12k
Стаж: мне хватает
Проще купить еще новую чем собрать по схеме ее еще и подстраивать нужно . Короче нужны познания радио технике .


Вернуться наверх
 Профиль  
 
 Заголовок сообщения: Re: Нужна помощь радиолюбителей
СообщениеДобавлено: 24 Dec 2010, 22:29 
Не в сети
Старожил
Старожил
Аватар пользователя

Зарегистрирован: 03 Oct 2008, 22:46
Сообщений: 8022
Откуда: Киев
Поблагодарил: раз(а)
Поблагодарили: раз(а)
Медали: 4
За тех. помощь 1-й степени (1) За тех. помощь 2-й степени (1) За статью 1-й степени. (1) За вклад в развитие клуба (1)
Скутер: 180-т4 и 150-Т4;
Стаж: 30
funix
т.е. ты хочешь сказать, что в гирлянде ОДНОВРЕМЕННО вышли из строя четыре независимых канала? Мож масса оторвалась?
а вообще китайские гирлянды дешевле грибов, у меня их жена ремонтирует с дочкой, вызванивают перегоревшие лампы и перемыкают.

_________________
Теория,-все знают как, ничего не работает
Практика,-все работает, никто не знает почему
Соединяем,-"Теория+Практика",-Ничего не работает и никто не знает, почему.


Вернуться наверх
 Профиль  
 
 Заголовок сообщения: Re: Нужна помощь радиолюбителей
СообщениеДобавлено: 24 Dec 2010, 22:35 
Не в сети
Старожил
Старожил

Зарегистрирован: 18 Jan 2009, 14:07
Сообщений: 7631
Откуда: 69 RUS
Поблагодарил: раз(а)
Поблагодарили: раз(а)
Медали: 6
За дальнобой 2-й степени. (1) За полезные и полные ответы. (1) За тех. помощь 1-й степени (1) За тех. помощь 2-й степени (1) За статью 1-й степени. (1)
Скутер: стелс лидер-50 2т (72 cc)
Стаж: 4
в течении 3-х часов вышли из стоя микросхемы в обоих гирляндах.
Купил я 2 китайских двухканальных про запас :-D мне 4-х канальную сделать хотца :-x
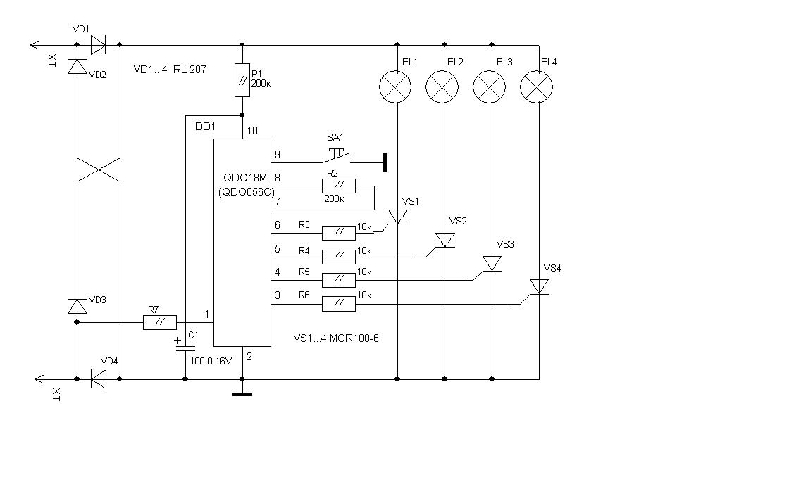
Вот схемка от нее, на 2-х канальной почти така же
Вложение:
.JPG
.JPG [ 50.9 KiB | Просмотров: 2779 ]


Последний раз редактировалось funix 24 Dec 2010, 22:39, всего редактировалось 1 раз.

Вернуться наверх
 Профиль  
 
 Заголовок сообщения: Re: Нужна помощь радиолюбителей
СообщениеДобавлено: 24 Dec 2010, 22:39 
Не в сети
Старожил
Старожил
Аватар пользователя

Зарегистрирован: 03 Oct 2008, 22:46
Сообщений: 8022
Откуда: Киев
Поблагодарил: раз(а)
Поблагодарили: раз(а)
Медали: 4
За тех. помощь 1-й степени (1) За тех. помощь 2-й степени (1) За статью 1-й степени. (1) За вклад в развитие клуба (1)
Скутер: 180-т4 и 150-Т4;
Стаж: 30
так припаяй к двум двухканальным коробочкам свою четырехканальную плеть . Вообще невообразимая мигалка получится, хрен разберешь, что по какому закону мигает :)

_________________
Теория,-все знают как, ничего не работает
Практика,-все работает, никто не знает почему
Соединяем,-"Теория+Практика",-Ничего не работает и никто не знает, почему.


Вернуться наверх
 Профиль  
 
 Заголовок сообщения: Re: Нужна помощь радиолюбителей
СообщениеДобавлено: 24 Dec 2010, 22:41 
Не в сети
Старожил
Старожил

Зарегистрирован: 18 Jan 2009, 14:07
Сообщений: 7631
Откуда: 69 RUS
Поблагодарил: раз(а)
Поблагодарили: раз(а)
Медали: 6
За дальнобой 2-й степени. (1) За полезные и полные ответы. (1) За тех. помощь 1-й степени (1) За тех. помощь 2-й степени (1) За статью 1-й степени. (1)
Скутер: стелс лидер-50 2т (72 cc)
Стаж: 4
Хорошая мысль, только ломать их не охота.


Вернуться наверх
 Профиль  
 
 Заголовок сообщения: Re: Нужна помощь радиолюбителей
СообщениеДобавлено: 24 Dec 2010, 23:27 
Не в сети
Гуру ремонта
Гуру ремонта
Аватар пользователя

Зарегистрирован: 20 Mar 2009, 23:12
Сообщений: 19841
Откуда: Бронницы
Поблагодарил: раз(а)
Поблагодарили: раз(а)
Медали: 4
За полезные и полные ответы. (1) За тех. помощь 1-й степени (1) За тех. помощь 2-й степени (1) За вклад в развитие клуба (1)
Скутер: Irbis Nirvana 150 уже 175сс
Стаж: Мото 21,скутер 4года
funix
Что-то у тебя с напряжением питания.

_________________
Попытка прочесть книгу, не открыв её - обречена на провал.


Вернуться наверх
 Профиль  
 
 Заголовок сообщения: Re: Нужна помощь радиолюбителей
СообщениеДобавлено: 24 Dec 2010, 23:38 
Не в сети
Опытный
Опытный
Аватар пользователя

Зарегистрирован: 02 Feb 2010, 22:06
Сообщений: 527
Поблагодарил: раз(а)
Поблагодарили: раз(а)
Скутер: Stels Skif 70 с6 racing
Стаж: 3 года
GRO писал(а):
funix
Что-то у тебя с напряжением питания.


Да, на это больше смахивает. Померил бы напряжение :) либо чрезмерно высокое, либо с перепадами. У меня 3 гирлянды китайские уде 4-й год работают, менять приходиться только лампочки.


Вернуться наверх
 Профиль  
 
 Заголовок сообщения: Re: Нужна помощь радиолюбителей
СообщениеДобавлено: 25 Dec 2010, 01:34 
Не в сети
Старожил
Старожил
Аватар пользователя

Зарегистрирован: 03 Oct 2008, 22:46
Сообщений: 8022
Откуда: Киев
Поблагодарил: раз(а)
Поблагодарили: раз(а)
Медали: 4
За тех. помощь 1-й степени (1) За тех. помощь 2-й степени (1) За статью 1-й степени. (1) За вклад в развитие клуба (1)
Скутер: 180-т4 и 150-Т4;
Стаж: 30
funix
глянул схему, ну и что? Если микросхема сгорела (а ты пишешь, что так) ты её изнутри починишь? У тебя есть магазин китайских "плевков"? Сгорела,-меняй :) У тебя дома по сети 220 гуляет помеха обратноходовая. Семисторы , тиристоры вкупе с импульсными трансами без индуктивно - емкостных фильтров её рожают. Убийство через резистор R7 (по схеме) наиболее вероятно. В общем уточни свои планы, ибо купить запчасти нереально. Просто подумай кто у тебя в сети способен рожать помеху, после чего она появилась (может необычстволи и другие девайсы)

_________________
Теория,-все знают как, ничего не работает
Практика,-все работает, никто не знает почему
Соединяем,-"Теория+Практика",-Ничего не работает и никто не знает, почему.


Вернуться наверх
 Профиль  
 
Показать сообщения за:  Сортировать по:  
Начать новую тему Ответить на тему  [ Сообщений: 9 ] 

Часовой пояс: UTC + 3 часа


Кто сейчас на форуме

Сейчас этот форум просматривают: нет зарегистрированных пользователей и гости: 15


Вы не можете начинать темы
Вы не можете отвечать на сообщения
Вы не можете редактировать свои сообщения
Вы не можете удалять свои сообщения
Вы не можете добавлять вложения

Перейти:  
Powered by phpBB © phpBB Group
china-scooter.ru © 2006-2019