Клуб любителей китайских скутеров

Форум клуба любителей китайских скутеров

      
Текущее время: 16 дек 2025, 12:49

Часовой пояс: UTC + 3 часа




Начать новую тему Ответить на тему  [ Сообщений: 5 ] 
Автор Сообщение
 Заголовок сообщения: Замена штатного Регулятора Напряжения
СообщениеДобавлено: 13 июн 2013, 20:40 
Не в сети
Наблюдатель

Зарегистрирован: 13 июн 2013, 20:09
Сообщений: 1
Поблагодарил: раз(а)
Поблагодарили: раз(а)
Скутер: Нету
Оговорюсь сразу. Скутер не мой, просто пытаюсь отремонтировать, поэтому название скутера даже и не смотрел.
Замкнула проводка, пришлось проводить оперативное вмешательство, часть проводки была заменена (узнал для себя много нового как то, что черный провод может быть плюсом и т.д.) это было лирическое отступление. Так вот часть проводки была заменена, все вроде бы работает но нет зарядки АКБ. Скорее всего сгорел РР стоит вот такой:
Вложение:
cn250_2603.jpg
cn250_2603.jpg [ 85.57 KiB | Просмотров: 3707 ]

Как я понял подключен он по этой схеме:
Вложение:
755d3dc0f70e.jpg
755d3dc0f70e.jpg [ 27.27 KiB | Просмотров: 3707 ]

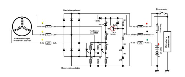
Попытались найти новый, попытка не увенчалась успехом, говорят привезут на заказ не раньше чем через месяц. Как вы понимаете кататься хочется прямо сейчас, а АКБ жалко. Как вы думаете имеет ли право на жизнь вот такая схема:
Вложение:
123.jpg
123.jpg [ 35.23 KiB | Просмотров: 3707 ]


Вернуться наверх
 Профиль  
 
 Заголовок сообщения: Re: Замена штатного Регулятора Напряжения
СообщениеДобавлено: 13 июн 2013, 21:41 
Не в сети
Гуру ремонта
Гуру ремонта
Аватар пользователя

Зарегистрирован: 20 мар 2009, 23:12
Сообщений: 19841
Откуда: Бронницы
Поблагодарил: раз(а)
Поблагодарили: раз(а)
Медали: 4
За полезные и полные ответы. (1) За тех. помощь 1-й степени (1) За тех. помощь 2-й степени (1) За вклад в развитие клуба (1)
Скутер: Irbis Nirvana 150 уже 175сс
Стаж: Мото 21,скутер 4года
Нет, не имеет.

_________________
Попытка прочесть книгу, не открыв её - обречена на провал.


Вернуться наверх
 Профиль  
 
 Заголовок сообщения: Re: Замена штатного Регулятора Напряжения
СообщениеДобавлено: 20 июн 2013, 19:54 
Не в сети
Интересующийся
Интересующийся
Аватар пользователя

Зарегистрирован: 16 фев 2010, 10:03
Сообщений: 44
Откуда: Кемерово
Поблагодарил: раз(а)
Поблагодарили: раз(а)
Скутер: E-moto YH50-qt
Стаж: 2 года
Поясните пожалста, ЗАЧЕМ ЧЕРНЫЙ ПРОВОД ??? если это + то почему не соеденён с красным проводом ??


Вернуться наверх
 Профиль  
 
 Заголовок сообщения: Re: Замена штатного Регулятора Напряжения
СообщениеДобавлено: 20 июн 2013, 21:32 
Не в сети
Старожил
Старожил

Зарегистрирован: 18 янв 2009, 14:07
Сообщений: 7631
Откуда: 69 RUS
Поблагодарил: раз(а)
Поблагодарили: раз(а)
Медали: 6
За дальнобой 2-й степени. (1) За полезные и полные ответы. (1) За тех. помощь 1-й степени (1) За тех. помощь 2-й степени (1) За статью 1-й степени. (1)
Скутер: стелс лидер-50 2т (72 cc)
Стаж: 4
Черный провод - сенсе, он питает цепь регулировки в РН и так же является сенсором контроля напряжения. На скутерах от висит прямо на акб, но в самодельных вариантах дабы исключить утечку его подключают на красный прямо на выходе РН.

Схема с шокаладкой не катит, шокаладка для шунта (питание якоря), у нас якоря нет, есть ротор с постаянными магнитами.
Если найдешь мощный стабилизатор, то поставив его вместо шоколадки получишь то что хотел.

А для временного решения проблемы можно использовать однофазный РН, на белый и желтый которого подцепить 2 любых желтых с генератора. Ну естественно мощность генератора без третьей фазы будет меньше (грубо на треть)


Вернуться наверх
 Профиль  
 
 Заголовок сообщения: Re: Замена штатного Регулятора Напряжения
СообщениеДобавлено: 23 июн 2013, 02:13 
Не в сети
Старожил
Старожил
Аватар пользователя

Зарегистрирован: 03 окт 2008, 22:46
Сообщений: 8023
Откуда: Киев
Поблагодарил: раз(а)
Поблагодарили: раз(а)
Медали: 4
За тех. помощь 1-й степени (1) За тех. помощь 2-й степени (1) За статью 1-й степени. (1) За вклад в развитие клуба (1)
Скутер: 180-т4 и 150-Т4;
Стаж: 30
[quote="jktu55"]Оговорюсь сразу. Скутер не мой,................................../quote]
Быстро отдай назад, и никогда не лезь ремонтировать то, что ты не изучил.
Судя по вопросам, у хозяина проблемы. И по ним же судя -вывод.
ТС, ТЫ ПОЛОМАЕШЬ ЧУЖОЙ СКУТ!!! Хозяин выйдет сюда. Я не Марат Казей...

_________________
Теория,-все знают как, ничего не работает
Практика,-все работает, никто не знает почему
Соединяем,-"Теория+Практика",-Ничего не работает и никто не знает, почему.


Вернуться наверх
 Профиль  
 
Показать сообщения за:  Сортировать по:  
Начать новую тему Ответить на тему  [ Сообщений: 5 ] 

Часовой пояс: UTC + 3 часа


Кто сейчас на форуме

Сейчас этот форум просматривают: нет зарегистрированных пользователей и гости: 288


Вы не можете начинать темы
Вы не можете отвечать на сообщения
Вы не можете редактировать свои сообщения
Вы не можете удалять свои сообщения
Вы не можете добавлять вложения

Перейти:  
Powered by phpBB © phpBB Group
china-scooter.ru © 2006-2019