Клуб любителей китайских скутеров

Форум клуба любителей китайских скутеров

      
Текущее время: 21 Jan 2026, 10:35

Часовой пояс: UTC + 3 часа




Начать новую тему Ответить на тему  [ Сообщений: 35 ]  На страницу 1, 2, 3  След.
Автор Сообщение
 Заголовок сообщения: Схема коммутатора AC-CDI для 139qmb ......
СообщениеДобавлено: 24 Mar 2015, 18:36 
Не в сети
Новичок
Новичок

Зарегистрирован: 24 Mar 2015, 18:11
Сообщений: 51
Откуда: Алматы
Поблагодарил: раз(а)
Поблагодарили: раз(а)
Скутер: Racer Viper 130
Стаж: 12
Привет всем, ищу схему для 4т скутеров типа 139qmb.
Перерыл кучу сайтов, но схемы проверенные есть только для honda dio.

Родной коммутатор ограничивает обороты, максимум 7000об, а тюненгованные очень дорогие, не особо-то и поэксперементируешь,
Есть схема родного коммутатора, но что-то у меня мозг ломается понять как убрать ограничение, если кто пробовал подскажите куда копать? буду очень благодарен.

Кто нибудь пробовал сам делать коммутатор? Скиньте схему если получилось?

Сам нарыл несколько схем + схему к родному коммутатору.

1. Схема по комментариям не рабочая.
2. Схему не проверял, но интуиция говорит что с ней будут проблемы.
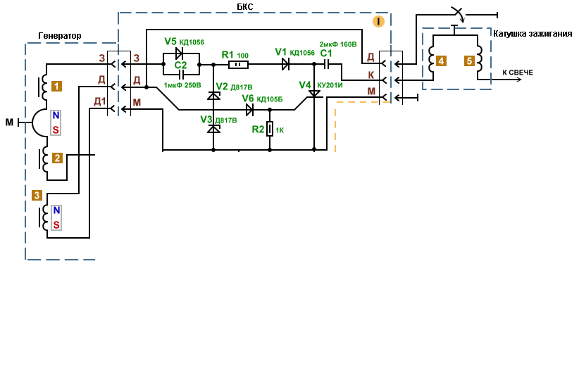
3. Схема родного и как понял стандартного родного коммутатора, вот в нем не могу пока разобраться что нужно перепаять, может кто подскажет?


Вложения:
Комментарий к файлу: Схема по комментариям не рабочая.
komut.jpg
komut.jpg [ 148.63 KiB | Просмотров: 40182 ]
Комментарий к файлу: На эту схему нету комментариев
Схема 2  .jpg
Схема 2 .jpg [ 125.07 KiB | Просмотров: 40183 ]
Комментарий к файлу: Родной,
Родной коммутатор.png
Родной коммутатор.png [ 226.73 KiB | Просмотров: 40183 ]
Вернуться наверх
 Профиль  
 
 Заголовок сообщения: Re: Схема коммутатора AC-CDI для 139qmb ......
СообщениеДобавлено: 25 Mar 2015, 14:26 
Не в сети
Новичок
Новичок

Зарегистрирован: 24 Mar 2015, 18:11
Сообщений: 51
Откуда: Алматы
Поблагодарил: раз(а)
Поблагодарили: раз(а)
Скутер: Racer Viper 130
Стаж: 12
Сегодня собрал коммутатор по второй схеме, результат не работает, все перепроверил раза три.
Есть тут специалисты отзовитесь?


Вернуться наверх
 Профиль  
 
 Заголовок сообщения: Re: Схема коммутатора AC-CDI для 139qmb ......
СообщениеДобавлено: 25 Mar 2015, 15:32 
Не в сети
Старожил
Старожил

Зарегистрирован: 18 Jan 2009, 14:07
Сообщений: 7631
Откуда: 69 RUS
Поблагодарил: раз(а)
Поблагодарили: раз(а)
Медали: 6
За дальнобой 2-й степени. (1) За полезные и полные ответы. (1) За тех. помощь 1-й степени (1) За тех. помощь 2-й степени (1) За статью 1-й степени. (1)
Скутер: стелс лидер-50 2т (72 cc)
Стаж: 4
По первой схеме, комутатор самый обычный, конденсатор С1 в восходовском 2 мкф в скутерном обычно 1 мкф, в твоем 4,7. Ловишь разницу?! чем больше емкость тем мощнее искра и меньше обороты, душилка №1
Конденсатор С2, с резистором Р2 формирователь сигнала, при с2 больше амплитуда сигнала выше, наивысшие обороты меньше и наоборот.Душилка №2
Ограничительного конденастора не наблюдаю.
Для скептиков, кондер С2 также дает задержку опережения при пуске.

Вторая схема тоже самое, но есть ограничитель оборотов кондер 153ж его выкинуть, есть развязка датчика 155ж, кондер на 3,3 тоже великоват, в остальном тоже что и первая схема.
3-я родной 4т коммутатор, не разбираюсь :)
Посмотрел третий, криминала не нашел, диод там наверное зря перевернули, задержек по кондерам нет, внизу кондер тоже великоват, чуток бы поменьше. Основная беда этого коммутатора то что в нем все входы стабилизированы, в основном методом ограничения и наверное естественно то что напряжений для срабатывания на высоких оборотах недостаточно. Слышал байку что на 2т с таким комутом обороты меньше в половину.


Вернуться наверх
 Профиль  
 
 Заголовок сообщения: Re: Схема коммутатора AC-CDI для 139qmb ......
СообщениеДобавлено: 25 Mar 2015, 16:38 
Не в сети
Новичок
Новичок

Зарегистрирован: 24 Mar 2015, 18:11
Сообщений: 51
Откуда: Алматы
Поблагодарил: раз(а)
Поблагодарили: раз(а)
Скутер: Racer Viper 130
Стаж: 12
Спасибо. Прочитал 3 раза, вроде как понял, а радиотехнике силен только теорией, но стараюсь все изучать. Вторую схему собрал не заработала. Обидно. Завтра попробую выкинуть, из схемы 153Ж, и попробовать 3,3 заменить на 2,2 или 1,5. А так сегодня тестил Искры нету.

Спасибо.


Вернуться наверх
 Профиль  
 
 Заголовок сообщения: Re: Схема коммутатора AC-CDI для 139qmb ......
СообщениеДобавлено: 25 Mar 2015, 19:58 
Не в сети
Старожил
Старожил
Аватар пользователя

Зарегистрирован: 18 Oct 2010, 06:21
Сообщений: 2538
Откуда: Кубань
Поблагодарил: раз(а)
Поблагодарили: раз(а)
Медали: 4
За полезные и полные ответы. (1) За тех. помощь 1-й степени (1) За тех. помощь 2-й степени (1) За вклад в развитие клуба (1)
Скутер: RACER uragan- 82сс.
Стаж: ***
advanced
advanced писал(а):
1. Схема по комментариям не рабочая.

Вроде кто то из наших делал подобное.


Вложения:
CDI-2.jpg
CDI-2.jpg [ 28.86 KiB | Просмотров: 40146 ]

_________________
"Добрым словом и револьвером, вы добьетесь намного большего.... чем одним добрым словом"
...Пишу с ошибками, читаю по слогам.
Вернуться наверх
 Профиль  
 
 Заголовок сообщения: Re: Схема коммутатора AC-CDI для 139qmb ......
СообщениеДобавлено: 25 Mar 2015, 20:49 
Не в сети
Посетитель
Посетитель

Зарегистрирован: 11 Sep 2013, 09:22
Сообщений: 125
Откуда: Саратов
Поблагодарил: раз(а)
Поблагодарили: раз(а)
Скутер: KINETIK
Стаж: 8
advanced
По первой схеме, лично я не уверен что и она будет работать!
Во первых описание выше всяческих похвал! (любителем самоучкой)
если с1 будет мало... Он что не успеет зарядится до максимального значения или что? мне непонятно!
при условии что схема питается постоянным стабилизированным, напряжением емкость С1 моглабы влиять
но, на высоких оборотах, т.к. для заряда конденсатора нужно время и чем больше емкость, тем времени нужно больше
и с увеличением частоты открытия тиристора, амплитуда пилообразного напряжения на С1 снижалась бы!
Но! Коммутатор питается переменным напряжением, которое тем выше, чем выше обороты генератора, что собственно и должно компенсировать возможную
недостачу нужного значения напряжения на емкости С1 с увеличение частоты и уменьшением длительности положительного полупериода импульса пришедшего
через д1

Второе Цепочка д4,с1 удвоитель напряжения О как!
Д4 гасит паразитные колебания возникающие в катушке после закрытия тиристора!
Не буду описывать как устроена и работает схема вольтодобавки, кому интересно можете
прочитать про ее устройство в описании кадровой развертки отечественных телевизоров начиная с 3УСЦТ

Ну и тиристор КУ202
Эта дрянь имеет разброс параметров плюс минус километр!
Когда то на на такой дряни собирали ЦМ устройства, так вот чтоб отобрать четыре экземпляра, нужно штук двадцать забраковать!

И чтоб както компенсировать этот разброс в приведенной схеме на первом рисунке, мне кажется (я конечно не инженер-конструктор)
должен быть установлен еще один резистор между катодом д3 и катодом тиристора, чтоб когда разряжается С2 к УЭ тиристора было приложено отрицательное
напряжение для более четкого запирания последнего!


Вернуться наверх
 Профиль  
 
 Заголовок сообщения: Re: Схема коммутатора AC-CDI для 139qmb ......
СообщениеДобавлено: 25 Mar 2015, 21:13 
Не в сети
Гуру ремонта
Гуру ремонта
Аватар пользователя

Зарегистрирован: 20 Mar 2009, 23:12
Сообщений: 19841
Откуда: Бронницы
Поблагодарил: раз(а)
Поблагодарили: раз(а)
Медали: 4
За полезные и полные ответы. (1) За тех. помощь 1-й степени (1) За тех. помощь 2-й степени (1) За вклад в развитие клуба (1)
Скутер: Irbis Nirvana 150 уже 175сс
Стаж: Мото 21,скутер 4года
advanced
Если лень изобретать велосипед, собери схему обычного коммутатора от советского мопеда/мотоцикла, работает на 100%, сам на Иже проверял.

_________________
Попытка прочесть книгу, не открыв её - обречена на провал.


Вернуться наверх
 Профиль  
 
 Заголовок сообщения: Re: Схема коммутатора AC-CDI для 139qmb ......
СообщениеДобавлено: 25 Mar 2015, 22:01 
Не в сети
Старожил
Старожил

Зарегистрирован: 18 Jan 2009, 14:07
Сообщений: 7631
Откуда: 69 RUS
Поблагодарил: раз(а)
Поблагодарили: раз(а)
Медали: 6
За дальнобой 2-й степени. (1) За полезные и полные ответы. (1) За тех. помощь 1-й степени (1) За тех. помощь 2-й степени (1) За статью 1-й степени. (1)
Скутер: стелс лидер-50 2т (72 cc)
Стаж: 4
Радиолюбители резисторы сюда не ставят.
С2, представим односекундный отрезок, на нем 10000 треугольных импульсов, размер основания импульса равен расстоянию между импульсами.
При с2 больше, основание импульса больше и 10000 импульсов не поместятся в 1-о секундный отрезок. при с2 меньше, онование импульса меньше, импульс острее, на отрезке поместятся 10000, а вероятно и больше.
Вот такое влияние.


Вернуться наверх
 Профиль  
 
 Заголовок сообщения: Re: Схема коммутатора AC-CDI для 139qmb ......
СообщениеДобавлено: 25 Mar 2015, 22:08 
Не в сети
Посетитель
Посетитель

Зарегистрирован: 11 Sep 2013, 09:22
Сообщений: 125
Откуда: Саратов
Поблагодарил: раз(а)
Поблагодарили: раз(а)
Скутер: KINETIK
Стаж: 8
Alwert писал(а):
shirsh78.Но самое интересное, что конденсатор С2 "влияет на высокие обороты". Это каким-же образом? Тиристор - токовый прибор по управлению, а ток через конденсатор всегда изменяется скачком в полном соответствии с законами коммутации.

Не влияет! а могбы и при каких условиях я вкратце описал.
Попробуем по понятней
Допустим мы подобрали емкость С1 и сопротивление R1 таким образом что, конденсатор заряжается на протяжении всего времени пока КУ1 закрыт!
С увеличением оборотов, время закрытого состояния тиристора будет уменьшаться, соответственно С1 зарядится до меньшего напряжения и при определенной
частоте, напряжения заряда С1 будет недостаточно для возбуждения качественной искры на свече!
Примерно как то так
Изображение

Указанная схема лишена такого недостатка т.к. питается от генератора, амплитуда напряжения которого растет с увеличением частоты, да еще и
когда КУ1 запирается (если быть более подробным) отрицательные полуволны (последний график на картинке, показаны стрелочками) возникающего колебательного процесса в катушке через диод д4 дополнительно подзаряжают С1 (что автор и принял за удвоитель напряжения)

P.S. Я просто выразил свое мнение о первой схеме, т.к. вижу что она не грамотна, ну а описывать весь принцип ее работы это много букв, долго и нудно!
Яж не Бродский, Песедский или Ялешкевич *JOKINGLY*


Вернуться наверх
 Профиль  
 
 Заголовок сообщения: Re: Схема коммутатора AC-CDI для 139qmb ......
СообщениеДобавлено: 25 Mar 2015, 22:54 
Не в сети
Старожил
Старожил

Зарегистрирован: 18 Jan 2009, 14:07
Сообщений: 7631
Откуда: 69 RUS
Поблагодарил: раз(а)
Поблагодарили: раз(а)
Медали: 6
За дальнобой 2-й степени. (1) За полезные и полные ответы. (1) За тех. помощь 1-й степени (1) За тех. помощь 2-й степени (1) За статью 1-й степени. (1)
Скутер: стелс лидер-50 2т (72 cc)
Стаж: 4
Согласен подписи к схеме навраны, а проще д1 и д4 есть двуполупериодный выпрямитель, зачем что то выдумывать!? Не удвоитель никак. Хотя время зарядки с1 он ускоряет.


Вернуться наверх
 Профиль  
 
 Заголовок сообщения: Re: Схема коммутатора AC-CDI для 139qmb ......
СообщениеДобавлено: 26 Mar 2015, 09:50 
Не в сети
Новичок
Новичок

Зарегистрирован: 24 Mar 2015, 18:11
Сообщений: 51
Откуда: Алматы
Поблагодарил: раз(а)
Поблагодарили: раз(а)
Скутер: Racer Viper 130
Стаж: 12
ДОМОВОЙ писал(а):
advanced
advanced писал(а):
1. Схема по комментариям не рабочая.

Вроде кто то из наших делал подобное.


Тоже рассматривал эту схему. У вас на сайте. Пока еще не добрался.


Вернуться наверх
 Профиль  
 
 Заголовок сообщения: Re: Схема коммутатора AC-CDI для 139qmb ......
СообщениеДобавлено: 26 Mar 2015, 10:03 
Не в сети
Новичок
Новичок

Зарегистрирован: 24 Mar 2015, 18:11
Сообщений: 51
Откуда: Алматы
Поблагодарил: раз(а)
Поблагодарили: раз(а)
Скутер: Racer Viper 130
Стаж: 12
GRO писал(а):
advanced
Если лень изобретать велосипед, собери схему обычного коммутатора от советского мопеда/мотоцикла, работает на 100%, сам на Иже проверял.


Да уже почти до разобрал китайский простой коммутатор, на выходных срисую схему, потом выложу добрым людям вместе с фото. Еще собрал по второй схеме и не заработало. Тоже в субботу буду проверять детальки на работоспособность.


Вернуться наверх
 Профиль  
 
 Заголовок сообщения: Re: Схема коммутатора AC-CDI для 139qmb ......
СообщениеДобавлено: 26 Mar 2015, 10:37 
Не в сети
Новичок
Новичок

Зарегистрирован: 24 Mar 2015, 18:11
Сообщений: 51
Откуда: Алматы
Поблагодарил: раз(а)
Поблагодарили: раз(а)
Скутер: Racer Viper 130
Стаж: 12
[quote="Alwert"] [quote="funix"] [quote="shirsh78"] [quote="GRO"]

А так что скажите по поводу второй схемы, я немного ноль с большой в ваших колебательных контурах, но если я кондер 3,3мКф за меню на 1мКф есть ли смысл? для получения более 10000 об а не как по стандарту 5000об или край 6000об.


Вернуться наверх
 Профиль  
 
 Заголовок сообщения: Re: Схема коммутатора AC-CDI для 139qmb ......
СообщениеДобавлено: 26 Mar 2015, 10:45 
Не в сети
Гуру ремонта
Гуру ремонта
Аватар пользователя

Зарегистрирован: 20 Mar 2009, 23:12
Сообщений: 19841
Откуда: Бронницы
Поблагодарил: раз(а)
Поблагодарили: раз(а)
Медали: 4
За полезные и полные ответы. (1) За тех. помощь 1-й степени (1) За тех. помощь 2-й степени (1) За вклад в развитие клуба (1)
Скутер: Irbis Nirvana 150 уже 175сс
Стаж: Мото 21,скутер 4года
Понятно.
Вот тема со схемами, там минимум 8 схем коммутаторов:
viewtopic.php?f=111&t=15007
Вот это точно рабочая схема:
http://podelki.mybabbie.ru/image/687474 ... 682e6a7067
Если её немного доработать, будет не хуже китайской.

_________________
Попытка прочесть книгу, не открыв её - обречена на провал.


Вернуться наверх
 Профиль  
 
 Заголовок сообщения: Re: Схема коммутатора AC-CDI для 139qmb ......
СообщениеДобавлено: 26 Mar 2015, 11:10 
Не в сети
Старожил
Старожил

Зарегистрирован: 18 Jan 2009, 14:07
Сообщений: 7631
Откуда: 69 RUS
Поблагодарил: раз(а)
Поблагодарили: раз(а)
Медали: 6
За дальнобой 2-й степени. (1) За полезные и полные ответы. (1) За тех. помощь 1-й степени (1) За тех. помощь 2-й степени (1) За статью 1-й степени. (1)
Скутер: стелс лидер-50 2т (72 cc)
Стаж: 4
Вложение:
go.php.gif
go.php.gif [ 16.35 KiB | Просмотров: 40079 ]

Схема восхода, минска, карпат, 100% рабочая.
Кондер с2, стабилитроны v2 v3 можно не ставить.

Кондер с1 нужен на большее напряжение вольт на 400, емкость 1-2 мкф, не электролит.

Интересно как проверял что не работает?


Вернуться наверх
 Профиль  
 
Показать сообщения за:  Сортировать по:  
Начать новую тему Ответить на тему  [ Сообщений: 35 ]  На страницу 1, 2, 3  След.

Часовой пояс: UTC + 3 часа


Кто сейчас на форуме

Сейчас этот форум просматривают: нет зарегистрированных пользователей и гости: 42


Вы не можете начинать темы
Вы не можете отвечать на сообщения
Вы не можете редактировать свои сообщения
Вы не можете удалять свои сообщения
Вы не можете добавлять вложения

Перейти:  
Powered by phpBB © phpBB Group
china-scooter.ru © 2006-2019