Клуб любителей китайских скутеров

Форум клуба любителей китайских скутеров

      
Текущее время: 20 Mar 2026, 01:29

Часовой пояс: UTC + 3 часа


Правила форума


Правила форума

Если ваш вопрос касается неисправности вашего скутера, или у вас возникли затруднения с эксплуатацией, или тюнингом, предварительно укажите:
Модель и производителя скутера;
Модель двигателя;
Тактность двигателя и предположительный объём.
После этого, излагайте суть проблемы.
Не забывайте, название поста должно как можно ближе отражать суть проблемы.



Начать новую тему Ответить на тему  [ Сообщений: 117 ]  На страницу Пред.  1, 2, 3, 4, 5 ... 8  След.
Автор Сообщение
 Заголовок сообщения: Re: Регулятор напряжения
СообщениеДобавлено: 04 Oct 2011, 09:44 
Не в сети
Старожил
Старожил

Зарегистрирован: 18 Jan 2009, 14:07
Сообщений: 7631
Откуда: 69 RUS
Поблагодарил: раз(а)
Поблагодарили: раз(а)
Медали: 6
За дальнобой 2-й степени. (1) За полезные и полные ответы. (1) За тех. помощь 1-й степени (1) За тех. помощь 2-й степени (1) За статью 1-й степени. (1)
Скутер: стелс лидер-50 2т (72 cc)
Стаж: 4
Работать от твоего будет, если правильно подключить. На 1 контакт рн должно приходить напряжение для питания регулятора, сколько не знаю, думаю что меньше 12 вот оно и управляет, значит его нужно подобрать установив мощный переменник, а питание взять с единственного выхода.


Вернуться наверх
 Профиль  
 
 Заголовок сообщения: Re: Регулятор напряжения
СообщениеДобавлено: 04 Oct 2011, 10:08 
Не в сети
Гуру ремонта
Гуру ремонта
Аватар пользователя

Зарегистрирован: 20 Mar 2009, 23:12
Сообщений: 19841
Откуда: Бронницы
Поблагодарил: раз(а)
Поблагодарили: раз(а)
Медали: 4
За полезные и полные ответы. (1) За тех. помощь 1-й степени (1) За тех. помощь 2-й степени (1) За вклад в развитие клуба (1)
Скутер: Irbis Nirvana 150 уже 175сс
Стаж: Мото 21,скутер 4года
Fatalist писал(а):
Ну ,во первых,я не собираюсь включать на полчаса,а от кратковременного включения латр сгореть не успеет.Во вторых,как же генератор не сгорает?Ну и в третьих,сгорит РР,и фиг с ним,он стоит 230 р.,и они у нас в магазине есть,зато я удовлетворю свое болезненное любопытство.

Ты мощность генератора и ЛАТРа сравни для начала.

_________________
Попытка прочесть книгу, не открыв её - обречена на провал.


Вернуться наверх
 Профиль  
 
 Заголовок сообщения: Re: Регулятор напряжения
СообщениеДобавлено: 04 Oct 2011, 13:43 
Не в сети
Посетитель
Посетитель
Аватар пользователя

Зарегистрирован: 05 Sep 2011, 18:27
Сообщений: 194
Откуда: Нижегородская обл.
Поблагодарил: раз(а)
Поблагодарили: раз(а)
Скутер: Lifan sg50qt15
Стаж: 6 лет
В общем лабораторные испытания провел,ничего пока не сгорело,результаты следующие:открывается этот регулятор при превышении напряжения на входе ~18 в.До этого напряжение на выходе показывает - 6 в,но тока нет.При дальнейшем увеличении напряжения на входе,напряжение на выходе так же растет и равно где то1/2 входного.То есть работает тупо как однополупериодный выпрямитель.Стабилизации никакой нет.Нагружал автомобильной 40 ваттной галогенкой.Сажает напряже ние до 5 в при ненагруженном 18 в.То есть зарядку нагруженный не дает.Но это ,возможно,просто мощи латра не хватает.Пойду проводить так сказать,стендовые испытания.


Вернуться наверх
 Профиль  
 
 Заголовок сообщения: Re: Регулятор напряжения
СообщениеДобавлено: 04 Oct 2011, 14:25 
Не в сети
Посетитель
Посетитель
Аватар пользователя

Зарегистрирован: 05 Sep 2011, 18:27
Сообщений: 194
Откуда: Нижегородская обл.
Поблагодарил: раз(а)
Поблагодарили: раз(а)
Скутер: Lifan sg50qt15
Стаж: 6 лет
Провел испытания с генератором,результаты такие:генератор дает переменку от 18 в до 60в,в зависимости от оборотов.Соответственно и на выходе РР от 9 до 30 в без нагрузки.Нагрузка в 40 вт сажает напряжение с 30в до 9-зарядки не будет.Можно,конечно подобрать нагрузку,но девиация напряжения все равно слишком большая,жалко АКБ,да и на коммутатор подавать опасаюсь,как вы считаете,выдержит 30 в?


Вернуться наверх
 Профиль  
 
 Заголовок сообщения: Re: Регулятор напряжения
СообщениеДобавлено: 04 Oct 2011, 15:09 
Не в сети
Старожил
Старожил

Зарегистрирован: 08 Jul 2009, 18:07
Сообщений: 3187
Откуда: Беларусь
Поблагодарил: раз(а)
Поблагодарили: раз(а)
Медали: 4
За полезные и полные ответы. (1) За тех. помощь 1-й степени (1) За тех. помощь 2-й степени (1) За вклад в развитие клуба (1)
Скутер: Hors 154\ 157QMJ\RC125T-9X\152QMJ
Fatalist писал(а):
да и на коммутатор подавать опасаюсь,как вы считаете,выдержит 30 в?

Коммутатор DC-CDI или CDI?
Если CDI, ему по барабану 30 вольт.

_________________
„Изучай правила, чтобы знать, как правильно их нарушить.“
„Мир несовершенен, поскольку мы несовершенны.“


Вернуться наверх
 Профиль  
 
 Заголовок сообщения: Re: Регулятор напряжения
СообщениеДобавлено: 04 Oct 2011, 15:18 
Не в сети
Гуру ремонта
Гуру ремонта
Аватар пользователя

Зарегистрирован: 20 Mar 2009, 23:12
Сообщений: 19841
Откуда: Бронницы
Поблагодарил: раз(а)
Поблагодарили: раз(а)
Медали: 4
За полезные и полные ответы. (1) За тех. помощь 1-й степени (1) За тех. помощь 2-й степени (1) За вклад в развитие клуба (1)
Скутер: Irbis Nirvana 150 уже 175сс
Стаж: Мото 21,скутер 4года
Fatalist
На Sense питание подавал?

_________________
Попытка прочесть книгу, не открыв её - обречена на провал.


Вернуться наверх
 Профиль  
 
 Заголовок сообщения: Re: Регулятор напряжения
СообщениеДобавлено: 04 Oct 2011, 17:10 
Не в сети
Посетитель
Посетитель
Аватар пользователя

Зарегистрирован: 05 Sep 2011, 18:27
Сообщений: 194
Откуда: Нижегородская обл.
Поблагодарил: раз(а)
Поблагодарили: раз(а)
Скутер: Lifan sg50qt15
Стаж: 6 лет
Честно говоря,какой коммутатор не знаю.На нем кроме маркировки LF34400 ничего нет.Вот такой.А на sense че,кроме переменки еще постоянку надо подавать?Относительно массы?
Вложение:
04102011370.jpg
04102011370.jpg [ 159.51 KiB | Просмотров: 4617 ]


Вернуться наверх
 Профиль  
 
 Заголовок сообщения: Re: Регулятор напряжения
СообщениеДобавлено: 04 Oct 2011, 18:49 
Не в сети
Гуру ремонта
Гуру ремонта
Аватар пользователя

Зарегистрирован: 20 Mar 2009, 23:12
Сообщений: 19841
Откуда: Бронницы
Поблагодарил: раз(а)
Поблагодарили: раз(а)
Медали: 4
За полезные и полные ответы. (1) За тех. помощь 1-й степени (1) За тех. помощь 2-й степени (1) За вклад в развитие клуба (1)
Скутер: Irbis Nirvana 150 уже 175сс
Стаж: Мото 21,скутер 4года
Fatalist
По ссылке тему читал?
Постоянка с замка зажигания туда подаётся.

_________________
Попытка прочесть книгу, не открыв её - обречена на провал.


Вернуться наверх
 Профиль  
 
 Заголовок сообщения: Re: Регулятор напряжения
СообщениеДобавлено: 04 Oct 2011, 19:02 
Не в сети
Старожил
Старожил

Зарегистрирован: 08 Jul 2009, 18:07
Сообщений: 3187
Откуда: Беларусь
Поблагодарил: раз(а)
Поблагодарили: раз(а)
Медали: 4
За полезные и полные ответы. (1) За тех. помощь 1-й степени (1) За тех. помощь 2-й степени (1) За вклад в развитие клуба (1)
Скутер: Hors 154\ 157QMJ\RC125T-9X\152QMJ
Цитата:
Постоянка с замка зажигания туда подаётся.

Может и не подаваться, зависит от схемы, установленного РН.
У меня генератор с одной обмоткой, два провода - желтый и белый, зеленый с обмоткой не связан.
РН четыре контакта.

_________________
„Изучай правила, чтобы знать, как правильно их нарушить.“
„Мир несовершенен, поскольку мы несовершенны.“


Вернуться наверх
 Профиль  
 
 Заголовок сообщения: Re: Регулятор напряжения
СообщениеДобавлено: 04 Oct 2011, 19:12 
Не в сети
Гуру ремонта
Гуру ремонта
Аватар пользователя

Зарегистрирован: 20 Mar 2009, 23:12
Сообщений: 19841
Откуда: Бронницы
Поблагодарил: раз(а)
Поблагодарили: раз(а)
Медали: 4
За полезные и полные ответы. (1) За тех. помощь 1-й степени (1) За тех. помощь 2-й степени (1) За вклад в развитие клуба (1)
Скутер: Irbis Nirvana 150 уже 175сс
Стаж: Мото 21,скутер 4года
S.T.I.G. писал(а):
predator писал(а):
Что такое реле-регулятор? Как он выглядит?
Многие из вас сталкивались с словом "реле-регулятор", но не каждый знает что это такое. Так вот для того чтобы вы имели представление и знали я вам приведу пару примеров. Его разновидность велика! Всю рассматривать мы не будем. Но нам хватит и одного! В большинстве техники используют
Изображение
Изображение
Если его разобрать то он изнутри выглядит так:
Изображение
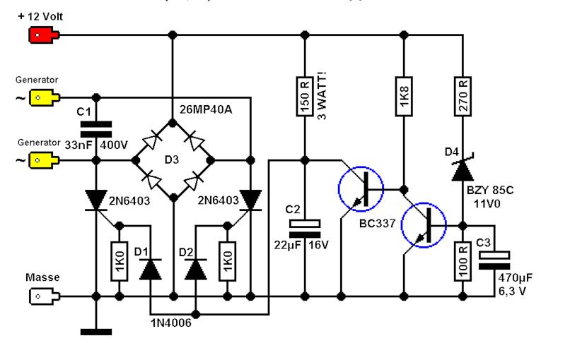
Из разобраного регулятора, если владеть знаниями радиоэлектроники, можно нарисовать его электро схему. А она довольна простая.
Изображение
(хотя в разных регуляторах может быть разная схема , а следовательно и разные номиналы элементов.
Изображение
И на последок просто фото регулятора
Изображение

_________________
Попытка прочесть книгу, не открыв её - обречена на провал.


Вернуться наверх
 Профиль  
 
 Заголовок сообщения: Re: Регулятор напряжения
СообщениеДобавлено: 04 Oct 2011, 19:31 
Не в сети
Старожил
Старожил

Зарегистрирован: 08 Jul 2009, 18:07
Сообщений: 3187
Откуда: Беларусь
Поблагодарил: раз(а)
Поблагодарили: раз(а)
Медали: 4
За полезные и полные ответы. (1) За тех. помощь 1-й степени (1) За тех. помощь 2-й степени (1) За вклад в развитие клуба (1)
Скутер: Hors 154\ 157QMJ\RC125T-9X\152QMJ
Можно и так.
Вложение:
Вложение Безымянный03_cr.jpg больше недоступно.

или вот так.
Вложение:
Безымянный03_cr.jpg
Безымянный03_cr.jpg [ 45.06 KiB | Просмотров: 4603 ]

_________________
„Изучай правила, чтобы знать, как правильно их нарушить.“
„Мир несовершенен, поскольку мы несовершенны.“


Вернуться наверх
 Профиль  
 
 Заголовок сообщения: Re: Регулятор напряжения
СообщениеДобавлено: 04 Oct 2011, 19:31 
Не в сети
Гуру ремонта
Гуру ремонта
Аватар пользователя

Зарегистрирован: 20 Mar 2009, 23:12
Сообщений: 19841
Откуда: Бронницы
Поблагодарил: раз(а)
Поблагодарили: раз(а)
Медали: 4
За полезные и полные ответы. (1) За тех. помощь 1-й степени (1) За тех. помощь 2-й степени (1) За вклад в развитие клуба (1)
Скутер: Irbis Nirvana 150 уже 175сс
Стаж: Мото 21,скутер 4года
По схемам переменка, с генератора.
viewtopic.php?f=3&t=15007

_________________
Попытка прочесть книгу, не открыв её - обречена на провал.


Вернуться наверх
 Профиль  
 
 Заголовок сообщения: Re: Регулятор напряжения
СообщениеДобавлено: 04 Oct 2011, 19:34 
Не в сети
Гуру ремонта
Гуру ремонта
Аватар пользователя

Зарегистрирован: 20 Mar 2009, 23:12
Сообщений: 19841
Откуда: Бронницы
Поблагодарил: раз(а)
Поблагодарили: раз(а)
Медали: 4
За полезные и полные ответы. (1) За тех. помощь 1-й степени (1) За тех. помощь 2-й степени (1) За вклад в развитие клуба (1)
Скутер: Irbis Nirvana 150 уже 175сс
Стаж: Мото 21,скутер 4года
И что туда Fatalist будет подключать, если у его генератора, как он пишет, одна обмотка?

_________________
Попытка прочесть книгу, не открыв её - обречена на провал.


Вернуться наверх
 Профиль  
 
 Заголовок сообщения: Re: Регулятор напряжения
СообщениеДобавлено: 04 Oct 2011, 19:57 
Не в сети
Старожил
Старожил

Зарегистрирован: 08 Jul 2009, 18:07
Сообщений: 3187
Откуда: Беларусь
Поблагодарил: раз(а)
Поблагодарили: раз(а)
Медали: 4
За полезные и полные ответы. (1) За тех. помощь 1-й степени (1) За тех. помощь 2-й степени (1) За вклад в развитие клуба (1)
Скутер: Hors 154\ 157QMJ\RC125T-9X\152QMJ
Рома, а что подключаю я, у меня с завода...одна обмотка.
В скутермаге, мой РН позиционируется, если не изменяет память, как тип1.
Крякнул мой РН.
Раздербанил, веду перепись населения. Из выясненного, TSE151(2 шт)
2N5401(1 шт), MCR100-8(1)...., остальное рассматриваю.
А..., забыл, неделю езжу так, без РН. АКБ периодически ставлю на зарядку.


Вложения:
Фото03221.jpg
Фото03221.jpg [ 86.23 KiB | Просмотров: 4602 ]

_________________
„Изучай правила, чтобы знать, как правильно их нарушить.“
„Мир несовершенен, поскольку мы несовершенны.“
Вернуться наверх
 Профиль  
 
 Заголовок сообщения: Re: Регулятор напряжения
СообщениеДобавлено: 04 Oct 2011, 20:35 
Не в сети
Гуру ремонта
Гуру ремонта
Аватар пользователя

Зарегистрирован: 20 Mar 2009, 23:12
Сообщений: 19841
Откуда: Бронницы
Поблагодарил: раз(а)
Поблагодарили: раз(а)
Медали: 4
За полезные и полные ответы. (1) За тех. помощь 1-й степени (1) За тех. помощь 2-й степени (1) За вклад в развитие клуба (1)
Скутер: Irbis Nirvana 150 уже 175сс
Стаж: Мото 21,скутер 4года
Hors
Так у тебя вроде две обмотки?

_________________
Попытка прочесть книгу, не открыв её - обречена на провал.


Вернуться наверх
 Профиль  
 
Показать сообщения за:  Сортировать по:  
Начать новую тему Ответить на тему  [ Сообщений: 117 ]  На страницу Пред.  1, 2, 3, 4, 5 ... 8  След.

Часовой пояс: UTC + 3 часа


Кто сейчас на форуме

Сейчас этот форум просматривают: нет зарегистрированных пользователей и гости: 13


Вы не можете начинать темы
Вы не можете отвечать на сообщения
Вы не можете редактировать свои сообщения
Вы не можете удалять свои сообщения
Вы не можете добавлять вложения

Перейти:  
cron
Powered by phpBB © phpBB Group
china-scooter.ru © 2006-2019