Клуб любителей китайских скутеров

Форум клуба любителей китайских скутеров

      
Текущее время: 29 Apr 2026, 09:01

Часовой пояс: UTC + 3 часа


Правила форума


Посмотреть правила форума



Начать новую тему Ответить на тему  [ Сообщений: 9 ] 
Автор Сообщение
 Заголовок сообщения: Генератор, РН и провода
СообщениеДобавлено: 16 Jan 2012, 20:23 
Не в сети
Старожил
Старожил

Зарегистрирован: 18 Jan 2009, 14:07
Сообщений: 7631
Откуда: 69 RUS
Поблагодарил: раз(а)
Поблагодарили: раз(а)
Медали: 6
За дальнобой 2-й степени. (1) За полезные и полные ответы. (1) За тех. помощь 1-й степени (1) За тех. помощь 2-й степени (1) За статью 1-й степени. (1)
Скутер: стелс лидер-50 2т (72 cc)
Стаж: 4
Хочу показать одну маленькую хитрость производителей. С таким встретился на стелсе 2т.
Поэтому сам долго не врубался пока не разобрал проводку.

Генератор 1E40QMB имеет 2 обмотки: высоковольтную (В изоляции) и силовую с отводом (это одна целая обмотка), по отводу снимается основное питание 14в, а дальше еще через одну катушку на питание РН (сенсе), ни какой регулирующей обмотки нет.
Предположим , что с силовой обмотки выходит ток с напряжением 14 в, всего 6 силовых катушек, 14/5=2,8 в вырабатывает каждая силовая катушка, на питание РН (сенсе) идет с еще одной дополнительной катушки, значит 14+2,8= 16,8 в для питания регулятора, оно же сенсе (сенсор) - датчик напряжения.

Генератор : силовая обмотка - черный/корпус - белый (14 в); сенсе - черный/корпус - зелено-красный (16,8 в)
Цифры приведены с учетом работы генератора совместно с РН и даны приблизительно для ориентира .

Дальше самое интересное. Питание на обогатитель снимается не с силовой обмотки, а с провода сенсе то есть на обогатитель по логике должно приходить 16,8 в
Так ли это на самом деле проверю когда все соберу, а пока была проверена вся проводка и сделаны такие выводы.
На всякий случай привожу распиновку стокового РН.
Регулятор шунтирующий на 1 тиристоре.
Вложение:
колодка РР.jpg
колодка РР.jpg [ 300.9 KiB | Просмотров: 7200 ]

Вложение:
распиновка регулятора.JPG
распиновка регулятора.JPG [ 72.94 KiB | Просмотров: 7200 ]

Вложение:
регул 1.JPG
регул 1.JPG [ 48.33 KiB | Просмотров: 7279 ]

А вот работать он может по 2-м вариантам, но исходя из схемы выше работает так:
простой замер напряжения, выпрямление в РН и большее открытие тиристора - большее шунтирование - падение напряжения в силовой цепи до нормы.


Вернуться наверх
 Профиль  
 
 Заголовок сообщения: Re: Генератор, РН и провода
СообщениеДобавлено: 16 Jan 2012, 21:18 
Не в сети
Старожил
Старожил

Зарегистрирован: 08 Jul 2009, 18:07
Сообщений: 3186
Откуда: Беларусь
Поблагодарил: раз(а)
Поблагодарили: раз(а)
Медали: 4
За полезные и полные ответы. (1) За тех. помощь 1-й степени (1) За тех. помощь 2-й степени (1) За вклад в развитие клуба (1)
Скутер: Hors 154\ 157QMJ\RC125T-9X\152QMJ
funix, а ты уверен, что схема РН именно такая?

_________________
„Изучай правила, чтобы знать, как правильно их нарушить.“
„Мир несовершенен, поскольку мы несовершенны.“


Вернуться наверх
 Профиль  
 
 Заголовок сообщения: Re: Генератор, РН и провода
СообщениеДобавлено: 16 Jan 2012, 22:28 
Не в сети
Старожил
Старожил

Зарегистрирован: 18 Jan 2009, 14:07
Сообщений: 7631
Откуда: 69 RUS
Поблагодарил: раз(а)
Поблагодарили: раз(а)
Медали: 6
За дальнобой 2-й степени. (1) За полезные и полные ответы. (1) За тех. помощь 1-й степени (1) За тех. помощь 2-й степени (1) За статью 1-й степени. (1)
Скутер: стелс лидер-50 2т (72 cc)
Стаж: 4
Нетне уверен, но другой схемы нет, эту все считают за аксиому.
Поэтому про 2-й вариант работы не рассказывал :) он для другой схемы, если такая есть.

ПС куплю себе от 150-ки, расковыряю стоковый, правильную схему выложу.


Вернуться наверх
 Профиль  
 
 Заголовок сообщения: Re: Генератор, РН и провода
СообщениеДобавлено: 18 Jan 2012, 21:31 
Не в сети
Старожил
Старожил

Зарегистрирован: 18 Jan 2009, 14:07
Сообщений: 7631
Откуда: 69 RUS
Поблагодарил: раз(а)
Поблагодарили: раз(а)
Медали: 6
За дальнобой 2-й степени. (1) За полезные и полные ответы. (1) За тех. помощь 1-й степени (1) За тех. помощь 2-й степени (1) За статью 1-й степени. (1)
Скутер: стелс лидер-50 2т (72 cc)
Стаж: 4
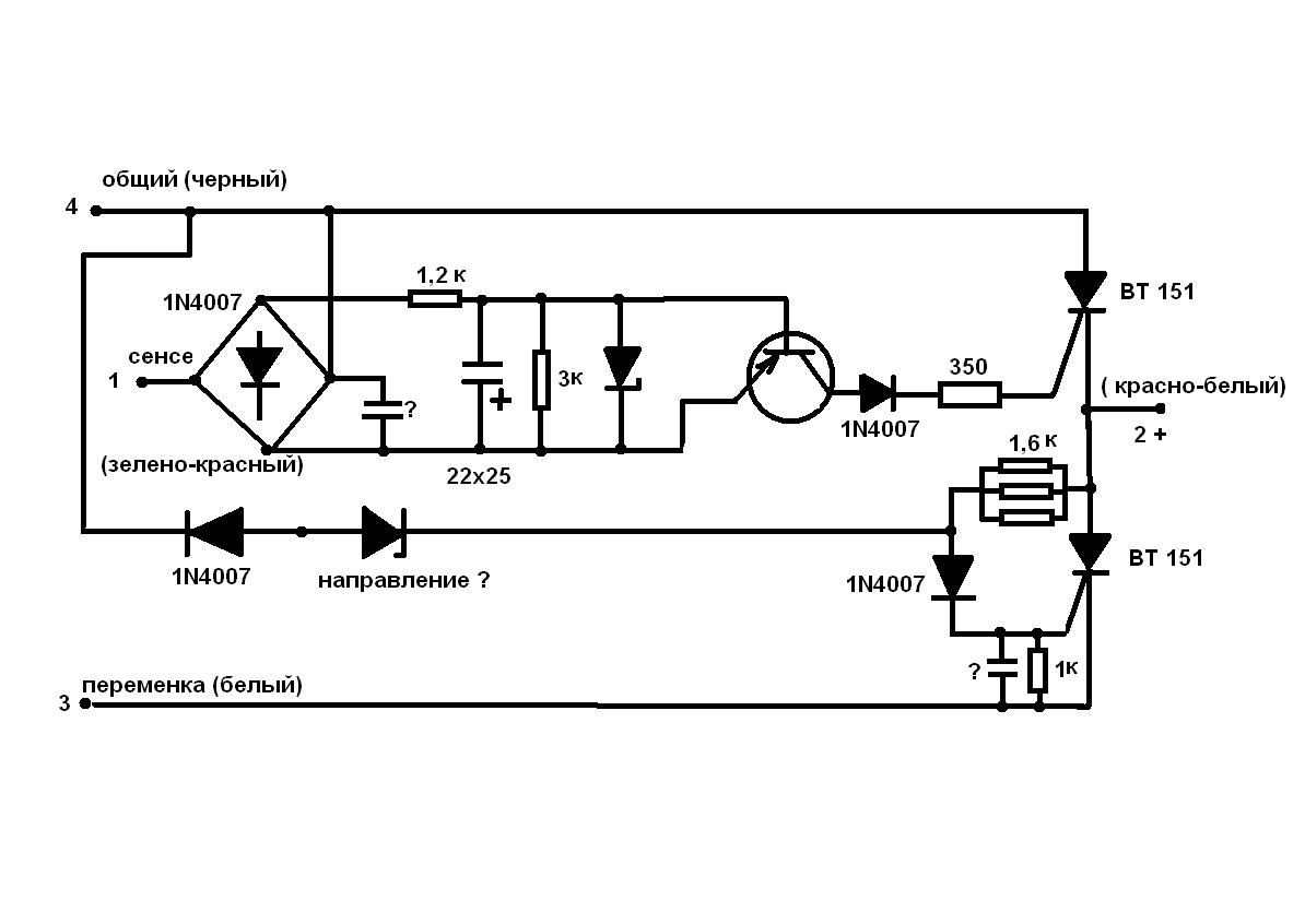
новый не купил, у нас правильный 750 стоит, неправильный с розовым проводом даже смотреть не стал. Но стоковое расковырял. В общем схема выше действительно не наша, снял схему, но пока не понял полярность диодов. В общем сток регулятор на 2-х тиристорах ВТ 151 (15А),мост сенсе- общий на 4-х диодах (1А), + 2 диода стабилизатор, 2 стабилитрона и ограничительные резисторы с конденсаторами в цепях управления тиристорами. Принцип действия: хитрый

Обозначение рн :
QJ
125E-2235
070421


Вернуться наверх
 Профиль  
 
 Заголовок сообщения: Re: Генератор, РН и провода
СообщениеДобавлено: 19 Jan 2012, 08:54 
Не в сети
Бывалый
Бывалый
Аватар пользователя

Зарегистрирован: 01 Feb 2008, 20:48
Сообщений: 302
Поблагодарил: раз(а)
Поблагодарили: раз(а)
Такой?
Вложение:
malaguti_umbau.png
malaguti_umbau.png [ 6.07 KiB | Просмотров: 7237 ]

_________________
Stels Tactic 65cc(запилинг)
Malossi Dellorto PHBN 17.5(ГТЖ 72)
Запил сток. ЛК,лепестки стеклотекстолит 0.35мм
Malossi Multivar,Malossi Ventilvar,7.5 гр
Dayco 7175,белая-торк,желтые-сцепление 297715
Hella micro de,ксенон 2*25W 3000K
Pirelli GTS23/24


Вернуться наверх
 Профиль  
 
 Заголовок сообщения: Re: Генератор, РН и провода
СообщениеДобавлено: 19 Jan 2012, 10:54 
Не в сети
Старожил
Старожил

Зарегистрирован: 18 Jan 2009, 14:07
Сообщений: 7631
Откуда: 69 RUS
Поблагодарил: раз(а)
Поблагодарили: раз(а)
Медали: 6
За дальнобой 2-й степени. (1) За полезные и полные ответы. (1) За тех. помощь 1-й степени (1) За тех. помощь 2-й степени (1) За статью 1-й степени. (1)
Скутер: стелс лидер-50 2т (72 cc)
Стаж: 4
Найди что то общее :) С трудом снял не для выставки.
Вложение:
444.JPG
444.JPG [ 68.54 KiB | Просмотров: 7231 ]


Что не знаю отмечено ?
чип резисторы переведены на русский, кондексаторы и транзистор ??? без маркировок.
Стабилитроны ХЗ, полярность то же.

И все таки шунтирующий с регулировкой зарядного тока!

Схему снимал чтоб удостоверится какой провод силовой, какой сенсе.
Силовой - белый, сенсе - зелено-красный, обогатитель подключен к сенсе-масса.
Исправляю
Силовой зелено-красный, на нем висит фара, габариты и обогатитель, он же подведен на РН и с него всего лишь идет замер напряжения РНом.
Белый - работает не так как везде описывалось (не дает противофазу в генератор). По белому с генератора приходит на РН меньшее напряжение 10-12 в и в момент шунтирования РН, обмотка масса-белый шунтируется (через 2 тиристора), что приводит к снижению напряжения и на силовой обмотке (зелено-красный)


Вернуться наверх
 Профиль  
 
 Заголовок сообщения: Re: Генератор, РН и провода
СообщениеДобавлено: 20 Jan 2012, 13:28 
Не в сети
Бывалый
Бывалый
Аватар пользователя

Зарегистрирован: 01 Feb 2008, 20:48
Сообщений: 302
Поблагодарил: раз(а)
Поблагодарили: раз(а)
Если смотреть на схему проводки,то на зелено-красном висят все потребители и он следует силовой,а белый сенсе.
И на верхнем фото с распиновкой блока два раза повторился с зелено-красным проводом.

_________________
Stels Tactic 65cc(запилинг)
Malossi Dellorto PHBN 17.5(ГТЖ 72)
Запил сток. ЛК,лепестки стеклотекстолит 0.35мм
Malossi Multivar,Malossi Ventilvar,7.5 гр
Dayco 7175,белая-торк,желтые-сцепление 297715
Hella micro de,ксенон 2*25W 3000K
Pirelli GTS23/24


Вернуться наверх
 Профиль  
 
 Заголовок сообщения: Re: Генератор, РН и провода
СообщениеДобавлено: 21 Jan 2012, 16:34 
Не в сети
Старожил
Старожил

Зарегистрирован: 18 Jan 2009, 14:07
Сообщений: 7631
Откуда: 69 RUS
Поблагодарил: раз(а)
Поблагодарили: раз(а)
Медали: 6
За дальнобой 2-й степени. (1) За полезные и полные ответы. (1) За тех. помощь 1-й степени (1) За тех. помощь 2-й степени (1) За статью 1-й степени. (1)
Скутер: стелс лидер-50 2т (72 cc)
Стаж: 4
Проверил, действительно фары на зелено-красном висят вместе с обогатителем.
Значит регулируемая зарядка идет с корпуса (проходит положительная полу волна), по белому проводу проходит на выход отрицательная полу волна при превышении макс. напряжения и гасит напругу на выходе РН 2 и подгашивает генератор отрицательной полу волной (шунтирование). Подавать + в генератор бессмысленно, поэтому как то так.
Ужас :-o
Есть другие версии!?


Вернуться наверх
 Профиль  
 
 Заголовок сообщения: Re: Генератор, РН и провода
СообщениеДобавлено: 21 Jan 2012, 20:53 
Не в сети
Бывалый
Бывалый
Аватар пользователя

Зарегистрирован: 01 Feb 2008, 20:48
Сообщений: 302
Поблагодарил: раз(а)
Поблагодарили: раз(а)
Для себя я уже давно сделал другое,на перевод скута на постоянку.А стоковое работало без нареканий. *OK*

_________________
Stels Tactic 65cc(запилинг)
Malossi Dellorto PHBN 17.5(ГТЖ 72)
Запил сток. ЛК,лепестки стеклотекстолит 0.35мм
Malossi Multivar,Malossi Ventilvar,7.5 гр
Dayco 7175,белая-торк,желтые-сцепление 297715
Hella micro de,ксенон 2*25W 3000K
Pirelli GTS23/24


Вернуться наверх
 Профиль  
 
Показать сообщения за:  Сортировать по:  
Начать новую тему Ответить на тему  [ Сообщений: 9 ] 

Часовой пояс: UTC + 3 часа


Кто сейчас на форуме

Сейчас этот форум просматривают: нет зарегистрированных пользователей и гости: 12


Вы не можете начинать темы
Вы не можете отвечать на сообщения
Вы не можете редактировать свои сообщения
Вы не можете удалять свои сообщения
Вы не можете добавлять вложения

Перейти:  
Powered by phpBB © phpBB Group
china-scooter.ru © 2006-2019