Клуб любителей китайских скутеров

Форум клуба любителей китайских скутеров

      
Текущее время: 22 Mar 2026, 11:50

Часовой пояс: UTC + 3 часа


Правила форума


Посмотреть правила форума



Начать новую тему Ответить на тему  [ Сообщений: 7 ] 
Автор Сообщение
 Заголовок сообщения: Штатная сигнализация помогите разобраться
СообщениеДобавлено: 26 Feb 2013, 19:44 
Не в сети
Посетитель
Посетитель

Зарегистрирован: 03 Jul 2010, 20:53
Сообщений: 132
Поблагодарил: раз(а)
Поблагодарили: раз(а)
Скутер: Atlant
Стаж: 2
Есть сигнал-ка и брелок от разных скутеров смотреть фото
1) они совместимы?
2) как подвязать брелок к сигналке?
3) что за перемычки у брел-ка сзади? это переключение частот для подвязки брел-ка к сигналке?


Вложения:
Фото113.jpg
Фото113.jpg [ 818.91 KiB | Просмотров: 6859 ]
Вернуться наверх
 Профиль  
 
 Заголовок сообщения: Re: Штатная сигнализация помогите разобраться
СообщениеДобавлено: 26 Feb 2013, 21:05 
Не в сети
Старожил
Старожил
Аватар пользователя

Зарегистрирован: 24 Oct 2010, 23:54
Сообщений: 1578
Откуда: Раменское
Поблагодарил: раз(а)
Поблагодарили: раз(а)
Медали: 4
За полезные и полные ответы. (1) За тех. помощь 1-й степени (1) За тех. помощь 2-й степени (1) За грамотность (1)
Скутер: Haobon qt10, S ZNEN-King, Рига-26
Стаж: C89
смотри микросхемы на брелоке и самом блоке сигнализации, по http://www.alldatasheetru.com/ на совместимость.


Вернуться наверх
 Профиль  
 
 Заголовок сообщения: Re: Штатная сигнализация помогите разобраться
СообщениеДобавлено: 26 Feb 2013, 21:13 
Не в сети
Посетитель
Посетитель

Зарегистрирован: 03 Jul 2010, 20:53
Сообщений: 132
Поблагодарил: раз(а)
Поблагодарили: раз(а)
Скутер: Atlant
Стаж: 2
С брелком ясно что перемычками надо выставить в определенной комбинации! как узнать эту комбинацию?
На какой частоте работать должен этот брелок? на брелке есть крутилка точная подстройка частоты которую крутили не однократно


Вернуться наверх
 Профиль  
 
 Заголовок сообщения: Re: Штатная сигнализация помогите разобраться
СообщениеДобавлено: 26 Feb 2013, 21:42 
Не в сети
Старожил
Старожил
Аватар пользователя

Зарегистрирован: 24 Oct 2010, 23:54
Сообщений: 1578
Откуда: Раменское
Поблагодарил: раз(а)
Поблагодарили: раз(а)
Медали: 4
За полезные и полные ответы. (1) За тех. помощь 1-й степени (1) За тех. помощь 2-й степени (1) За грамотность (1)
Скутер: Haobon qt10, S ZNEN-King, Рига-26
Стаж: C89
пример моей сигнализации, пара PT2262 и PT2272 http://html.alldatasheetru.com/html-pdf ... T2262.html
точно настроить можно с помощью пьезоизлучателя, подключив его после усилителя р.ч., по максимальной громкости, расстояние между брелоком и приёмником не менее 5-и метров.


Вернуться наверх
 Профиль  
 
 Заголовок сообщения: Re: Штатная сигнализация помогите разобраться
СообщениеДобавлено: 26 Feb 2013, 21:57 
Не в сети
Посетитель
Посетитель

Зарегистрирован: 03 Jul 2010, 20:53
Сообщений: 132
Поблагодарил: раз(а)
Поблагодарили: раз(а)
Скутер: Atlant
Стаж: 2
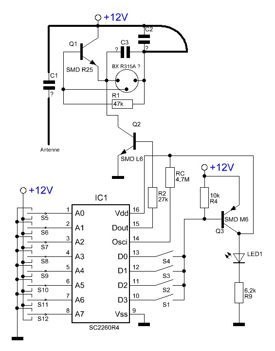
У меня 2260 в принципе аналог вот нашел схему чем-то похожую на мою с лева перемычки Вопрос как узнать комбинацию?


Вложения:
Sender.jpg
Sender.jpg [ 58.46 KiB | Просмотров: 6838 ]
Вернуться наверх
 Профиль  
 
 Заголовок сообщения: Re: Штатная сигнализация помогите разобраться
СообщениеДобавлено: 26 Feb 2013, 22:00 
Не в сети
Посетитель
Посетитель

Зарегистрирован: 03 Jul 2010, 20:53
Сообщений: 132
Поблагодарил: раз(а)
Поблагодарили: раз(а)
Скутер: Atlant
Стаж: 2
AVK-73 писал(а):
пример моей сигнализации, пара PT2262 и PT2272 http://html.alldatasheetru.com/html-pdf ... T2262.html
точно настроить можно с помощью пьезоизлучателя, подключив его после усилителя р.ч., по максимальной громкости, расстояние между брелоком и приёмником не менее 5-и метров.



Как я буду настраивать если я не знаю на какой частоте работает приемник?


Вернуться наверх
 Профиль  
 
 Заголовок сообщения: Re: Штатная сигнализация помогите разобраться
СообщениеДобавлено: 26 Feb 2013, 22:24 
Не в сети
Старожил
Старожил
Аватар пользователя

Зарегистрирован: 24 Oct 2010, 23:54
Сообщений: 1578
Откуда: Раменское
Поблагодарил: раз(а)
Поблагодарили: раз(а)
Медали: 4
За полезные и полные ответы. (1) За тех. помощь 1-й степени (1) За тех. помощь 2-й степени (1) За грамотность (1)
Скутер: Haobon qt10, S ZNEN-King, Рига-26
Стаж: C89
фото брелока поподробнее, на слух настраивать.


Вернуться наверх
 Профиль  
 
Показать сообщения за:  Сортировать по:  
Начать новую тему Ответить на тему  [ Сообщений: 7 ] 

Часовой пояс: UTC + 3 часа


Кто сейчас на форуме

Сейчас этот форум просматривают: нет зарегистрированных пользователей и гости: 12


Вы не можете начинать темы
Вы не можете отвечать на сообщения
Вы не можете редактировать свои сообщения
Вы не можете удалять свои сообщения
Вы не можете добавлять вложения

Перейти:  
Powered by phpBB © phpBB Group
china-scooter.ru © 2006-2019