Клуб любителей китайских скутеров

Форум клуба любителей китайских скутеров

      
Текущее время: 17 Feb 2026, 10:31

Часовой пояс: UTC + 3 часа


Правила форума


Посмотреть правила форума



Начать новую тему Ответить на тему  [ Сообщений: 4 ] 
Автор Сообщение
 Заголовок сообщения: Нормальное электрооборудование скутера
СообщениеДобавлено: 12 Nov 2010, 00:14 
Не в сети
Интересующийся
Интересующийся
Аватар пользователя

Зарегистрирован: 11 Nov 2010, 18:09
Сообщений: 14
Поблагодарил: раз(а)
Поблагодарили: раз(а)
Скутер: FORTUNE
Стаж: 10 лет
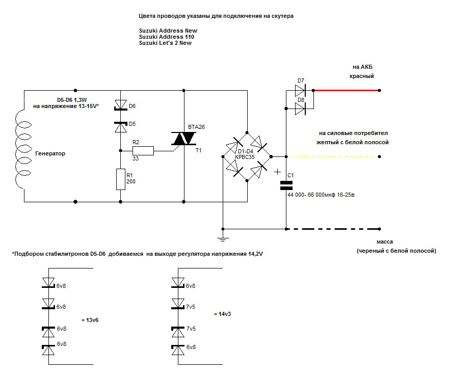
Проехав более 9000 км с новым генератором могу со спокойной совестью рекомендовать переделку штатного генератора.

Сматываем все обмотки кроме обмоток обёрнутых стеклотканью и наматываем их проводом 0,8 (из жигулёвского втягивающего реле) до заполнения виток к витку. Соединяем с самодельным регулятором напряжения.

В принципе всё!



У вас генератор где то около 150w схема:


Вложения:
regsuz6.jpg
regsuz6.jpg [ 113.99 KiB | Просмотров: 3262 ]
Вернуться наверх
 Профиль  
 
 Заголовок сообщения: Re: Нормальное электрооборудование скутера
СообщениеДобавлено: 13 Nov 2010, 15:08 
Не в сети
Посетитель
Посетитель
Аватар пользователя

Зарегистрирован: 25 Jun 2010, 00:10
Сообщений: 205
Откуда: Светлодарск
Поблагодарил: раз(а)
Поблагодарили: раз(а)
Скутер: Самопал
Стаж: 6
Спасибо, зимой буду делать


Вернуться наверх
 Профиль  
 
 Заголовок сообщения: Re: Нормальное электрооборудование скутера
СообщениеДобавлено: 18 Nov 2010, 17:24 
Не в сети
Интересующийся
Интересующийся

Зарегистрирован: 26 Май 2010, 14:48
Сообщений: 30
Поблагодарил: раз(а)
Поблагодарили: раз(а)
Скутер: RACER
Стаж: 3 года
Сори за вопрос. Но как я понял эта схема для 2-х тактного движка, это так?


Вернуться наверх
 Профиль  
 
 Заголовок сообщения: Re: Нормальное электрооборудование скутера
СообщениеДобавлено: 21 Nov 2010, 00:37 
Не в сети
Посетитель
Посетитель

Зарегистрирован: 14 Май 2006, 18:46
Сообщений: 243
Откуда: Кёнигсберг/Калининград
Поблагодарил: раз(а)
Поблагодарили: раз(а)
Скутер: SYM Fiddle-2
Стаж: с 1998 года
Нет, такое можно применить на любом. Схема хорошая, годная, но у меня вопрос, даже два. Что подвигло на такую переделку, т.е. что не устраивало в штатном варианте? И второй вопрос - стало ли лучше то, что не устраивало? Если да, то насколько и как?
Спрашиваю потому, что переделочка эта имеет и минусы...


Вернуться наверх
 Профиль  
 
Показать сообщения за:  Сортировать по:  
Начать новую тему Ответить на тему  [ Сообщений: 4 ] 

Часовой пояс: UTC + 3 часа


Кто сейчас на форуме

Сейчас этот форум просматривают: нет зарегистрированных пользователей и гости: 11


Вы не можете начинать темы
Вы не можете отвечать на сообщения
Вы не можете редактировать свои сообщения
Вы не можете удалять свои сообщения
Вы не можете добавлять вложения

Перейти:  
Powered by phpBB © phpBB Group
china-scooter.ru © 2006-2019