Клуб любителей китайских скутеров

Форум клуба любителей китайских скутеров

      
Текущее время: 30 Apr 2026, 10:41

Часовой пояс: UTC + 3 часа


Правила форума


Посмотреть правила форума



Начать новую тему Ответить на тему  [ 1 сообщение ] 
Автор Сообщение
 Заголовок сообщения: Многофункциональные поворотники
СообщениеДобавлено: 11 Feb 2013, 10:05 
Не в сети
Наблюдатель

Зарегистрирован: 07 Feb 2013, 09:50
Сообщений: 5
Откуда: Прохладный, КБР
Поблагодарил: раз(а)
Поблагодарили: раз(а)
Скутер: Omaks 4T
Стаж: 4
Всем большое здравствуйте.
На наших скутерах нет кондиционеров, АБС и многого другого.
Если нет - сделаем.
Первое, что надо сделать - поставить везде светодиоды (СД).
У меня лампы поворотников заменены на BA15S (с 3 светодиодами 5050,
т.е. 12*3*0,020=0,72Вт:
Задняя 2-х нитевая лампа заменена на BA15S (габарит) и самодельные суперяркие светодиоды 20шт. красные (стоп-сигнал).
http://www.ebay.com/sch/i.html?_from=R4 ... c&LH_BIN=1

Передние фары не давали никакого освещения из-за плохой оптической системы и потемнения пластика. Ставил галогенку - результат минимальный.
Поставил 2 СД от фонаря OP Cree XM-L U2 1300 Lumen 3V~18V 1-Mode LED Drop-in
http://www.lightmalls.com/smo-cree-xm-l ... ed-drop-in
Поставил сверху на руле. Фактически давали 0,64*12=8Вт, т.е. в сумме 16Вт.
Видимость стала лучше, но еще далека от требуемой.
К тому же один фонарь сгорел (драйвер), пришлось поставить последовательно на одном драйвере, т.е. стало еще хуже.
Теперь делаю "фару" из 2*5 3Ватных (5-ближний + 5 дальний) с линзами на 15 и 30 градусов. БП уже готов и испытан (повышающий на MC34063 с внешним транзистором).

Теперь собственно о поворотниках.
Делаем из них габаритные огни и аварийные огни.
Заменяем мех. реле электронным и добавляем звук информирования о вкл-х поворотниках.
Габаритные огни вещь не лишняя, особенно для молодежи, которая любит кататься вечерами. Днем они тоже не помешают, так как водители авто часто "не замечают" наши скутера - меня так один сбил на повороте и уехал даже не остановившись.
Аварийка вещь нужная, если Вы внезапно заглохли посреди дороги, тем более вечером.
Звук поворотников весьма полезен для контроля вкл/выключения.
Еще я рекомендую увеличить яркость СД в панели приборов для поворотников - у меня днем их практически не видно.

Предупреждаю - сам еще не делал, только нарисовал и рассчитал.
Итак.
Это схема оригинальных поворотников:
Вложение:
Исходная схема поворотников.JPG
Исходная схема поворотников.JPG [ 32.05 KiB | Просмотров: 7232 ]

Это предлагаемая схема:
Вложение:
Многофункциональные поворотники.JPG
Многофункциональные поворотники.JPG [ 54.51 KiB | Просмотров: 7232 ]

М1.1 и М1.2 это два одинаковых блока на NE555, которые при включении "Вправо" или "Влево" переключают поворотники с частотой 1,5 Гц +- 0,5 (по ГОСТу), скважность 50%.
Если ни "Вправо" ни "Влево" не включен, то поворотники ГОРЯТ ПОСТОЯННО (габариты), так как затворы P-канальных транзисторов "опущены" на землю.
Транзисторы АО3401, Rds(on)< 50 мОм, корпус SOT-23, 4 руб/шт на Ebay.
Можно другие.

Звуковой сигнал делается на третьей NE555 (3500 Гц, скважность 50%) и маломощном динамике или buzzer. Эта схема отпирается при появлении напряжения на выходе М1.1 ИЛИ М1.2.

Аварийная сигнализация это просто один выключатель типа DPST (double pole single throw) - т.е. замыкает/размыкает два провода.
При замыкании начинают мигать все 4 поворотника и начинает пикать биппер.
Так как блоки М1.1 и М1.2 не синхронизированы, то длительность "пиков" биппера может плавать от 0 до полпериода 1,5Гц.

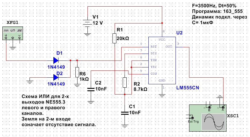
Схема звукового генератора (биппера):
Вложение:
ЗвукГен3500.jpg
ЗвукГен3500.jpg [ 290.57 KiB | Просмотров: 7232 ]

Схема одного канала электронного реле:
Вложение:
ЭлРелеПовГабАвар.jpg
ЭлРелеПовГабАвар.jpg [ 295.51 KiB | Просмотров: 7232 ]


Буду ли сам делать, пока не знаю.
Может кому пригодится.

Добавлено 26.02:
Что-то народ смотрит, а комментариев не оставляет.
Надо это, не надо. Как схема, нормальная, или не нравится?
Смелей, народ...


Вернуться наверх
 Профиль  
 
Показать сообщения за:  Сортировать по:  
Начать новую тему Ответить на тему  [ 1 сообщение ] 

Часовой пояс: UTC + 3 часа


Кто сейчас на форуме

Сейчас этот форум просматривают: нет зарегистрированных пользователей и гости: 5


Вы не можете начинать темы
Вы не можете отвечать на сообщения
Вы не можете редактировать свои сообщения
Вы не можете удалять свои сообщения
Вы не можете добавлять вложения

Перейти:  
Powered by phpBB © phpBB Group
china-scooter.ru © 2006-2019