Клуб любителей китайских скутеров

Форум клуба любителей китайских скутеров

      
Текущее время: 26 Mar 2026, 14:49

Часовой пояс: UTC + 3 часа


Правила форума


Посмотреть правила форума



Начать новую тему Ответить на тему  [ Сообщений: 60 ]  На страницу Пред.  1, 2, 3, 4
Автор Сообщение
 Заголовок сообщения: Re: Мудрствования о стехиометрии
СообщениеДобавлено: 05 Jan 2011, 09:18 
Не в сети
Опытный
Опытный
Аватар пользователя

Зарегистрирован: 15 Oct 2009, 11:46
Сообщений: 900
Откуда: МО, Подлипки, Первомайский
Поблагодарил: раз(а)
Поблагодарили: раз(а)
Скутер: Stels Delta 200
Стаж: Долго!..
GRO писал(а):
collins писал(а):
Для простоты, возьмём крайний случай - большой момент, но при оборотах 100 в минуту, и с какой скоростью мы уедем? А вот при 15000 с гораздо меньшим моментом у двигателя за счёт трансмиссии получим на колесе гораздо больший момент.

Да, ты действительно устал, и это бред. :-D
А про трансмиссию ты ничего не слышал?
Коробки передачь, редуктора?
Это новость?

Именно про трансмиссию и твержу. Она не только изменяет обороты, но и момент на колесе.

_________________
С Уважением, Collins-.


Вернуться наверх
 Профиль  
 
 Заголовок сообщения: Re: Мудрствования о стехиометрии
СообщениеДобавлено: 05 Jan 2011, 09:22 
Не в сети
Опытный
Опытный
Аватар пользователя

Зарегистрирован: 15 Oct 2009, 11:46
Сообщений: 900
Откуда: МО, Подлипки, Первомайский
Поблагодарил: раз(а)
Поблагодарили: раз(а)
Скутер: Stels Delta 200
Стаж: Долго!..
Hors писал(а):
Цитата:
А вот при 15000 с гораздо меньшим моментом у двигателя за счёт трансмиссии получим на колесе гораздо больший момент.

Off topic:
Коля, ты прав. сто пудов.даешь модельные движки на скутер!!!!

Да не, даёшь грамотный вариатор на скутер! Это главнее!..

_________________
С Уважением, Collins-.


Вернуться наверх
 Профиль  
 
 Заголовок сообщения: Re: Мудрствования о стехиометрии
СообщениеДобавлено: 05 Jan 2011, 12:07 
Не в сети
Гуру ремонта
Гуру ремонта
Аватар пользователя

Зарегистрирован: 20 Mar 2009, 23:12
Сообщений: 19841
Откуда: Бронницы
Поблагодарил: раз(а)
Поблагодарили: раз(а)
Медали: 4
За полезные и полные ответы. (1) За тех. помощь 1-й степени (1) За тех. помощь 2-й степени (1) За вклад в развитие клуба (1)
Скутер: Irbis Nirvana 150 уже 175сс
Стаж: Мото 21,скутер 4года
collins писал(а):
Блинн, какая разница безнаддувный двигатель или нет? Это чисто механическая характеристика, не важно, какой двигатель её выдаёт.

У, как запущено.
collins очень советую изучить индикаторные диаграммы бензинового, дизельного, бензинового с наддувом, дизельного с наддувом двигателей.
А уж потом, делать такие нелепые заявления, что мол нет никакой разницы, по какой формуле считать.
В школе, дают только поверхностные знания, которые слабо отажают действительность.
И если уж на то пошло, момент равен силе, умноженой на плечо рычага.
Так вот, максимальный момент, как не странно, у двигателя не соападает с максимальной мощностью, из-за времени приложения максимальной силы к рычагу.
А по формуле, она больше подходит для так называемых "квадратных" двигателей.
Для длинноходного или короткоходного, нужна будет коррекция.
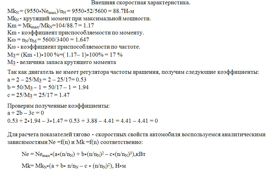
Если интересно, то по данным формулам можно в экселе забить таблицы, и потом получть график.
При правильном вводе информации, придётся вводить только три цифры, четвёртая будет проверочной.


Вложения:
12.jpg
12.jpg [ 186.54 KiB | Просмотров: 3824 ]

_________________
Попытка прочесть книгу, не открыв её - обречена на провал.
Вернуться наверх
 Профиль  
 
 Заголовок сообщения: Re: Мудрствования о стехиометрии
СообщениеДобавлено: 05 Jan 2011, 12:47 
Не в сети
Опытный
Опытный
Аватар пользователя

Зарегистрирован: 15 Oct 2009, 11:46
Сообщений: 900
Откуда: МО, Подлипки, Первомайский
Поблагодарил: раз(а)
Поблагодарили: раз(а)
Скутер: Stels Delta 200
Стаж: Долго!..
GRO писал(а):
collins писал(а):
Блинн, какая разница безнаддувный двигатель или нет? Это чисто механическая характеристика, не важно, какой двигатель её выдаёт.
Цитата:
У, как запущено.
collins
И если уж на то пошло, момент равен силе, умноженой на плечо рычага.
Так вот, максимальный момент, как не странно, у двигателя не соападает с максимальной мощностью,

С этим абсолютно согласен, согласитесь и Вы, что нам важен не сам момент на коленвале, а момент, помноженный на скорость вращения, поскольку последний трансформируется трансмиссией в меньшую скорость вращения, но с большим моментом на колесе. И он в результате на колесе будет БОЛЬШЕ, (с учётом оборотов на колесе!) чем для оборотов МКМ, достигнув максимума именно на оборотах максимальной мощности.
Да, запущено, если забываем школьные основы физики, которые несмотря ни на что, остаюттся верными и работающими.

_________________
С Уважением, Collins-.


Вернуться наверх
 Профиль  
 
 Заголовок сообщения: Re: Мудрствования о стехиометрии
СообщениеДобавлено: 05 Jan 2011, 13:48 
Не в сети
Опытный
Опытный
Аватар пользователя

Зарегистрирован: 02 Feb 2010, 22:06
Сообщений: 527
Поблагодарил: раз(а)
Поблагодарили: раз(а)
Скутер: Stels Skif 70 с6 racing
Стаж: 3 года
Цитата:
С этим абсолютно согласен, согласитесь и Вы, что нам важен не сам момент на коленвале, а момент, помноженный на скорость вращения, поскольку последний трансформируется трансмиссией в меньшую скорость вращения, но с большим моментом на колесе. И он в результате на колесе будет БОЛЬШЕ, (с учётом оборотов на колесе!) чем для оборотов МКМ, достигнув максимума именно на оборотах максимальной мощности.
Да, запущено, если забываем школьные основы физики, которые несмотря ни на что, остаюттся верными и работающими.


Начали про скорость горения топлива в зависимости от соотношения воздуха/топлива вернулись опять к динамике. Тоже самое уже я писал в другой теме: Динамика, или мощность vs МКМ как назвал ее GRO :)


Вернуться наверх
 Профиль  
 
 Заголовок сообщения: Re: Мудрствования о стехиометрии
СообщениеДобавлено: 05 Jan 2011, 14:51 
Не в сети
Старожил
Старожил
Аватар пользователя

Зарегистрирован: 04 Май 2010, 04:34
Сообщений: 4217
Откуда: город по умолчанию
Поблагодарил: раз(а)
Поблагодарили: раз(а)
Медали: 4
За дальнобой 2-й степени. (1) За полезные и полные ответы. (1) За статью 1-й степени. (1) За грамотность (1)
Скутер: КумсоPeople S200, ReggyFantom, SH300i, Sym Jet50
Стаж: 020
collins писал(а):
важен не сам момент на коленвале, а момент, помноженный на скорость вращения,

Эта величина сильно смахивает на мощность.
Цитата:
последний трансформируется трансмиссией в меньшую скорость вращения, но с большим моментом на колесе.

Нет возражений.
Цитата:
И он в результате на колесе будет БОЛЬШЕ, (с учётом оборотов на колесе!) чем для оборотов МКМ, достигнув максимума именно на оборотах максимальной мощности.

На оборотах максимальной мощности максимальной будет мощность :) , при постоянном передаточном числе трансмиссии графики мощности и крутящего момента на колесе будут полностью повторять таковые на коленвалу.
Вариатор же меняет передаточное соотношение в зависимости от частоты врашения к/в, причём! - на низких оборотах он работает как редуктор, а по мере их роста - уже как мультипликатор, т.е. увеличивает обороты (и снижает крутящий момент) на входном валу колесного редуктора (а передаточное число этого редуктора фиксированное). Поэтому при максимальных оборотах двигателя крутящий момент на колесе будет минимальным.
Ибо крутящий момент двигателя на оборотах максимальной мощности меньше, чем на режиме максимального крутящего момента, + к тому же он на этом режиме дополнительно уменьшается вариатором.

_________________
моск атзавись


Вернуться наверх
 Профиль  
 
 Заголовок сообщения: Re: Мудрствования о стехиометрии
СообщениеДобавлено: 05 Jan 2011, 15:11 
Не в сети
Интересующийся
Интересующийся

Зарегистрирован: 20 Dec 2010, 14:48
Сообщений: 49
Откуда: Р Ф
Поблагодарил: раз(а)
Поблагодарили: раз(а)
Скутер: писяткубовый скутор джинс и Стэлс Отлэндор
Вот уже другая тема набирает популярность, а про "Памагите кобану найти каммулятор" уже забыта. Изображение
GRO писал(а):
Мистер Бин
Дизель экономичнее не из-за цены на топливо.
У него КПД выше.
Цитата:
А вот где купить дизельный скутер?

Ну не скутер, а мотороллер Муравей-4 или его импортные аналоги.

Теперь понятненько: дизельные двигатили гораздо лучше бензиновых. Жаль, что китайцы не хотят выпускать дизельных скуторов они бы пользовались большим спросом.


Вернуться наверх
 Профиль  
 
 Заголовок сообщения: Re: Мудрствования о стехиометрии
СообщениеДобавлено: 05 Jan 2011, 16:02 
Не в сети
Опытный
Опытный
Аватар пользователя

Зарегистрирован: 02 Feb 2010, 22:06
Сообщений: 527
Поблагодарил: раз(а)
Поблагодарили: раз(а)
Скутер: Stels Skif 70 с6 racing
Стаж: 3 года
Хороший дизель превосходит бензиновый двигатель. Только одно но: на дизеле стоит турбонаддув, думаю на скутер сложновато и дороговато будет такое внедрить.


Вернуться наверх
 Профиль  
 
 Заголовок сообщения: Re: Мудрствования о стехиометрии
СообщениеДобавлено: 05 Jan 2011, 18:36 
Не в сети
Гуру ремонта
Гуру ремонта
Аватар пользователя

Зарегистрирован: 20 Mar 2009, 23:12
Сообщений: 19841
Откуда: Бронницы
Поблагодарил: раз(а)
Поблагодарили: раз(а)
Медали: 4
За полезные и полные ответы. (1) За тех. помощь 1-й степени (1) За тех. помощь 2-й степени (1) За вклад в развитие клуба (1)
Скутер: Irbis Nirvana 150 уже 175сс
Стаж: Мото 21,скутер 4года
Сергей777
Но мы так и не разобрались с GDI.
Они дохлее MPI?

_________________
Попытка прочесть книгу, не открыв её - обречена на провал.


Вернуться наверх
 Профиль  
 
 Заголовок сообщения: Re: Мудрствования о стехиометрии
СообщениеДобавлено: 05 Jan 2011, 18:52 
Не в сети
Опытный
Опытный
Аватар пользователя

Зарегистрирован: 02 Feb 2010, 22:06
Сообщений: 527
Поблагодарил: раз(а)
Поблагодарили: раз(а)
Скутер: Stels Skif 70 с6 racing
Стаж: 3 года
GRO писал(а):
Сергей777
Но мы так и не разобрались с GDI.
Они дохлее MPI?


Разница между новыми GDi и современными MPI

В современных традиционных двигателях для впрыска топлива используется система впрыска, которая пришла на смену карбюратору. MPI или Multi-Point Injection (Многоточечный впрыск), где топливо впрыскивается в каждый впускной канал, используется наиболее часто в мире.
Однако, даже в двигателях MPI есть предел управления подачей топлива и контроля сгорания, потому что воздух смешивается с топливом до того, как попадет в цилиндр.
Mitsubishi отмела эту технологию и приступила к разработке двигателя, где бензин впрыскивается непосредственно в камеру сгорания, как в дизеле. Более того, где синхронизация впрыска четко контролируется в зависимости от нагрузок на двигатель.
Двигатель GDI отличается следующими характеристиками:
⋅ Особо точный контроль подачи топлива для достижения топливной эффективности, которая превосходит дизельные двигатели, поскольку допускает сгорание на ультра обедненной смеси.
⋅ Очень эффективная впускная система и сравнительно высокая компрессия, уникальная для двигателей GDI гарантирует высокую эффективность и быстрые ответ на педаль газ по сравнению с традиционными двигателями.

⋅ Большая экономия топлива — до 25% потенциальной экономии;
⋅ Меньше потери на подкачке — нет дросселя, стратифицированный режим;
⋅ Большая компрессия — охлаждение воздуха во время впрыска;
⋅ Ниже октановое число — охлаждение воздуха во время впрыска;
⋅ Повышенная волюметрическая эффективность;
⋅ Улучшенная скорость ответа на педаль газа;
⋅ Для обогащения смеси надо меньше акселерации;
⋅ Более точный контроль воздуха и топлива;
⋅ Очень быстрый старт;
⋅ Во время холодного старта топлива заливается меньше;
⋅ Увеличенный уровень подачи рециркулируемого газа — для минимизации использования дросселя;
⋅ Превосходство по уровню выхлопа;
⋅ Сокращенный уровень выхлопа CO2.


Вложения:
2.jpg
2.jpg [ 52.02 KiB | Просмотров: 3769 ]
Вернуться наверх
 Профиль  
 
 Заголовок сообщения: Re: Мудрствования о стехиометрии
СообщениеДобавлено: 05 Jan 2011, 19:00 
Не в сети
Гуру ремонта
Гуру ремонта
Аватар пользователя

Зарегистрирован: 20 Mar 2009, 23:12
Сообщений: 19841
Откуда: Бронницы
Поблагодарил: раз(а)
Поблагодарили: раз(а)
Медали: 4
За полезные и полные ответы. (1) За тех. помощь 1-й степени (1) За тех. помощь 2-й степени (1) За вклад в развитие клуба (1)
Скутер: Irbis Nirvana 150 уже 175сс
Стаж: Мото 21,скутер 4года
Значит GDI не медлителен как дизель, как того хотел бы collins ;-)
Цитата:
⋅ Меньше потери на подкачке — нет дросселя, стратифицированный режим;

Вот тут кто-то сильно лажанулся.
Дроссель на GDI точно есть!
Сам лично несколько раз промывал болки дроссельной заслонки на Паджеро-3.
У товарища на Каризме GDI накрывался дроссель.
Другое дело, что управление дросселем на GDI стало электронным.

_________________
Попытка прочесть книгу, не открыв её - обречена на провал.


Вернуться наверх
 Профиль  
 
 Заголовок сообщения: Re: Мудрствования о стехиометрии
СообщениеДобавлено: 05 Jan 2011, 19:17 
Не в сети
Опытный
Опытный
Аватар пользователя

Зарегистрирован: 02 Feb 2010, 22:06
Сообщений: 527
Поблагодарил: раз(а)
Поблагодарили: раз(а)
Скутер: Stels Skif 70 с6 racing
Стаж: 3 года
GRO писал(а):
Значит GDI не медлителен как дизель, как того хотел бы collins ;-)
Цитата:
⋅ Меньше потери на подкачке — нет дросселя, стратифицированный режим;

Вот тут кто-то сильно лажанулся.
Дроссель на GDI точно есть!
Сам лично несколько раз промывал болки дроссельной заслонки на Паджеро-3.
У товарища на Каризме GDI накрывался дроссель.
Другое дело, что управление дросселем на GDI стало электронным.


Вам виднее, мне разбирать такие автомобили не приходилось :)


Вернуться наверх
 Профиль  
 
 Заголовок сообщения: Re: Мудрствования о стехиометрии
СообщениеДобавлено: 05 Jan 2011, 19:21 
Не в сети
Опытный
Опытный
Аватар пользователя

Зарегистрирован: 15 Oct 2009, 11:46
Сообщений: 900
Откуда: МО, Подлипки, Первомайский
Поблагодарил: раз(а)
Поблагодарили: раз(а)
Скутер: Stels Delta 200
Стаж: Долго!..
Сергей777 писал(а):
Особо точный контроль подачи топлива для достижения топливной эффективности, которая превосходит дизельные двигатели, поскольку допускает сгорание на ультра обедненной смеси.
⋅ Очень эффективная впускная система и сравнительно высокая компрессия, уникальная для двигателей GDI гарантирует высокую эффективность и быстрые ответ на педаль газ по сравнению с традиционными двигателями.

⋅ Большая экономия топлива — до 25% потенциальной экономии;
⋅ Меньше потери на подкачке — нет дросселя, стратифицированный режим;
⋅ Большая компрессия — охлаждение воздуха во время впрыска;
⋅ Ниже октановое число — охлаждение воздуха во время впрыска;
⋅ Повышенная волюметрическая эффективность;
⋅ Улучшенная скорость ответа на педаль газа;
⋅ Для обогащения смеси надо меньше акселерации;
⋅ Более точный контроль воздуха и топлива;
⋅ Очень быстрый старт;
⋅ Во время холодного старта топлива заливается меньше;
⋅ Увеличенный уровень подачи рециркулируемого газа — для минимизации использования дросселя;
⋅ Превосходство по уровню выхлопа;
⋅ Сокращенный уровень выхлопа CO2.

Про более низкооборотные моторы со впрыском в цилиндр тема не отменяется - смесеобразования требует времени так или иначе. Но!:
⋅ Большая экономия топлива — до 25% потенциальной экономии;
За счёт чего? В Дизеле понятно - там степень сжатия выше раза в полтора. а тут?
⋅ Меньше потери на подкачке — нет дросселя, стратифицированный режим;
Не в курсе, возможно
⋅ Большая компрессия — охлаждение воздуха во время впрыска;
Откуда охлаждение и болшая компрессия?
⋅ Ниже октановое число — охлаждение воздуха во время впрыска;
Тот же вопрос.
⋅ Повышенная волюметрическая эффективность;
Это сорри, непонятный термин.
⋅ Улучшенная скорость ответа на педаль газа;
⋅ Для обогащения смеси надо меньше акселерации;
⋅ Более точный контроль воздуха и топлива;
⋅ Очень быстрый старт;
⋅ Во время холодного старта топлива заливается меньше;
Это скорее всё из рекламных проспектов, не несущих в себе технического смысла
⋅ Увеличенный уровень подачи рециркулируемого газа — для минимизации использования дросселя;
⋅ Превосходство по уровню выхлопа;
⋅ Сокращенный уровень выхлопа CO2
То же самое

_________________
С Уважением, Collins-.


Последний раз редактировалось collins 05 Jan 2011, 19:29, всего редактировалось 1 раз.

Вернуться наверх
 Профиль  
 
 Заголовок сообщения: Re: Мудрствования о стехиометрии
СообщениеДобавлено: 05 Jan 2011, 19:24 
Не в сети
Гуру ремонта
Гуру ремонта
Аватар пользователя

Зарегистрирован: 20 Mar 2009, 23:12
Сообщений: 19841
Откуда: Бронницы
Поблагодарил: раз(а)
Поблагодарили: раз(а)
Медали: 4
За полезные и полные ответы. (1) За тех. помощь 1-й степени (1) За тех. помощь 2-й степени (1) За вклад в развитие клуба (1)
Скутер: Irbis Nirvana 150 уже 175сс
Стаж: Мото 21,скутер 4года
GRO писал(а):
collins
Ну так вернёмся к GDI?
GDI
http://razborka2000.ru/dvigatel_4g93
1,8 Литра
135л.с./6000
176Nm/3750

MPI
http://razborka2000.ru/dvigatel_4g64
2,4литра
115л.с./5000
183Nm/3500
Вроде обороты не сильно разняться, но литровая мощность и литровый момент, у GDI больше!
Кстати он немного экономичнее чем MPI, и более экологически чистый.
Да и на определённых режимах, GDI работает с обеднёнными смесями до 40:1, а не как MPI только с 14,7:1.

_________________
Попытка прочесть книгу, не открыв её - обречена на провал.


Вернуться наверх
 Профиль  
 
 Заголовок сообщения: Re: Мудрствования о стехиометрии
СообщениеДобавлено: 05 Jan 2011, 19:30 
Не в сети
Гуру ремонта
Гуру ремонта
Аватар пользователя

Зарегистрирован: 20 Mar 2009, 23:12
Сообщений: 19841
Откуда: Бронницы
Поблагодарил: раз(а)
Поблагодарили: раз(а)
Медали: 4
За полезные и полные ответы. (1) За тех. помощь 1-й степени (1) За тех. помощь 2-й степени (1) За вклад в развитие клуба (1)
Скутер: Irbis Nirvana 150 уже 175сс
Стаж: Мото 21,скутер 4года
GDI
Изображение
http://razborka2000.ru/dvigatel_4g93
1,8 Литра
135л.с./6000
176Nm/3750

MPI
http://razborka2000.ru/dvigatel_4g69
2,4 Литра
162 л.с./ 5750 об.мин.
289 N·m/ 4000 об.мин.
Изображение
[youtube]mgDdbrMh6bo[/youtube]

_________________
Попытка прочесть книгу, не открыв её - обречена на провал.


Вернуться наверх
 Профиль  
 
Показать сообщения за:  Сортировать по:  
Начать новую тему Ответить на тему  [ Сообщений: 60 ]  На страницу Пред.  1, 2, 3, 4

Часовой пояс: UTC + 3 часа


Кто сейчас на форуме

Сейчас этот форум просматривают: нет зарегистрированных пользователей и гости: 0


Вы не можете начинать темы
Вы не можете отвечать на сообщения
Вы не можете редактировать свои сообщения
Вы не можете удалять свои сообщения
Вы не можете добавлять вложения

Перейти:  
Powered by phpBB © phpBB Group
china-scooter.ru © 2006-2019