Клуб любителей китайских скутеров

Форум клуба любителей китайских скутеров

      
Текущее время: 29 Jan 2026, 15:12

Часовой пояс: UTC + 3 часа


Правила форума


Посмотреть правила форума



Начать новую тему Ответить на тему  [ Сообщений: 519 ]  На страницу Пред.  1 ... 15, 16, 17, 18, 19, 20, 21 ... 35  След.
Автор Сообщение
 Заголовок сообщения: Re: Установка масляного охлаждения на воздушные 125/150
СообщениеДобавлено: 05 Mar 2010, 09:55 
Не в сети
Старожил
Старожил
Аватар пользователя

Зарегистрирован: 03 Oct 2008, 22:46
Сообщений: 8023
Откуда: Киев
Поблагодарил: раз(а)
Поблагодарили: раз(а)
Медали: 4
За тех. помощь 1-й степени (1) За тех. помощь 2-й степени (1) За статью 1-й степени. (1) За вклад в развитие клуба (1)
Скутер: 180-т4 и 150-Т4;
Стаж: 30
с системы принудительного обдува

_________________
Теория,-все знают как, ничего не работает
Практика,-все работает, никто не знает почему
Соединяем,-"Теория+Практика",-Ничего не работает и никто не знает, почему.


Вернуться наверх
 Профиль  
 
 Заголовок сообщения: Re: Установка масляного охлаждения на воздушные 125/150
СообщениеДобавлено: 05 Mar 2010, 10:02 
Не в сети
Старожил
Старожил
Аватар пользователя

Зарегистрирован: 18 Aug 2009, 11:40
Сообщений: 1026
Откуда: г.Белорецк.
Поблагодарил: раз(а)
Поблагодарили: раз(а)
Медали: 1
За тех. помощь 2-й степени (1)
Скутер: RACER DRAGON
Стаж: 25
На ФМБ ребра охлождения распологаются вдоль цилиндра,а не поперёк,такой вариант не катит *STOP*


Вернуться наверх
 Профиль  
 
 Заголовок сообщения: Re: Установка масляного охлаждения на воздушные 125/150
СообщениеДобавлено: 05 Mar 2010, 11:03 
Не в сети
Бывалый
Бывалый

Зарегистрирован: 29 Jul 2008, 11:59
Сообщений: 305
Откуда: Москва
Поблагодарил: раз(а)
Поблагодарили: раз(а)
Скутер: irbis nirvana 150(175), tirrex 50 qt-7, JL qt7-new
Стаж: есть
ребра охлаждения располагаются вдоль воздушного потока.

_________________
JL QT-7 new, QT-7, Irbis nirvana 150(175)cc


Вернуться наверх
 Профиль  
 
 Заголовок сообщения: Re: Установка масляного охлаждения на воздушные 125/150
СообщениеДобавлено: 05 Mar 2010, 11:38 
Не в сети
Старожил
Старожил
Аватар пользователя

Зарегистрирован: 18 Aug 2009, 11:40
Сообщений: 1026
Откуда: г.Белорецк.
Поблагодарил: раз(а)
Поблагодарили: раз(а)
Медали: 1
За тех. помощь 2-й степени (1)
Скутер: RACER DRAGON
Стаж: 25
antpu238 писал(а):
ребра охлаждения располагаются вдоль воздушного потока.

:-| Тогда принудиловку придётся ставить перед головой,а это ваще ни как не вариант,для ФМБишных движков самое оптимальное решение-охлождение масла!!!


Вернуться наверх
 Профиль  
 
 Заголовок сообщения: Re: Установка масляного охлаждения на воздушные 125/150
СообщениеДобавлено: 05 Mar 2010, 16:41 
Не в сети
Гуру тюнинга
Аватар пользователя

Зарегистрирован: 18 Aug 2008, 23:45
Сообщений: 804
Откуда: Белгород
Поблагодарил: раз(а)
Поблагодарили: раз(а)
Медали: 3
За тех. помощь 1-й степени (1) За тех. помощь 2-й степени (1) За инновации (1)
Ну а всеже какая температура масла в поддоне вышла?

Вроди как до 140-160 это норма.

А так охлаждение оно всегда минимум с троекратным запасом проэктируеться. У хонды донора там тоже чтото около 10 сил было тоесть даже с 30 она должна справляться, если несправляеться то ищите причину в составе смеси, наверняка она бедная.

_________________
Кто не делает -тот не ошибается.


Вернуться наверх
 Профиль  
 
 Заголовок сообщения: Re: Установка масляного охлаждения на воздушные 125/150
СообщениеДобавлено: 05 Mar 2010, 18:14 
Не в сети
Гуру ремонта
Гуру ремонта
Аватар пользователя

Зарегистрирован: 20 Mar 2009, 23:12
Сообщений: 19841
Откуда: Бронницы
Поблагодарил: раз(а)
Поблагодарили: раз(а)
Медали: 4
За полезные и полные ответы. (1) За тех. помощь 1-й степени (1) За тех. помощь 2-й степени (1) За вклад в развитие клуба (1)
Скутер: Irbis Nirvana 150 уже 175сс
Стаж: Мото 21,скутер 4года
Не, 140 уже много.
120 ещё терпимо, при повышении падает тяга.

_________________
Попытка прочесть книгу, не открыв её - обречена на провал.


Вернуться наверх
 Профиль  
 
 Заголовок сообщения: Re: Установка масляного охлаждения на воздушные 125/150
СообщениеДобавлено: 06 Mar 2010, 14:21 
Не в сети
Старожил
Старожил
Аватар пользователя

Зарегистрирован: 18 Aug 2009, 11:40
Сообщений: 1026
Откуда: г.Белорецк.
Поблагодарил: раз(а)
Поблагодарили: раз(а)
Медали: 1
За тех. помощь 2-й степени (1)
Скутер: RACER DRAGON
Стаж: 25
Эпикуреец писал(а):
Разве ж я против? Всё верно. Но если уж ставить радиатор, то безопаснее так. Моя идея кстати спаянная в рабочем состоянии и трех экземплярах в мастерской на карнизе висит, лень ставить даже в качестве сигнализатора на 2 уровня температуры.
Полистал тут инет, 110 градусов уже много говорят для обычного масла. В общем думаю на 110 надо ориентироваться.

Схему,фото можеш виложить?


Вернуться наверх
 Профиль  
 
 Заголовок сообщения: Re: Установка масляного охлаждения на воздушные 125/150
СообщениеДобавлено: 07 Mar 2010, 23:28 
Не в сети
Старожил
Старожил
Аватар пользователя

Зарегистрирован: 03 Oct 2008, 22:46
Сообщений: 8023
Откуда: Киев
Поблагодарил: раз(а)
Поблагодарили: раз(а)
Медали: 4
За тех. помощь 1-й степени (1) За тех. помощь 2-й степени (1) За статью 1-й степени. (1) За вклад в развитие клуба (1)
Скутер: 180-т4 и 150-Т4;
Стаж: 30
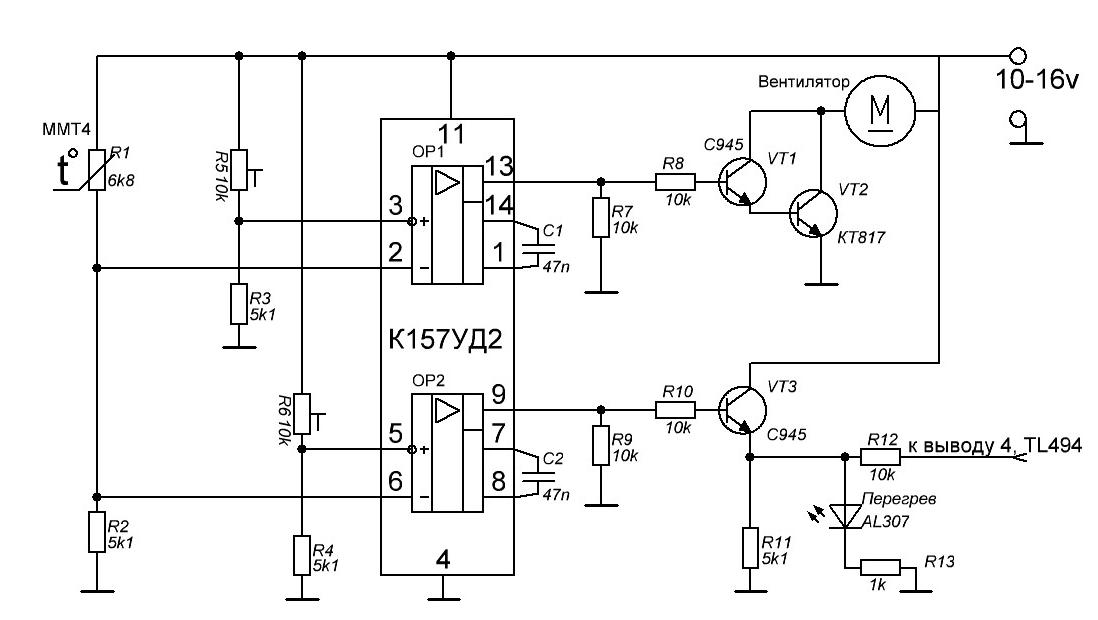
Вот, держи...
Транзисторы любые аналогичной полярности и мощности.Резисторы можно самые маленькие какие найдешь. Вместо вентилятора ставим малогабаритное реле контакты которого будут включать клапан. R5-температура включения,R6-температура индикации перегрева. Например 100 и 110 градусов соответственно. R12убрать.
В общем при желании всё это можно разместить на платке в полспичечного коробка размером.


Вложения:
_Упр_БП.JPG
_Упр_БП.JPG [ 64.55 KiB | Просмотров: 5534 ]

_________________
Теория,-все знают как, ничего не работает
Практика,-все работает, никто не знает почему
Соединяем,-"Теория+Практика",-Ничего не работает и никто не знает, почему.
Вернуться наверх
 Профиль  
 
 Заголовок сообщения: Re: Установка масляного охлаждения на воздушные 125/150
СообщениеДобавлено: 08 Mar 2010, 14:25 
Не в сети
Наблюдатель

Зарегистрирован: 14 Jul 2009, 16:45
Сообщений: 1
Поблагодарил: раз(а)
Поблагодарили: раз(а)
Скутер: GX HotRod и DD50
Стаж: 2
мои 5 копеек:на дыр4еке,в магазине,в продаже готовый ФМБишный КИТ для охлаждения масла
у японов посмотрите что продают для ФМБ на ЕБЭЙ и ИНДЖАПАН *OK*


Вернуться наверх
 Профиль  
 
 Заголовок сообщения: Re: Установка масляного охлаждения на воздушные 125/150
СообщениеДобавлено: 08 Mar 2010, 17:26 
Не в сети
Старожил
Старожил
Аватар пользователя

Зарегистрирован: 03 Oct 2008, 22:46
Сообщений: 8023
Откуда: Киев
Поблагодарил: раз(а)
Поблагодарили: раз(а)
Медали: 4
За тех. помощь 1-й степени (1) За тех. помощь 2-й степени (1) За статью 1-й степени. (1) За вклад в развитие клуба (1)
Скутер: 180-т4 и 150-Т4;
Стаж: 30
ko4evnik писал(а):
мои 5 копеек:на дыр4еке,в магазине,в продаже готовый ФМБишный КИТ для охлаждения масла
у японов посмотрите что продают для ФМБ на ЕБЭЙ и ИНДЖАПАН *OK*

Теперь желательно озвучить курс на "мои пять копеек", стоимость кита?

_________________
Теория,-все знают как, ничего не работает
Практика,-все работает, никто не знает почему
Соединяем,-"Теория+Практика",-Ничего не работает и никто не знает, почему.


Вернуться наверх
 Профиль  
 
 Заголовок сообщения: Re: Установка масляного охлаждения на воздушные 125/150
СообщениеДобавлено: 08 Mar 2010, 17:34 
Не в сети
Старожил
Старожил
Аватар пользователя

Зарегистрирован: 18 Aug 2009, 11:40
Сообщений: 1026
Откуда: г.Белорецк.
Поблагодарил: раз(а)
Поблагодарили: раз(а)
Медали: 1
За тех. помощь 2-й степени (1)
Скутер: RACER DRAGON
Стаж: 25
ko4evnik писал(а):
мои 5 копеек:на дыр4еке,в магазине,в продаже готовый ФМБишный КИТ для охлаждения масла
у японов посмотрите что продают для ФМБ на ЕБЭЙ и ИНДЖАПАН *OK*

ссылочку или фоточку.


Вернуться наверх
 Профиль  
 
 Заголовок сообщения: Re: Установка масляного охлаждения на воздушные 125/150
СообщениеДобавлено: 08 Mar 2010, 18:13 
Не в сети
Старожил
Старожил
Аватар пользователя

Зарегистрирован: 03 Oct 2008, 22:46
Сообщений: 8023
Откуда: Киев
Поблагодарил: раз(а)
Поблагодарили: раз(а)
Медали: 4
За тех. помощь 1-й степени (1) За тех. помощь 2-й степени (1) За статью 1-й степени. (1) За вклад в развитие клуба (1)
Скутер: 180-т4 и 150-Т4;
Стаж: 30
думаю денег будет немало....
те кто "придумывают" киты просто п....т идеи из интернета.
В общем, дайте мне кит и я покажу вам его открытую раздачу.
Придумывают те, кто не может им фитиль в............ вставить.
Хотя ребята которые ТАМ занимаются поиском чужих идей (нужно отдать им должное) работают весьма профессионально.
Это неприкрытое жлобство. Хоть бы копейку кидали тем кто выдумал..... Ненавижу киты.........

_________________
Теория,-все знают как, ничего не работает
Практика,-все работает, никто не знает почему
Соединяем,-"Теория+Практика",-Ничего не работает и никто не знает, почему.


Вернуться наверх
 Профиль  
 
 Заголовок сообщения: Re: Установка масляного охлаждения на воздушные 125/150
СообщениеДобавлено: 08 Mar 2010, 23:47 
Не в сети
Бывалый
Бывалый

Зарегистрирован: 29 Jul 2008, 11:59
Сообщений: 305
Откуда: Москва
Поблагодарил: раз(а)
Поблагодарили: раз(а)
Скутер: irbis nirvana 150(175), tirrex 50 qt-7, JL qt7-new
Стаж: есть
мда... купил медные тормозные трубки 2м (они 5мм диаметром). Провел выходные в гараже. Фиг там чего обернешь трубками - или надо спиливать ребра, чего не буду делать, или можно проложить только одну трубку в полоборота, т.е. нет смысла.

Вывод - маслянное охлаждение.
Но появилась еще мысль. Есть обдуваемая поверхность камеры сгорания между стенкой головы где распредвал и самой КЗ. Существуют толстые медные провода, например, для питания усилителей.
Если я пару таких проводов припаяю к поверхности КЗ и выведу из под кожуха, не снимая изоляции, чтобы тепло потоку воздуха не передавалось, и только здесь - вне кожуха - очищю провод от изоляции и распушу его, для лучшего теплообмена? Вроде должно сработать как теплоотвод.

Ближайшие ребра головы к цилиндру уменя нагревались максимум до 170С. Температура плавления олова ~230C. Как думаете, какова температура внешеней поверхности КЗ?

_________________
JL QT-7 new, QT-7, Irbis nirvana 150(175)cc


Вернуться наверх
 Профиль  
 
 Заголовок сообщения: Re: Установка масляного охлаждения на воздушные 125/150
СообщениеДобавлено: 08 Mar 2010, 23:57 
Не в сети
Гуру ремонта
Гуру ремонта
Аватар пользователя

Зарегистрирован: 20 Mar 2009, 23:12
Сообщений: 19841
Откуда: Бронницы
Поблагодарил: раз(а)
Поблагодарили: раз(а)
Медали: 4
За полезные и полные ответы. (1) За тех. помощь 1-й степени (1) За тех. помощь 2-й степени (1) За вклад в развитие клуба (1)
Скутер: Irbis Nirvana 150 уже 175сс
Стаж: Мото 21,скутер 4года
Сегодня рассматривал радиатор охлаждения масла АКПП автомобиля Туссан.
Для наших целей вполне приемлимые габариты.
Думаю поискать на разборках.

_________________
Попытка прочесть книгу, не открыв её - обречена на провал.


Вернуться наверх
 Профиль  
 
 Заголовок сообщения: Re: Установка масляного охлаждения на воздушные 125/150
СообщениеДобавлено: 09 Mar 2010, 07:59 
Не в сети
Старожил
Старожил
Аватар пользователя

Зарегистрирован: 18 Aug 2009, 11:40
Сообщений: 1026
Откуда: г.Белорецк.
Поблагодарил: раз(а)
Поблагодарили: раз(а)
Медали: 1
За тех. помощь 2-й степени (1)
Скутер: RACER DRAGON
Стаж: 25
antpu238.Я сразу сказал что трубки как вариант не прокатывают *DONT_KNOW*


Вернуться наверх
 Профиль  
 
Показать сообщения за:  Сортировать по:  
Начать новую тему Ответить на тему  [ Сообщений: 519 ]  На страницу Пред.  1 ... 15, 16, 17, 18, 19, 20, 21 ... 35  След.

Часовой пояс: UTC + 3 часа


Кто сейчас на форуме

Сейчас этот форум просматривают: нет зарегистрированных пользователей и гости: 4


Вы не можете начинать темы
Вы не можете отвечать на сообщения
Вы не можете редактировать свои сообщения
Вы не можете удалять свои сообщения
Вы не можете добавлять вложения

Перейти:  
Powered by phpBB © phpBB Group
china-scooter.ru © 2006-2019