Клуб любителей китайских скутеров

Форум клуба любителей китайских скутеров

      
Текущее время: 19 ноя 2025, 04:00

Часовой пояс: UTC + 3 часа


Правила форума


Посмотреть правила форума



Начать новую тему Ответить на тему  [ Сообщений: 38 ]  На страницу 1, 2, 3  След.
Автор Сообщение
 Заголовок сообщения: регулятор напряжения
СообщениеДобавлено: 05 май 2011, 09:43 
Не в сети
Интересующийся
Интересующийся
Аватар пользователя

Зарегистрирован: 15 янв 2011, 02:23
Сообщений: 12
Откуда: г Сморгонь(Белоруссия)
Поблагодарил: раз(а)
Поблагодарили: раз(а)
Скутер: FADA fd50qt
Стаж: 3 года
у меня недавно сгорел регулятор напряжения Изображение. у нас в городе он стоит очень дорого и я хочу спросить-может у кого-нибудь есть схема его внутренностей и можно ли его вообще спаять "на дому" из подручных материалов?


Вернуться наверх
 Профиль  
 
 Заголовок сообщения: Re: регулятор напряжения
СообщениеДобавлено: 05 май 2011, 10:27 
Не в сети
Старожил
Старожил

Зарегистрирован: 18 янв 2009, 14:07
Сообщений: 7631
Откуда: 69 RUS
Поблагодарил: раз(а)
Поблагодарили: раз(а)
Медали: 6
За дальнобой 2-й степени. (1) За полезные и полные ответы. (1) За тех. помощь 1-й степени (1) За тех. помощь 2-й степени (1) За статью 1-й степени. (1)
Скутер: стелс лидер-50 2т (72 cc)
Стаж: 4
Вложение:
регул 1.JPG
регул 1.JPG [ 48.33 KiB | Просмотров: 16807 ]

Его схема несовсем удачна, рекомендую спаять другую.
Вложение:
рег 4.JPG
рег 4.JPG [ 40.99 KiB | Просмотров: 16807 ]


Вернуться наверх
 Профиль  
 
 Заголовок сообщения: Re: регулятор напряжения
СообщениеДобавлено: 05 май 2011, 10:41 
Не в сети
Гуру 2-х тактников
Аватар пользователя

Зарегистрирован: 17 сен 2009, 18:37
Сообщений: 1862
Откуда: Бердянск, Украина
Поблагодарил: раз(а)
Поблагодарили: раз(а)
Медали: 5
За полезные и полные ответы. (1) За тех. помощь 1-й степени (1) За тех. помощь 2-й степени (1) За вклад в развитие клуба (1) За инновации (1)
Скутер: МанюнЯ
Стаж: 1 год 11 месяцев
predator писал(а):
Что такое реле-регулятор? Как он выглядит?
Многие из вас сталкивались с словом "реле-регулятор", но не каждый знает что это такое. Так вот для того чтобы вы имели представление и знали я вам приведу пару примеров. Его разновидность велика! Всю рассматривать мы не будем. Но нам хватит и одного! В большинстве техники используют
Изображение
Изображение
Если его разобрать то он изнутри выглядит так:
Изображение
Из разобраного регулятора, если владеть знаниями радиоэлектроники, можно нарисовать его электро схему. А она довольна простая.
Изображение
(хотя в разных регуляторах может быть разная схема , а следовательно и разные номиналы элементов.
Изображение
И на последок просто фото регулятора
Изображение

_________________
Приди, Приди, Печенько!


Вернуться наверх
 Профиль  
 
 Заголовок сообщения: Re: регулятор напряжения
СообщениеДобавлено: 05 май 2011, 10:53 
Не в сети
Старожил
Старожил

Зарегистрирован: 18 янв 2009, 14:07
Сообщений: 7631
Откуда: 69 RUS
Поблагодарил: раз(а)
Поблагодарили: раз(а)
Медали: 6
За дальнобой 2-й степени. (1) За полезные и полные ответы. (1) За тех. помощь 1-й степени (1) За тех. помощь 2-й степени (1) За статью 1-й степени. (1)
Скутер: стелс лидер-50 2т (72 cc)
Стаж: 4
Ну нарыыыыыл :-D
Гдеж ты раньше был когда неделю вычисляли шунтирующий он или на регул обмотки работает. Вот тут четко видно что шунтирующий.


Вернуться наверх
 Профиль  
 
 Заголовок сообщения: Re: регулятор напряжения
СообщениеДобавлено: 05 май 2011, 11:26 
Не в сети
Гуру ремонта
Гуру ремонта
Аватар пользователя

Зарегистрирован: 20 мар 2009, 23:12
Сообщений: 19841
Откуда: Бронницы
Поблагодарил: раз(а)
Поблагодарили: раз(а)
Медали: 4
За полезные и полные ответы. (1) За тех. помощь 1-й степени (1) За тех. помощь 2-й степени (1) За вклад в развитие клуба (1)
Скутер: Irbis Nirvana 150 уже 175сс
Стаж: Мото 21,скутер 4года
funix
Заметь, всё это уже было на нашем форуме. *JOKINGLY*

_________________
Попытка прочесть книгу, не открыв её - обречена на провал.


Вернуться наверх
 Профиль  
 
 Заголовок сообщения: Re: регулятор напряжения
СообщениеДобавлено: 05 май 2011, 12:54 
Не в сети
Интересующийся
Интересующийся
Аватар пользователя

Зарегистрирован: 15 янв 2011, 02:23
Сообщений: 12
Откуда: г Сморгонь(Белоруссия)
Поблагодарил: раз(а)
Поблагодарили: раз(а)
Скутер: FADA fd50qt
Стаж: 3 года
спасибо ОГРОМНОЕ :)
а можно ли как нибудь избавится от ентой чёрной шянги,которой залито всё реле?


Вернуться наверх
 Профиль  
 
 Заголовок сообщения: Re: регулятор напряжения
СообщениеДобавлено: 05 май 2011, 15:56 
Не в сети
Старожил
Старожил

Зарегистрирован: 18 янв 2009, 14:07
Сообщений: 7631
Откуда: 69 RUS
Поблагодарил: раз(а)
Поблагодарили: раз(а)
Медали: 6
За дальнобой 2-й степени. (1) За полезные и полные ответы. (1) За тех. помощь 1-й степени (1) За тех. помощь 2-й степени (1) За статью 1-й степени. (1)
Скутер: стелс лидер-50 2т (72 cc)
Стаж: 4
молотком на наковальне :) потихоньку, деталям конечно каюк, но другова способа нет.


Вернуться наверх
 Профиль  
 
 Заголовок сообщения: Re: регулятор напряжения
СообщениеДобавлено: 05 май 2011, 16:06 
Не в сети
Интересующийся
Интересующийся
Аватар пользователя

Зарегистрирован: 15 янв 2011, 02:23
Сообщений: 12
Откуда: г Сморгонь(Белоруссия)
Поблагодарил: раз(а)
Поблагодарили: раз(а)
Скутер: FADA fd50qt
Стаж: 3 года
funix писал(а):
молотком на наковальне :) потихоньку, деталям конечно каюк, но другова способа нет.

ну так я тоже могу :) жаль что по другому нельзя :(


Вернуться наверх
 Профиль  
 
 Заголовок сообщения: Re: регулятор напряжения
СообщениеДобавлено: 08 май 2011, 20:19 
Не в сети
Интересующийся
Интересующийся
Аватар пользователя

Зарегистрирован: 15 янв 2011, 02:23
Сообщений: 12
Откуда: г Сморгонь(Белоруссия)
Поблагодарил: раз(а)
Поблагодарили: раз(а)
Скутер: FADA fd50qt
Стаж: 3 года
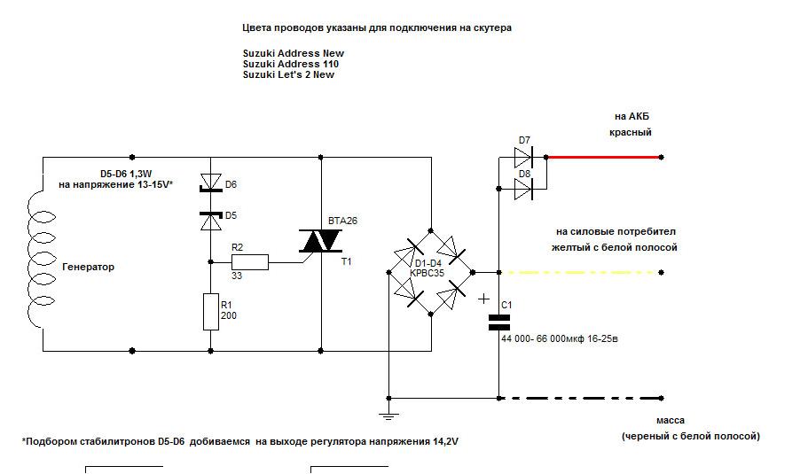
и всё таки,по какой схеме мне лучше спаять реле?
если по ниже указанной,то где клемма генератора?та что я отметил красным?или нет?


Вложения:
рег 4.JPG
рег 4.JPG [ 70.3 KiB | Просмотров: 16739 ]
Вернуться наверх
 Профиль  
 
 Заголовок сообщения: Re: регулятор напряжения
СообщениеДобавлено: 08 май 2011, 21:02 
Не в сети
Старожил
Старожил

Зарегистрирован: 18 янв 2009, 14:07
Сообщений: 7631
Откуда: 69 RUS
Поблагодарил: раз(а)
Поблагодарили: раз(а)
Медали: 6
За дальнобой 2-й степени. (1) За полезные и полные ответы. (1) За тех. помощь 1-й степени (1) За тех. помощь 2-й степени (1) За статью 1-й степени. (1)
Скутер: стелс лидер-50 2т (72 cc)
Стаж: 4
Она, втарая тоже проводом должна идти, а не по массе, иначе полмоста не работает. Кондер большой можно исключить, его роль выполнит АКБ. Остальное все так, ну и фары с обогатителем здесь лучше на постаянку вешать, на желтый провод.


Вернуться наверх
 Профиль  
 
 Заголовок сообщения: Re: регулятор напряжения
СообщениеДобавлено: 09 май 2011, 15:50 
Не в сети
Интересующийся
Интересующийся
Аватар пользователя

Зарегистрирован: 15 янв 2011, 02:23
Сообщений: 12
Откуда: г Сморгонь(Белоруссия)
Поблагодарил: раз(а)
Поблагодарили: раз(а)
Скутер: FADA fd50qt
Стаж: 3 года
funix помоги тупому , укажи на схеме где какой выход :)


Вернуться наверх
 Профиль  
 
 Заголовок сообщения: Re: регулятор напряжения
СообщениеДобавлено: 09 май 2011, 16:24 
Не в сети
Старожил
Старожил

Зарегистрирован: 18 янв 2009, 14:07
Сообщений: 7631
Откуда: 69 RUS
Поблагодарил: раз(а)
Поблагодарили: раз(а)
Медали: 6
За дальнобой 2-й степени. (1) За полезные и полные ответы. (1) За тех. помощь 1-й степени (1) За тех. помощь 2-й степени (1) За статью 1-й степени. (1)
Скутер: стелс лидер-50 2т (72 cc)
Стаж: 4
Чистая замена старого РР на спаяный
Вложение:
рег 5.JPG
рег 5.JPG [ 38.84 KiB | Просмотров: 16701 ]

Лучшее подключение переделать генератор, тогда так
Вложение:
рег 4.JPG
рег 4.JPG [ 60.43 KiB | Просмотров: 16701 ]


Фары на постаянку, обогатитель на переменку генератора, чтоб от замка не работал,
но если надо от замка то туда же куда и фары.


Вернуться наверх
 Профиль  
 
 Заголовок сообщения: Re: регулятор напряжения
СообщениеДобавлено: 10 май 2011, 12:04 
Не в сети
Интересующийся
Интересующийся
Аватар пользователя

Зарегистрирован: 15 янв 2011, 02:23
Сообщений: 12
Откуда: г Сморгонь(Белоруссия)
Поблагодарил: раз(а)
Поблагодарили: раз(а)
Скутер: FADA fd50qt
Стаж: 3 года
funix спасибо ОГРОМНОЕ :)


Вернуться наверх
 Профиль  
 
 Заголовок сообщения: Re: регулятор напряжения
СообщениеДобавлено: 11 май 2011, 15:58 
Не в сети
Интересующийся
Интересующийся

Зарегистрирован: 16 апр 2010, 21:18
Сообщений: 19
Поблагодарил: раз(а)
Поблагодарили: раз(а)
Скутер: Corsa
Стаж: 5
можно обойтись и без регулятора,все будет работать,тока придется постоянно ездить с включенной фарой


Вернуться наверх
 Профиль  
 
 Заголовок сообщения: Re: регулятор напряжения
СообщениеДобавлено: 11 май 2011, 16:03 
Не в сети
Гуру 2-х тактников
Аватар пользователя

Зарегистрирован: 17 сен 2009, 18:37
Сообщений: 1862
Откуда: Бердянск, Украина
Поблагодарил: раз(а)
Поблагодарили: раз(а)
Медали: 5
За полезные и полные ответы. (1) За тех. помощь 1-й степени (1) За тех. помощь 2-й степени (1) За вклад в развитие клуба (1) За инновации (1)
Скутер: МанюнЯ
Стаж: 1 год 11 месяцев
Сергей929
ага, только сгорит все что можно, кроме генератора, обогатителя и стартера и сдохнет аккум

_________________
Приди, Приди, Печенько!


Вернуться наверх
 Профиль  
 
Показать сообщения за:  Сортировать по:  
Начать новую тему Ответить на тему  [ Сообщений: 38 ]  На страницу 1, 2, 3  След.

Часовой пояс: UTC + 3 часа


Кто сейчас на форуме

Сейчас этот форум просматривают: нет зарегистрированных пользователей и гости: 1


Вы не можете начинать темы
Вы не можете отвечать на сообщения
Вы не можете редактировать свои сообщения
Вы не можете удалять свои сообщения
Вы не можете добавлять вложения

Перейти:  
Powered by phpBB © phpBB Group
china-scooter.ru © 2006-2019