Клуб любителей китайских скутеров

Форум клуба любителей китайских скутеров

      
Текущее время: 22 Mar 2026, 19:15

Часовой пояс: UTC + 3 часа


Правила форума


Посмотреть правила форума



Начать новую тему Ответить на тему  [ Сообщений: 48 ]  На страницу Пред.  1, 2, 3, 4  След.
Автор Сообщение
 Заголовок сообщения: Re: Контрольная лампа заряда аккумуляторной батареи
СообщениеДобавлено: 21 Aug 2011, 02:42 
Не в сети
Интересующийся
Интересующийся

Зарегистрирован: 24 Apr 2010, 19:41
Сообщений: 49
Откуда: Питер
Поблагодарил: раз(а)
Поблагодарили: раз(а)
Скутер: 139QMB
Стаж: 16 МЕСЯЦ
Цитата:
Тем более дроссель от компьютерного БП не подойдёт, он для работы на частотах в десятки килогерц - маленькая индуктивность,

Бред
Цитата:
3-5 вольт потерь в цепи заряда акка - это очень много. Шунт же включается уже после реле-регулятора... И есть очень большой риск ездить всё время с разряженным акком. К тому же при минимальном зарядном токе диод будет гореть "с недокалом", а при номинальном - "с перекалом". Для стабилизации нужно ещё несколько элементов

3-5 вольт(20%-40%) потерь постоянного напряжения на маленьком дросселе нереально.На дросселе выделяется оставшееся после выпрямления переменное напряжение пульсаций, оно и составляет необходимую величину для работы диода или слаботочного реле (нужен с ним ещё и диод последовательно), фильтра в выпрямителе нет и пульсации (переменная составляющая) вполне достаточны.
Схема,которую предлагает funix предпочтительна ввиду простоты.

_________________
двенадцатое колесо


Вернуться наверх
 Профиль  
 
 Заголовок сообщения: Re: Контрольная лампа заряда аккумуляторной батареи
СообщениеДобавлено: 21 Aug 2011, 10:28 
Не в сети
Старожил
Старожил
Аватар пользователя

Зарегистрирован: 03 Oct 2008, 22:46
Сообщений: 8023
Откуда: Киев
Поблагодарил: раз(а)
Поблагодарили: раз(а)
Медали: 4
За тех. помощь 1-й степени (1) За тех. помощь 2-й степени (1) За статью 1-й степени. (1) За вклад в развитие клуба (1)
Скутер: 180-т4 и 150-Т4;
Стаж: 30
Eugeen правильно сказал, нужен диод, нужны параметры дросселя, нужен стабилитрон, иначе светодиод сгорит. Коллинз нарисовал компаратор (вспомнил молодость).Это уже микросхема.Для одного диода проще всего использовать интегральный стабилизатор типа TL431 в подходящем включении,но спрашивается, на кой хрен всё это громоздить, подбирать и мучаться, когда есть готовая схема? Если нужно, выложу печатку. Наиболее информативна трехдиодная схема.( Контроль АКБ перед заводкой, мало или много в процессе езды.) Все это продается. Но если валяется что то дома, почему не сделать, тем более делов на 20минут, а установить(врезать) можно как понравится. И не надо контролировать ток, он будет при нужном напряжении.
Вложение:
Светодиодный контр заряда.jpg
Светодиодный контр заряда.jpg [ 44.78 KiB | Просмотров: 4046 ]
Уровень срабатывания пороговых устройств индикатора устанавливают подстроенными резисторами R1-RЗ. При напряжении на входе индикатора менее 12 В на входах логических элементов DD1.1— DD1.3 присутствует напряжение с уровнем логического 0 (кроме нижнего по схеме входа элемента DD1.1, на этом входе уровень 1). Единичный уровень одновременно на обоих входах будет только у элемента DD1.4, поэтому горит только светодиод VDЗ, так как на выходе элемента VD1.4 логический 0.
При напряжении питания в пределах 12...14 В на верхнем по схеме входе элемента DD1.1 появляется сигнал 1, что приводит к погасанию светодиода VDЗ и зажиганию VD4. При напряжении в пределах 14...15 В сигнал 1 появляется на входах элемента DD1.2 и не горит ни один светодиод. Когда напряжение питания превысит 15 В, сигнал 1 появляется на входах элемента DD1.3 и зажигается светодиод DD5. Зона неопределенности показаний индикатора при уровнях 12 и 14 В не превышает нескольких десятых долей вольта.
Процесс налаживания индикатора сводится к установке требуемых уровней срабатывания. Индикатор размещают в любом подходящем месте. При остановленном двигателе должен гореть светодиод VD4. Если горит светодиод VDЗ, то батарею необходимо ставить на подзарядку. После пуска двигателя все светодиоды должны быть выключены, в противном случае следует искать неисправность в системе электрооборудования.

Кстати импортных аналогов валом и стоят копейки. Смотрим тут,-http://antenshem.narod.ru/6.htm
Я обычно делаю наоборот, смотрю что есть, потом леплю из него что надо.

_________________
Теория,-все знают как, ничего не работает
Практика,-все работает, никто не знает почему
Соединяем,-"Теория+Практика",-Ничего не работает и никто не знает, почему.


Вернуться наверх
 Профиль  
 
 Заголовок сообщения: Re: Контрольная лампа заряда аккумуляторной батареи
СообщениеДобавлено: 21 Aug 2011, 11:47 
Не в сети
Опытный
Опытный
Аватар пользователя

Зарегистрирован: 15 Oct 2009, 11:46
Сообщений: 900
Откуда: МО, Подлипки, Первомайский
Поблагодарил: раз(а)
Поблагодарили: раз(а)
Скутер: Stels Delta 200
Стаж: Долго!..
Eugeen писал(а):
Цитата:
Тем более дроссель от компьютерного БП не подойдёт, он для работы на частотах в десятки килогерц - маленькая индуктивность,

Бред

Eugeen
А ну-ка посчитаем необходимое значение индуктивности дросселя (а нужно будет около 50 миллигенри) для тока заряда 100 мА, частоты 100 Гц (примерная частота пульсаций тока заряда), чтобы на дросселе выделилось 3-5 Вольт пульсаций, потом прикинем габариты сердечника из феррита и обмотки дросселя. Справитесь с данной несложной задачкой? Пока этого не сделано, бредом будет являться Ваш пост.
Eugeen писал(а):
3-5 вольт(20%-40%) потерь постоянного напряжения на маленьком дросселе нереально.На дросселе выделяется оставшееся после выпрямления переменное напряжение пульсаций, оно и составляет необходимую величину для работы диода или слаботочного реле (нужен с ним ещё и диод последовательно), фильтра в выпрямителе нет и пульсации (переменная составляющая) вполне достаточны.
Схема,которую предлагает funix предпочтительна ввиду простоты.

Схема, которую предлагает funix работать с дросселем от компьютерного БП не будет однозначно, необходимая индуктивность должнв быть на три порядка больше той, что у дросселя от компьютерного БП.

Эпикуреец
У схемки с компаратором по сравнению с пороговой есть отличие, оно в том, что она срабатывает на напрвление тока (заряд-разряд), независимо от напряжение на АКБ, которое зависит от ряда факторов. Т.е. видно именно напрвление процесса, а не абсолютное значение напряжения.

_________________
С Уважением, Collins-.


Вернуться наверх
 Профиль  
 
 Заголовок сообщения: Re: Контрольная лампа заряда аккумуляторной батареи
СообщениеДобавлено: 22 Aug 2011, 00:13 
Не в сети
Старожил
Старожил
Аватар пользователя

Зарегистрирован: 03 Oct 2008, 22:46
Сообщений: 8023
Откуда: Киев
Поблагодарил: раз(а)
Поблагодарили: раз(а)
Медали: 4
За тех. помощь 1-й степени (1) За тех. помощь 2-й степени (1) За статью 1-й степени. (1) За вклад в развитие клуба (1)
Скутер: 180-т4 и 150-Т4;
Стаж: 30
collins
Лично мне направление процесса малоинтересно. Мне нужно, чтобы АКБ был заряжен. Я включаю зажигание, горит зеленый,-порядок. Включаем стартер. Включил , завелось потухло.,-порядок. А какое там направление пусть лошадь думает. У неё голова большая :))) Сегодня кстати отключил кондерчик по питанию. Так весело все запульсировало. Забавно смотреть, оставил так . Оказуется там напряжение весело гуляет от потребителей. Но 12,5 есть всегда. Только пульсации перескакивают , то ниже, то выше.

Вот как музыку запитать,-задача. У меня нет промежуточного положения ключа как на авто, где в стоянке магнитофон можно слушать. А прятать выключатель не хочется. Пока сделал во включенном зажигании заряд телефонной батареи 3,6в. На стоянке вкл отдельным тумблером, разрядится можно включить зажигание. Но мне это не нравится. Слишком сложно. Хотя для рыбалки негромко может день радио гонять. Кстати все поместилось в руль.

_________________
Теория,-все знают как, ничего не работает
Практика,-все работает, никто не знает почему
Соединяем,-"Теория+Практика",-Ничего не работает и никто не знает, почему.


Вернуться наверх
 Профиль  
 
 Заголовок сообщения: Re: Контрольная лампа заряда аккумуляторной батареи
СообщениеДобавлено: 22 Aug 2011, 00:20 
Не в сети
Интересующийся
Интересующийся

Зарегистрирован: 24 Apr 2010, 19:41
Сообщений: 49
Откуда: Питер
Поблагодарил: раз(а)
Поблагодарили: раз(а)
Скутер: 139QMB
Стаж: 16 МЕСЯЦ
Цитата:
А ну-ка посчитаем необходимое значение индуктивности дросселя (а нужно будет около 50 миллигенри) для тока заряда 100 мА, частоты 100 Гц (примерная частота пульсаций тока заряда), чтобы на дросселе выделилось 3-5 Вольт пульсаций, потом прикинем габариты сердечника из феррита и обмотки дросселя. Справитесь с данной несложной задачкой? Пока этого не сделано, бредом будет являться Ваш пост.

Xl=6,28*100Гц*0.05Гн=31.4Ом
при токе заряда 100мА,чтобы получить 3 вольта на индуктивности нужно Xl=3В/0.1A=30 Ом Т.Е. индуктивность 50мГн вполне подходит
Её что взять негде?Любой маломощный трансформатор больше 50мГн в т.ч.
Цитата:
маленький сетевой трансформатор от китайского мафона или комп колонок

Что касается БП компьютера в сети более 1500 различных схем.Найдите хоть одну где нет подходящей индуктивности.
Прошу прощение за грубое слово "бред".

_________________
двенадцатое колесо


Вернуться наверх
 Профиль  
 
 Заголовок сообщения: Re: Контрольная лампа заряда аккумуляторной батареи
СообщениеДобавлено: 22 Aug 2011, 07:21 
Не в сети
Старожил
Старожил
Аватар пользователя

Зарегистрирован: 03 Oct 2008, 22:46
Сообщений: 8023
Откуда: Киев
Поблагодарил: раз(а)
Поблагодарили: раз(а)
Медали: 4
За тех. помощь 1-й степени (1) За тех. помощь 2-й степени (1) За статью 1-й степени. (1) За вклад в развитие клуба (1)
Скутер: 180-т4 и 150-Т4;
Стаж: 30
Eugeen
collins
ЧТО ПОДХОДИТ? КУДА ПОДХОДИТ? ГДЕ СХЕМА ВКЛЮЧЕНИЯ?
Может прекратим письками меряться и умняки катать?
Сделайте рабочую схему и покажите народу как она работает.
Тут очень гладко на бумаге, но забыли про овраги.
У нас форум практической направленности.
Детство какое-то.
Нечего обсуждать.

_________________
Теория,-все знают как, ничего не работает
Практика,-все работает, никто не знает почему
Соединяем,-"Теория+Практика",-Ничего не работает и никто не знает, почему.


Вернуться наверх
 Профиль  
 
 Заголовок сообщения: Re: Контрольная лампа заряда аккумуляторной батареи
СообщениеДобавлено: 22 Aug 2011, 08:38 
Не в сети
Старожил
Старожил

Зарегистрирован: 18 Jan 2009, 14:07
Сообщений: 7631
Откуда: 69 RUS
Поблагодарил: раз(а)
Поблагодарили: раз(а)
Медали: 6
За дальнобой 2-й степени. (1) За полезные и полные ответы. (1) За тех. помощь 1-й степени (1) За тех. помощь 2-й степени (1) За статью 1-й степени. (1)
Скутер: стелс лидер-50 2т (72 cc)
Стаж: 4
Ладно вам, не ругайтесь. Схемки Эпикурейца даже очень ничего, но микросхемы некаждый осилит. Вот вам еще один бред. Конечно нужно его расчитать, но принцип ясен. Дроссель тут минимально гасит к ключу можно добавить усилитель и переменник.
Вложение:
Безымянный.JPG
Безымянный.JPG [ 21.98 KiB | Просмотров: 4022 ]

модификация
Вложение:
Безй.JPG
Безй.JPG [ 35.16 KiB | Просмотров: 4021 ]


Вернуться наверх
 Профиль  
 
 Заголовок сообщения: Re: Контрольная лампа заряда аккумуляторной батареи
СообщениеДобавлено: 22 Aug 2011, 21:30 
Не в сети
Интересующийся
Интересующийся

Зарегистрирован: 24 Apr 2010, 19:41
Сообщений: 49
Откуда: Питер
Поблагодарил: раз(а)
Поблагодарили: раз(а)
Скутер: 139QMB
Стаж: 16 МЕСЯЦ
funix идея интересная,но
эти схемы не показывают исправность самого АКБ,а только то что РН в контакте с ним или нет.
Просьба к Эпикурейцу выложить печатную плату (желательно с монтажем деталей).

_________________
двенадцатое колесо


Вернуться наверх
 Профиль  
 
 Заголовок сообщения: Re: Контрольная лампа заряда аккумуляторной батареи
СообщениеДобавлено: 22 Aug 2011, 23:23 
Не в сети
Старожил
Старожил
Аватар пользователя

Зарегистрирован: 03 Oct 2008, 22:46
Сообщений: 8023
Откуда: Киев
Поблагодарил: раз(а)
Поблагодарили: раз(а)
Медали: 4
За тех. помощь 1-й степени (1) За тех. помощь 2-й степени (1) За статью 1-й степени. (1) За вклад в развитие клуба (1)
Скутер: 180-т4 и 150-Т4;
Стаж: 30
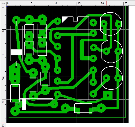
Вложение:
3CDиндикатор155ла3.rar [34.97 KiB]
Скачиваний: 473
Печатная плата формат *.lay (sprintlayout-5) архив RAR. Подстроечники отсутствуют (заменены на постоянные резисторы).
А это для тех, кто рисует платы сам. Размер 25х25мм. Рекомендую после настройки залить гермметиком или термоклеем.
Вложение:
Индикатор 3 диода К155ЛА3 .jpg
Индикатор 3 диода К155ЛА3 .jpg [ 120.38 KiB | Просмотров: 4016 ]

Цоколевка по 155ЛА3.
Сглаживающий кондер можно ставить, можно нет. Думаю 20-50мкф хватит. Но без него информативнее.

_________________
Теория,-все знают как, ничего не работает
Практика,-все работает, никто не знает почему
Соединяем,-"Теория+Практика",-Ничего не работает и никто не знает, почему.


Вернуться наверх
 Профиль  
 
 Заголовок сообщения: Re: Контрольная лампа заряда аккумуляторной батареи
СообщениеДобавлено: 24 Aug 2011, 13:14 
Не в сети
Интересующийся
Интересующийся

Зарегистрирован: 24 Apr 2010, 19:41
Сообщений: 49
Откуда: Питер
Поблагодарил: раз(а)
Поблагодарили: раз(а)
Скутер: 139QMB
Стаж: 16 МЕСЯЦ
Эпикуреец писал(а):
Вложение:
3CDиндикатор155ла3.rar
Печатная плата формат *.lay (sprintlayout-5) архив RAR. Подстроечники отсутствуют (заменены на постоянные резисторы).
А это для тех, кто рисует платы сам. Размер 25х25мм. Рекомендую после настройки залить гермметиком или термоклеем.
Вложение:
Индикатор 3 диода К155ЛА3 .jpg

Цоколевка по 155ЛА3.
Сглаживающий кондер можно ставить, можно нет. Думаю 20-50мкф хватит. Но без него информативнее.

Хотелось бы информации об отключении регулятора напряжения,так как есть подозрение,что он вообще не отключается,и представляет из себя простейший выпрямитель,красивый,но не лучше 4х диодов,и постоянно пытается зарядить уже заряженный акб :'( ,чем сокращает ему срок жизни.Если я прав,лучше бы нет, то funix на своём устройстве получит постоянно горящий диод.

_________________
двенадцатое колесо


Вернуться наверх
 Профиль  
 
 Заголовок сообщения: Re: Контрольная лампа заряда аккумуляторной батареи
СообщениеДобавлено: 24 Aug 2011, 13:50 
Не в сети
Старожил
Старожил

Зарегистрирован: 18 Jan 2009, 14:07
Сообщений: 7631
Откуда: 69 RUS
Поблагодарил: раз(а)
Поблагодарили: раз(а)
Медали: 6
За дальнобой 2-й степени. (1) За полезные и полные ответы. (1) За тех. помощь 1-й степени (1) За тех. помощь 2-й степени (1) За статью 1-й степени. (1)
Скутер: стелс лидер-50 2т (72 cc)
Стаж: 4
Ты прав, заряд постоянный, вот только диод 1 и через него постаянно идет зарядный ток примерно 50% от всего вырабатываемого генератором. Скутер городской транспорт, для движения на небольшие расстояния, поэтому у производителей такой расчет. Перезаряд наступает после 30 км примерно.


Вернуться наверх
 Профиль  
 
 Заголовок сообщения: Re: Контрольная лампа заряда аккумуляторной батареи
СообщениеДобавлено: 24 Aug 2011, 15:24 
Не в сети
Старожил
Старожил
Аватар пользователя

Зарегистрирован: 03 Oct 2008, 22:46
Сообщений: 8023
Откуда: Киев
Поблагодарил: раз(а)
Поблагодарили: раз(а)
Медали: 4
За тех. помощь 1-й степени (1) За тех. помощь 2-й степени (1) За статью 1-й степени. (1) За вклад в развитие клуба (1)
Скутер: 180-т4 и 150-Т4;
Стаж: 30
Eugeen
Реально да, без сглаживания тускло горит-пульсирует желтый диод, а он у меня на 15в откалиброван, но при включении фар всё ок. Вывод,-жгите фары, будет дольше жить АКБ.

_________________
Теория,-все знают как, ничего не работает
Практика,-все работает, никто не знает почему
Соединяем,-"Теория+Практика",-Ничего не работает и никто не знает, почему.


Вернуться наверх
 Профиль  
 
 Заголовок сообщения: Re: Контрольная лампа заряда аккумуляторной батареи
СообщениеДобавлено: 24 Aug 2011, 16:17 
Не в сети
Интересующийся
Интересующийся

Зарегистрирован: 24 Apr 2010, 19:41
Сообщений: 49
Откуда: Питер
Поблагодарил: раз(а)
Поблагодарили: раз(а)
Скутер: 139QMB
Стаж: 16 МЕСЯЦ
Эпикуреец напряжение на вашем желтом диоде можно использовать для запирания тиристора-тринистора,включенного между РН и АКБ одним контактом на 10А предохранителе и поберечь фары ,так получим полноценное АПС(авто переключение сети)как это было изначально см. название РН(регулятор напряжения), который сейчас ничего не регулирует.Это исключит перелив электролита при дальних поездках.
Вопрос: провод(к DD1.+5в)идёт на питание микросхемы я прав?И что за формат файла *.lay, я с ними ещё не встречался, это по хоже какой то 3d файл.Чем его открыть?

_________________
двенадцатое колесо


Вернуться наверх
 Профиль  
 
 Заголовок сообщения: Re: Контрольная лампа заряда аккумуляторной батареи
СообщениеДобавлено: 25 Aug 2011, 00:03 
Не в сети
Старожил
Старожил
Аватар пользователя

Зарегистрирован: 03 Oct 2008, 22:46
Сообщений: 8023
Откуда: Киев
Поблагодарил: раз(а)
Поблагодарили: раз(а)
Медали: 4
За тех. помощь 1-й степени (1) За тех. помощь 2-й степени (1) За статью 1-й степени. (1) За вклад в развитие клуба (1)
Скутер: 180-т4 и 150-Т4;
Стаж: 30
Eugeen писал(а):
Эпикуреец напряжение на вашем желтом диоде можно использовать для запирания тиристора-тринистора,.... бла-бла-бла...)

Я не радиомонтажник, я радиоинженер, и поверь 30лет хлеб ел не даром.При переключении тока в 10 ампер тиристором без шунта на помеху ты сильно удивишься почему сгорели переходы в микросхеме.
Цитата:
Вопрос: провод(к DD1.+5в)идёт на питание микросхемы я прав?И что за формат файла *.lay, я с ними ещё не встречался,
в личку мыло кину дистрибутив, это общеизвестный формат для домашних процедур

_________________
Теория,-все знают как, ничего не работает
Практика,-все работает, никто не знает почему
Соединяем,-"Теория+Практика",-Ничего не работает и никто не знает, почему.


Вернуться наверх
 Профиль  
 
 Заголовок сообщения: Re: Контрольная лампа заряда аккумуляторной батареи
СообщениеДобавлено: 25 Aug 2011, 05:58 
Не в сети
Старожил
Старожил

Зарегистрирован: 08 Jul 2009, 18:07
Сообщений: 3187
Откуда: Беларусь
Поблагодарил: раз(а)
Поблагодарили: раз(а)
Медали: 4
За полезные и полные ответы. (1) За тех. помощь 1-й степени (1) За тех. помощь 2-й степени (1) За вклад в развитие клуба (1)
Скутер: Hors 154\ 157QMJ\RC125T-9X\152QMJ
Eugeen писал(а):
Это исключит перелив электролита при дальних поездках.

Поясни, куда, через что перелив.

_________________
„Изучай правила, чтобы знать, как правильно их нарушить.“
„Мир несовершенен, поскольку мы несовершенны.“


Вернуться наверх
 Профиль  
 
Показать сообщения за:  Сортировать по:  
Начать новую тему Ответить на тему  [ Сообщений: 48 ]  На страницу Пред.  1, 2, 3, 4  След.

Часовой пояс: UTC + 3 часа


Кто сейчас на форуме

Сейчас этот форум просматривают: нет зарегистрированных пользователей и гости: 12


Вы не можете начинать темы
Вы не можете отвечать на сообщения
Вы не можете редактировать свои сообщения
Вы не можете удалять свои сообщения
Вы не можете добавлять вложения

Перейти:  
cron
Powered by phpBB © phpBB Group
china-scooter.ru © 2006-2019