Клуб любителей китайских скутеров

Форум клуба любителей китайских скутеров

      
Текущее время: 02 ноя 2025, 18:19

Часовой пояс: UTC + 3 часа


Правила форума


Посмотреть правила форума



Начать новую тему Ответить на тему  [ Сообщений: 55 ]  На страницу 1, 2, 3, 4  След.
Автор Сообщение
 Заголовок сообщения: Задумка сделать регулируемый УОЗ
СообщениеДобавлено: 05 фев 2011, 10:52 
Не в сети
Бывалый
Бывалый
Аватар пользователя

Зарегистрирован: 01 фев 2008, 20:48
Сообщений: 302
Поблагодарил: раз(а)
Поблагодарили: раз(а)
Подскажите,может кто в курсе,какой угол опережения зажигания на STELS TACTIC.Хочу собрать простую систему двухступенчатого регулирования УОЗ.Техника своя в холодном гараже,пока промерееш заколееш.
Вложение:
plate_pic.jpg
plate_pic.jpg [ 56.91 KiB | Просмотров: 12357 ]

Прикупил себе крыльчатку обдува двигателя побольше,давно хотел :)
http://scooter-opt.ru/product_info.php? ... cts_id=547

_________________
Stels Tactic 65cc(запилинг)
Malossi Dellorto PHBN 17.5(ГТЖ 72)
Запил сток. ЛК,лепестки стеклотекстолит 0.35мм
Malossi Multivar,Malossi Ventilvar,7.5 гр
Dayco 7175,белая-торк,желтые-сцепление 297715
Hella micro de,ксенон 2*25W 3000K
Pirelli GTS23/24


Вернуться наверх
 Профиль  
 
 Заголовок сообщения: Re: Тюнинг STELS (Tactic, Skif, Leader, Alpha, Vortex, Arrow
СообщениеДобавлено: 05 фев 2011, 12:38 
Не в сети
Старожил
Старожил
Аватар пользователя

Зарегистрирован: 25 авг 2008, 09:05
Сообщений: 1472
Откуда: Лабинск
Поблагодарил: раз(а)
Поблагодарили: раз(а)
Скутер: Stels Tactic 72 2T + Honling Joker 72cc 4T
Стаж: 3 года
Подошла нормально? Тоже хочу себе такую. Про угол видел где то, но для сотки и на забугорном сайте

_________________
Stage6 Sport Pro
Dellorto PHVA 17.5
Tecnigas Next-R
Motoforce Evo
Malossi MultiVar + 16x13x7.5
Malossi VentilVar
Malossi X-Special
Malossi VL12
желтая_торк
белые_MHR_сцепление
84км при 8700об/мин


Вернуться наверх
 Профиль  
 
 Заголовок сообщения: Re: Тюнинг STELS (Tactic, Skif, Leader, Alpha, Vortex, Arrow
СообщениеДобавлено: 07 фев 2011, 09:38 
Не в сети
Старожил
Старожил

Зарегистрирован: 18 янв 2009, 14:07
Сообщений: 7631
Откуда: 69 RUS
Поблагодарил: раз(а)
Поблагодарили: раз(а)
Медали: 6
За дальнобой 2-й степени. (1) За полезные и полные ответы. (1) За тех. помощь 1-й степени (1) За тех. помощь 2-й степени (1) За статью 1-й степени. (1)
Скутер: стелс лидер-50 2т (72 cc)
Стаж: 4
Тебе куда угол менять? раньше? тогда наверно можно шпонку на роторе как то сдвинуть чтоб сразу стал раньше, а на входе комутатора между клеммами корпус и датчик установть подобраный кондексатор через тумблер. То есть выйдет так за счет увеличения емкости кондера в этой цепи который есть внутри комутатора, дополнительным кондером делаем запаздывание, это будет как стоковый угол, а отключив кондер УОЗ сдвинеться, станет раньше. Это предположение (теория)


Вернуться наверх
 Профиль  
 
 Заголовок сообщения: Re: Тюнинг STELS (Tactic, Skif, Leader, Alpha, Vortex, Arrow
СообщениеДобавлено: 07 фев 2011, 11:55 
Не в сети
Бывалый
Бывалый
Аватар пользователя

Зарегистрирован: 01 фев 2008, 20:48
Сообщений: 302
Поблагодарил: раз(а)
Поблагодарили: раз(а)
Нет хочу сделать по другому без шпонок,сдвигов всего стотора и тд.На фотке сверху запечетлен ротор от ямахи с углами 12 и 72 градуса.Где 72 градуса там сточить железо до 30-36 градусов.Первый сигнал с датчика 12 градусов будет примерно до 5000 оборотов,потом инвертированный сигнал 30-36 на всем оставшемся диапазоне.Как здесь
http://www.transmic.net/en/analog.htm
Вложение:
sensors.jpg
sensors.jpg [ 18.28 KiB | Просмотров: 12330 ]

Вложение:
cdi-wiring.gif
cdi-wiring.gif [ 17.21 KiB | Просмотров: 12330 ]

_________________
Stels Tactic 65cc(запилинг)
Malossi Dellorto PHBN 17.5(ГТЖ 72)
Запил сток. ЛК,лепестки стеклотекстолит 0.35мм
Malossi Multivar,Malossi Ventilvar,7.5 гр
Dayco 7175,белая-торк,желтые-сцепление 297715
Hella micro de,ксенон 2*25W 3000K
Pirelli GTS23/24


Вернуться наверх
 Профиль  
 
 Заголовок сообщения: Re: Тюнинг STELS (Tactic, Skif, Leader, Alpha, Vortex, Arrow
СообщениеДобавлено: 07 фев 2011, 12:22 
Не в сети
Старожил
Старожил

Зарегистрирован: 18 янв 2009, 14:07
Сообщений: 7631
Откуда: 69 RUS
Поблагодарил: раз(а)
Поблагодарили: раз(а)
Медали: 6
За дальнобой 2-й степени. (1) За полезные и полные ответы. (1) За тех. помощь 1-й степени (1) За тех. помощь 2-й степени (1) За статью 1-й степени. (1)
Скутер: стелс лидер-50 2т (72 cc)
Стаж: 4
Что то мне подсказывает что датчики друг от друга далеко, если 2 простых сунуть тоже далековато.
Да верно ты подметил можно и не шпонкой, а сдвигом статора.

ИИИ еще, глянул схему, удивился всетеки надо датчики через переключатель делать, а не оба как на схеме.

Да вобще по схеме не понял как работает :-D


Вернуться наверх
 Профиль  
 
 Заголовок сообщения: Re: Тюнинг STELS (Tactic, Skif, Leader, Alpha, Vortex, Arrow
СообщениеДобавлено: 07 фев 2011, 12:42 
Не в сети
Бывалый
Бывалый
Аватар пользователя

Зарегистрирован: 01 фев 2008, 20:48
Сообщений: 302
Поблагодарил: раз(а)
Поблагодарили: раз(а)
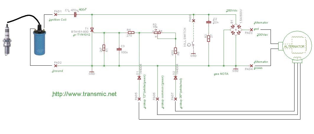
Этот датчик от мото Yamaha,а так одним скутерным датчиком обойтись можно.Схема работает просто ведь индуктивный датчик скутера это по сути генератор и чем выше обороты тем больше напряжение вырабатывает датчик.Ну а на схеме переменным резистором подбирается величина напряжения такая при которой начнет срабатывать второй датчик и на каких оборотах все это будет происходить соотвецтвенно,искра будет раньше на 36 градусах,а затем придет очередь датчика 12 градусного но конденсатор уже разрядится и он посути проигнорируется.Вот все гениальное просто.На сайте http://www.transmic.net/en/analog.htm все подробно расписанно.

_________________
Stels Tactic 65cc(запилинг)
Malossi Dellorto PHBN 17.5(ГТЖ 72)
Запил сток. ЛК,лепестки стеклотекстолит 0.35мм
Malossi Multivar,Malossi Ventilvar,7.5 гр
Dayco 7175,белая-торк,желтые-сцепление 297715
Hella micro de,ксенон 2*25W 3000K
Pirelli GTS23/24


Вернуться наверх
 Профиль  
 
 Заголовок сообщения: Re: Тюнинг STELS (Tactic, Skif, Leader, Alpha, Vortex, Arrow
СообщениеДобавлено: 07 фев 2011, 13:27 
Не в сети
Старожил
Старожил

Зарегистрирован: 18 янв 2009, 14:07
Сообщений: 7631
Откуда: 69 RUS
Поблагодарил: раз(а)
Поблагодарили: раз(а)
Медали: 6
За дальнобой 2-й степени. (1) За полезные и полные ответы. (1) За тех. помощь 1-й степени (1) За тех. помощь 2-й степени (1) За статью 1-й степени. (1)
Скутер: стелс лидер-50 2т (72 cc)
Стаж: 4
Датчик на картинке нам не подойдет,
он походу под 2-е полосы. Дошло, главное понять принцып, да будет работать. Молодца *THUMBS UP* И даже с обычным комутатором :)


Вернуться наверх
 Профиль  
 
 Заголовок сообщения: Re: Тюнинг STELS (Tactic, Skif, Leader, Alpha, Vortex, Arrow
СообщениеДобавлено: 07 фев 2011, 13:35 
Не в сети
Старожил
Старожил

Зарегистрирован: 18 янв 2009, 14:07
Сообщений: 7631
Откуда: 69 RUS
Поблагодарил: раз(а)
Поблагодарили: раз(а)
Медали: 6
За дальнобой 2-й степени. (1) За полезные и полные ответы. (1) За тех. помощь 1-й степени (1) За тех. помощь 2-й степени (1) За статью 1-й степени. (1)
Скутер: стелс лидер-50 2т (72 cc)
Стаж: 4
Что хочешь получть от этой приблуды? обороты тыщ 20 :) все таки лучше на мой взгляд переключатель какой нибудь, а то возможно 2-й датчик на оборотах будет паразитировать :)


Вернуться наверх
 Профиль  
 
 Заголовок сообщения: Re: Тюнинг STELS (Tactic, Skif, Leader, Alpha, Vortex, Arrow
СообщениеДобавлено: 07 фев 2011, 14:09 
Не в сети
Бывалый
Бывалый
Аватар пользователя

Зарегистрирован: 01 фев 2008, 20:48
Сообщений: 302
Поблагодарил: раз(а)
Поблагодарили: раз(а)
Датчик оставляем скутерный если он с двумя проводами,точим железо на роторе до 30-36 градусов.Когда под датчик заходит железо то вырабатывается отрицательная полуволна,когда выходит положительная.Нам надо из отрицательной сделать положительную,но это просто
Вложение:
413370_1.jpg
413370_1.jpg [ 12.98 KiB | Просмотров: 12319 ]

Ну теоретически вроде все,остальное настройка.Надо только узнать первоначальный угол на STELS TACTIC 50 чтоб к нему уже добавить какое то число и получить 30-36 градусов.Крутить до одури двиг я не собираюсь,просто к моще еще прибавочка будет.Можно стандартный камут оставить тока сопротивление подобрать и все.

_________________
Stels Tactic 65cc(запилинг)
Malossi Dellorto PHBN 17.5(ГТЖ 72)
Запил сток. ЛК,лепестки стеклотекстолит 0.35мм
Malossi Multivar,Malossi Ventilvar,7.5 гр
Dayco 7175,белая-торк,желтые-сцепление 297715
Hella micro de,ксенон 2*25W 3000K
Pirelli GTS23/24


Последний раз редактировалось GDN 07 фев 2011, 14:13, всего редактировалось 1 раз.

Вернуться наверх
 Профиль  
 
 Заголовок сообщения: Re: Тюнинг STELS (Tactic, Skif, Leader, Alpha, Vortex, Arrow
СообщениеДобавлено: 07 фев 2011, 14:10 
Не в сети
Старожил
Старожил

Зарегистрирован: 18 янв 2009, 14:07
Сообщений: 7631
Откуда: 69 RUS
Поблагодарил: раз(а)
Поблагодарили: раз(а)
Медали: 6
За дальнобой 2-й степени. (1) За полезные и полные ответы. (1) За тех. помощь 1-й степени (1) За тех. помощь 2-й степени (1) За статью 1-й степени. (1)
Скутер: стелс лидер-50 2т (72 cc)
Стаж: 4
Вот Импульс ссылочку дал
тоже но сбалансировано, для рейсинга http://www.1977mopeds.com/PDGImages/3765961013_f6dfe78b92_o.jpg


Вернуться наверх
 Профиль  
 
 Заголовок сообщения: Re: Тюнинг STELS (Tactic, Skif, Leader, Alpha, Vortex, Arrow
СообщениеДобавлено: 07 фев 2011, 14:16 
Не в сети
Старожил
Старожил

Зарегистрирован: 18 янв 2009, 14:07
Сообщений: 7631
Откуда: 69 RUS
Поблагодарил: раз(а)
Поблагодарили: раз(а)
Медали: 6
За дальнобой 2-й степени. (1) За полезные и полные ответы. (1) За тех. помощь 1-й степени (1) За тех. помощь 2-й степени (1) За статью 1-й степени. (1)
Скутер: стелс лидер-50 2т (72 cc)
Стаж: 4
С последней картинкой не согласен, при прохождении полосы идет раскачка датчика в стоке, обмотка закрыта, происходит как взвод курка, медленно все это время до срыва датчика с полосы. При срыве идет резкий сброс как в бобине, усиленный импульс нужной полярности пропускается на тиристор. То есть во время захода датчика на полосу не будет четкого импульса нужной амплитуды, поэтому система рабочая только с 2-я датчиками. ИМХО


Вернуться наверх
 Профиль  
 
 Заголовок сообщения: Re: Тюнинг STELS (Tactic, Skif, Leader, Alpha, Vortex, Arrow
СообщениеДобавлено: 07 фев 2011, 14:25 
Не в сети
Гуру ремонта
Гуру ремонта
Аватар пользователя

Зарегистрирован: 20 мар 2009, 23:12
Сообщений: 19841
Откуда: Бронницы
Поблагодарил: раз(а)
Поблагодарили: раз(а)
Медали: 4
За полезные и полные ответы. (1) За тех. помощь 1-й степени (1) За тех. помощь 2-й степени (1) За вклад в развитие клуба (1)
Скутер: Irbis Nirvana 150 уже 175сс
Стаж: Мото 21,скутер 4года
GDN
Схема мягко говоря неграмотная.


Вложения:
3.jpg
3.jpg [ 28.52 KiB | Просмотров: 12318 ]

_________________
Попытка прочесть книгу, не открыв её - обречена на провал.
Вернуться наверх
 Профиль  
 
 Заголовок сообщения: Re: Тюнинг STELS (Tactic, Skif, Leader, Alpha, Vortex, Arrow
СообщениеДобавлено: 07 фев 2011, 14:34 
Не в сети
Бывалый
Бывалый
Аватар пользователя

Зарегистрирован: 01 фев 2008, 20:48
Сообщений: 302
Поблагодарил: раз(а)
Поблагодарили: раз(а)
Все там будет,я уже проверял.Индуктивный датчик он и в африке индуктивный.Вот глянь http://www.transmic.net/en/yamaha.htm
Вложение:
2capteurs.gif
2capteurs.gif [ 3.94 KiB | Просмотров: 12318 ]

Два датчика -две положительные и две отрицательные полуволны.

_________________
Stels Tactic 65cc(запилинг)
Malossi Dellorto PHBN 17.5(ГТЖ 72)
Запил сток. ЛК,лепестки стеклотекстолит 0.35мм
Malossi Multivar,Malossi Ventilvar,7.5 гр
Dayco 7175,белая-торк,желтые-сцепление 297715
Hella micro de,ксенон 2*25W 3000K
Pirelli GTS23/24


Вернуться наверх
 Профиль  
 
 Заголовок сообщения: Re: Тюнинг STELS (Tactic, Skif, Leader, Alpha, Vortex, Arrow
СообщениеДобавлено: 07 фев 2011, 14:38 
Не в сети
Старожил
Старожил

Зарегистрирован: 18 янв 2009, 14:07
Сообщений: 7631
Откуда: 69 RUS
Поблагодарил: раз(а)
Поблагодарили: раз(а)
Медали: 6
За дальнобой 2-й степени. (1) За полезные и полные ответы. (1) За тех. помощь 1-й степени (1) За тех. помощь 2-й степени (1) За статью 1-й степени. (1)
Скутер: стелс лидер-50 2т (72 cc)
Стаж: 4
Вот осцилограммам я как то не верю, ты принцип образования высокого напряжения в бобине знаешь? А на портянке +и- равны по амплитуде, на практике не так, ХЗ с чем это связано, но во время заряда датчика не острый импульс, а тупая синусойда, Осцилограф надо еще правильно настраивать.

Пробуй, я просто предостерегаю, чтоб выбрать заведоморабочую схему.

Зы там про 2 датчика рассказывают, поэтому картинка не учитывает отрицательную полуволну и она изображена неправильно, упрощено для понимания.


Вернуться наверх
 Профиль  
 
 Заголовок сообщения: Задумка сделать УОЗ
СообщениеДобавлено: 07 фев 2011, 14:49 
Не в сети
Бывалый
Бывалый
Аватар пользователя

Зарегистрирован: 01 фев 2008, 20:48
Сообщений: 302
Поблагодарил: раз(а)
Поблагодарили: раз(а)
Я спорить не собираюсь :-D Это моя теоретическая задумка,я просто поделился с вами соображениями.Все это теория,а на практике осцилограф,паяльник в зубы и в путь. :009<

_________________
Stels Tactic 65cc(запилинг)
Malossi Dellorto PHBN 17.5(ГТЖ 72)
Запил сток. ЛК,лепестки стеклотекстолит 0.35мм
Malossi Multivar,Malossi Ventilvar,7.5 гр
Dayco 7175,белая-торк,желтые-сцепление 297715
Hella micro de,ксенон 2*25W 3000K
Pirelli GTS23/24


Вернуться наверх
 Профиль  
 
Показать сообщения за:  Сортировать по:  
Начать новую тему Ответить на тему  [ Сообщений: 55 ]  На страницу 1, 2, 3, 4  След.

Часовой пояс: UTC + 3 часа


Кто сейчас на форуме

Сейчас этот форум просматривают: нет зарегистрированных пользователей и гости: 21


Вы не можете начинать темы
Вы не можете отвечать на сообщения
Вы не можете редактировать свои сообщения
Вы не можете удалять свои сообщения
Вы не можете добавлять вложения

Перейти:  
Powered by phpBB © phpBB Group
china-scooter.ru © 2006-2019