Клуб любителей китайских скутеров

Форум клуба любителей китайских скутеров

      
Текущее время: 06 Mar 2026, 08:06

Часовой пояс: UTC + 3 часа


Правила форума


Посмотреть правила форума



Начать новую тему Ответить на тему  [ Сообщений: 280 ]  На страницу Пред.  1, 2, 3, 4, 5 ... 19  След.
Автор Сообщение
 Заголовок сообщения: Re: проблема с оборотами.
СообщениеДобавлено: 31 Dec 2010, 12:31 
Не в сети
Опытный
Опытный
Аватар пользователя

Зарегистрирован: 02 Feb 2010, 22:06
Сообщений: 527
Поблагодарил: раз(а)
Поблагодарили: раз(а)
Скутер: Stels Skif 70 с6 racing
Стаж: 3 года
Вы не написали что было не верно в посте, а снова начали про КПП. Значит в нем все нормально, хотя до этого вы сказали что я все перепутал.

Сейчас я попытаюсь объяснить GRO что я имею в виду на примере практики а не теорией, потому что ее он упорно отвергает. Вы видите график мощности двигателя на нем же есть крутящий момент, качество графика не очень, рисовал в пэинте, но кто захочет все разглядит. Допустим что у нас трансмиссия с передаточным числом 10:1 (потери на КПД учитывать не будем).

Возьмем линию Х5 (максимальный крутящий момент). Видно что крутящий момент (далее КМ) равен 8,6 н/м на оборотах 7600 (немного буду округлять, это не страшно), значит на выходе трансмиссии получаем 86 н/м на оборотах 760.

Возьмем линию Х2 (максимальная мощность). КМ равен 8 н/м на оборотах 8400, значит на выходе трансмиссии получаем 80 н/м на оборотах 840, НО нам нужно сравнять обороты на выходе (будем их приравнивать к 760), если учесть что у нас вариатор то сделать это просто, нудно только настроить вариатор на эти обороты. Для этого: 840/760*80=88,4 н/м на оборотах 760! А это больше чем в точке МКМ! – график Х5.

Теперь рассмотрим линию Х3,т мощность примерно такая же как на линии Х2, значит и момент на выходе трансмиссии получим примерно такой же. КМ равен 7,1 н/м на 9300 об/мин. На выходе трансмиссии получаем 71 н/м на 930 оборотах. Теперь приравняем обороты к 760: 930/760*71= 88 н/м! Как я и сказал ранее мы получили примерно такой же момент на выходе при равных оборотах.

Теперь чтобы убедиться окончательно рассмотрим еще две линии-одна до оборотов макс. Мощности и одна после этих оборотов, но я взял линии так чтобы мощность на них была примерно равна (чтобы доказать что КМ на выходе зависит от подаваемой мощности а не от подаваемого КМ) Сначала линия Х1- КМ равен 8 н/м на 7300 об/мин. На выходе получаем 80 н/м при 730 оборотах, сравниваем обороты: 730/760*80=77 н/м на 760 об/мин. Несложно заметить что КМ на выходе меньше чем в ранее рассмотренных случаях.

Теперь линия Х4. КМ равен 5,5 н/м на 10300 об/мин. На выходе получаем 55 на 1030 об/мин. Сравниваем обороты: 1030/760*55=75 н/м на 760 об/мин! Момент примерно такой же как на линии Х1! Потому что подаваемая мощность примерно одинаковая.

Вывод: момент на выходе трансмиссии при одинаковых оборотах получается наибольшим когда подаваемая мощность максимальна! Значит работу вариатора нужно настраивать не на обороты МКМ а обороты макс. мощности.

С цифрами не поспоришь и не надо говорить что я сам нарисовал этот график чтобы подстроить результаты.


Вложения:
1.jpg
1.jpg [ 83.32 KiB | Просмотров: 1849 ]
Вернуться наверх
 Профиль  
 
 Заголовок сообщения: Re: проблема с оборотами.
СообщениеДобавлено: 31 Dec 2010, 12:38 
Не в сети
Гуру ремонта
Гуру ремонта
Аватар пользователя

Зарегистрирован: 20 Mar 2009, 23:12
Сообщений: 19841
Откуда: Бронницы
Поблагодарил: раз(а)
Поблагодарили: раз(а)
Медали: 4
За полезные и полные ответы. (1) За тех. помощь 1-й степени (1) За тех. помощь 2-й степени (1) За вклад в развитие клуба (1)
Скутер: Irbis Nirvana 150 уже 175сс
Стаж: Мото 21,скутер 4года
Сергей777
Вот даже читать не очень хочеться после такого графика.
Вот реальный график реального двигателя:


Вложения:
2.jpg
2.jpg [ 108.46 KiB | Просмотров: 1847 ]

_________________
Попытка прочесть книгу, не открыв её - обречена на провал.
Вернуться наверх
 Профиль  
 
 Заголовок сообщения: Re: проблема с оборотами.
СообщениеДобавлено: 31 Dec 2010, 13:11 
Не в сети
Опытный
Опытный
Аватар пользователя

Зарегистрирован: 02 Feb 2010, 22:06
Сообщений: 527
Поблагодарил: раз(а)
Поблагодарили: раз(а)
Скутер: Stels Skif 70 с6 racing
Стаж: 3 года
GRO писал(а):
Сергей777
Вот даже читать не очень хочеться после такого графика.
Вот реальный график реального двигателя:


А в чем проблема то? чем мой график отличается от твоего? Я тоже могу на каждый твой пост отвечать неа, не верно, иди учи мат часть. Когда я тебе расписал все по цифрам, по реальному графику реального двигателя ты говоришь читать не буду. Твои доводы ни на чем не основаны, мои основаны на цифрах. Найди ошибку в моих рассчетах если ее там нет значит я прав. Я че просто так чтоли график разрисовывал и тебе этот пост писал.


Вернуться наверх
 Профиль  
 
 Заголовок сообщения: Re: проблема с оборотами.
СообщениеДобавлено: 31 Dec 2010, 13:40 
Не в сети
Опытный
Опытный
Аватар пользователя

Зарегистрирован: 02 Feb 2010, 22:06
Сообщений: 527
Поблагодарил: раз(а)
Поблагодарили: раз(а)
Скутер: Stels Skif 70 с6 racing
Стаж: 3 года
Сергей777 писал(а):
GRO писал(а):
Сергей777
Вот даже читать не очень хочеться после такого графика.
Вот реальный график реального двигателя:


А в чем проблема то? чем мой график отличается от твоего? Я тоже могу на каждый твой пост отвечать неа, не верно, иди учи мат часть. Когда я тебе расписал все по цифрам, по реальному графику реального двигателя ты говоришь читать не буду. Твои доводы ни на чем не основаны, мои основаны на цифрах. Найди ошибку в моих рассчетах если ее там нет значит я прав. Я че просто так чтоли график разрисовывал и тебе этот пост писал.


Вернуться наверх
 Профиль  
 
 Заголовок сообщения: Re: проблема с оборотами.
СообщениеДобавлено: 31 Dec 2010, 14:00 
Не в сети
Гуру ремонта
Гуру ремонта
Аватар пользователя

Зарегистрирован: 20 Mar 2009, 23:12
Сообщений: 19841
Откуда: Бронницы
Поблагодарил: раз(а)
Поблагодарили: раз(а)
Медали: 4
За полезные и полные ответы. (1) За тех. помощь 1-й степени (1) За тех. помощь 2-й степени (1) За вклад в развитие клуба (1)
Скутер: Irbis Nirvana 150 уже 175сс
Стаж: Мото 21,скутер 4года
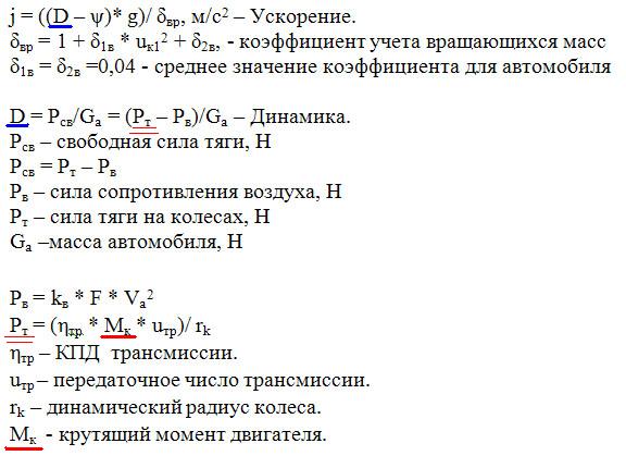
Сергей777
Всё, давай уже закругляйся.
Вот тебе формулы расчёта динамики автомобиля.
Они верны и для скутера.
В них ясно видно, что на динамику влияет МКМ.
И в расчётах берут именно МКМ двигателя, а не мощность.
Как сказал Форд: Платим мы за мощность, но возит нас момент.


Вложения:
3.jpg
3.jpg [ 59.58 KiB | Просмотров: 1834 ]

_________________
Попытка прочесть книгу, не открыв её - обречена на провал.
Вернуться наверх
 Профиль  
 
 Заголовок сообщения: Re: Динамика, или мощность VS МКМ
СообщениеДобавлено: 31 Dec 2010, 14:35 
Не в сети
Опытный
Опытный
Аватар пользователя

Зарегистрирован: 02 Feb 2010, 22:06
Сообщений: 527
Поблагодарил: раз(а)
Поблагодарили: раз(а)
Скутер: Stels Skif 70 с6 racing
Стаж: 3 года
GRO

Во-первых вы не сказали что именно не верно в моих предыдущих рассчетах, а во-вторых если важен момент а не мощность тогда как объяснить что скутер с 2Т двигателем например на цпг малосси мхр тим 2 которая выдает больше 20 сил на заднем колесе имея макс момент 9-10 н/м разгоняется до 100 км/ч за 6 секунд? почему тогда максик имея момент больший в несколько раз не может его в динамике превзойти? Да потому что работа вариатора скутера 2Т настроена на обороты макс мощности и на выходе он имеет больший момент. вес скутера имеет значение, но в этом случае разница не так велика.

Тупой спор, дав мне формулы для рассчета и ничего не объяснив вы меня ни капли не убедили. Я просто считаю что вам сложно признать что обычный форумчанин в чем то прав а вы, инженер в чем то не правы. Я не для этого фигарил тот пост, чтобы мне потом сказали что читать его не будут. Не вижу смысла продолжать спор и вообще с вами спорить.

Подумайте когда будет свободное время почему все таки очень оборотистые 2Т двигатели с меньшим моментом имеют на драге 4Т моментные двигатели. Да и та же мазда RX-8 с мизерным моментом снимаемом с ее роторного двигателя имеет разгон до 100 км/ч за 6,5 сек.


Вернуться наверх
 Профиль  
 
 Заголовок сообщения: Re: Динамика, или мощность VS МКМ
СообщениеДобавлено: 31 Dec 2010, 14:45 
Не в сети
Гуру ремонта
Гуру ремонта
Аватар пользователя

Зарегистрирован: 20 Mar 2009, 23:12
Сообщений: 19841
Откуда: Бронницы
Поблагодарил: раз(а)
Поблагодарили: раз(а)
Медали: 4
За полезные и полные ответы. (1) За тех. помощь 1-й степени (1) За тех. помощь 2-й степени (1) За вклад в развитие клуба (1)
Скутер: Irbis Nirvana 150 уже 175сс
Стаж: Мото 21,скутер 4года
Сергей777
Всё.
Все остальные вопросы к формулам.
С ними можно спорить до бесконечности.
Извини, но это физика.
Не применяй тактику блондинки.
Если ты нормально мыслящий человек, то по формулам ты ясно увидишь прямую зависимость динамики, от крутящего момента.
Я верю формулам.
Всяческие органолептические методы - это для детей.
Не нравиться теория?
Ну так в нашем измерении другого не возможно.
Слава богу, я обучался в институте, и не принимаю всё на веру.
Если у тебя есть другие формулы расчёта динамики, можешь их выложить.
А юношеские замашки ничего не доказывают, кроме несостоятельности.

_________________
Попытка прочесть книгу, не открыв её - обречена на провал.


Вернуться наверх
 Профиль  
 
 Заголовок сообщения: Re: Динамика, или мощность VS МКМ
СообщениеДобавлено: 31 Dec 2010, 15:03 
Не в сети
Гуру ремонта
Гуру ремонта
Аватар пользователя

Зарегистрирован: 20 Mar 2009, 23:12
Сообщений: 19841
Откуда: Бронницы
Поблагодарил: раз(а)
Поблагодарили: раз(а)
Медали: 4
За полезные и полные ответы. (1) За тех. помощь 1-й степени (1) За тех. помощь 2-й степени (1) За вклад в развитие клуба (1)
Скутер: Irbis Nirvana 150 уже 175сс
Стаж: Мото 21,скутер 4года
Могу сказать только то, что вся беда в харрактеристиках двигателей мототехники.
Запас крутящего момента 152-го двигателя всего 6,5%.
От этого и все те нескладушки, о которых Сергей777 писал выше.
Эти моторы изначально делались под вариатор, так как расчитаны на работу в узком диапазоне оборотов.

_________________
Попытка прочесть книгу, не открыв её - обречена на провал.


Вернуться наверх
 Профиль  
 
 Заголовок сообщения: Re: Динамика, или мощность VS МКМ
СообщениеДобавлено: 31 Dec 2010, 16:32 
Не в сети
Гуру ремонта
Гуру ремонта
Аватар пользователя

Зарегистрирован: 20 Mar 2009, 23:12
Сообщений: 19841
Откуда: Бронницы
Поблагодарил: раз(а)
Поблагодарили: раз(а)
Медали: 4
За полезные и полные ответы. (1) За тех. помощь 1-й степени (1) За тех. помощь 2-й степени (1) За вклад в развитие клуба (1)
Скутер: Irbis Nirvana 150 уже 175сс
Стаж: Мото 21,скутер 4года
Да, всётаки многие сайты дают не верную инормаци о мощности и моменте.
Боле менее правдивая информация по 152-му двигателю МКМ 7,03Нм/5500, мощность 4,77кВт/7000.
График момента и мощности примерно такой:


Вложения:
4.jpg
4.jpg [ 58.19 KiB | Просмотров: 1824 ]

_________________
Попытка прочесть книгу, не открыв её - обречена на провал.
Вернуться наверх
 Профиль  
 
 Заголовок сообщения: Re: Динамика, или мощность VS МКМ
СообщениеДобавлено: 31 Dec 2010, 19:01 
Не в сети
Опытный
Опытный
Аватар пользователя

Зарегистрирован: 02 Feb 2010, 22:06
Сообщений: 527
Поблагодарил: раз(а)
Поблагодарили: раз(а)
Скутер: Stels Skif 70 с6 racing
Стаж: 3 года
4.77 кВт это же всего 6.5 сил? Непривычные вы какие то графики рисуете :) обычно графки мощности сверху, а КМ снизу, а тут наоборот. И график КМ должен быть наверное не таким острым, все таки немного плавнее, это же не 2Т.

GRO
Не знаешь кто нить 4-х клапанную голову ставил на 150-180сс? Реультат интересен.


Вернуться наверх
 Профиль  
 
 Заголовок сообщения: Re: Динамика, или мощность VS МКМ
СообщениеДобавлено: 31 Dec 2010, 20:46 
Не в сети
Бывалый
Бывалый
Аватар пользователя

Зарегистрирован: 15 Май 2009, 09:45
Сообщений: 382
Откуда: Мариуполь
Поблагодарил: раз(а)
Поблагодарили: раз(а)
Скутер: Qingqi Patrol 125
Стаж: 7
Сергей 777, а каков твой вопрос, если не секрет?

_________________
Знаете....а китайский скутер таки может приносить ощущение счастья своему владельцу:)


Вернуться наверх
 Профиль  
 
 Заголовок сообщения: Re: Динамика, или мощность VS МКМ
СообщениеДобавлено: 31 Dec 2010, 20:50 
Не в сети
Бывалый
Бывалый
Аватар пользователя

Зарегистрирован: 15 Май 2009, 09:45
Сообщений: 382
Откуда: Мариуполь
Поблагодарил: раз(а)
Поблагодарили: раз(а)
Скутер: Qingqi Patrol 125
Стаж: 7
Ладно, ждать не буду, может это поможет.


Ну я свой по тахометру настраиваю.
Опять еж тупо задирать обороты бесперспективняк....
Скажем так. Ставим грузы потяжелее немного чем нада
Разгоняемся, он сначала валит потом тупит до опледеленной скорости и потом опять как второе дыхание открываеться, засекаем обороты после которых это происходит (у меня это обычно 7500-7800)
Далее подбирая массу груза делаем так чтоб обороты нерпоседали при полном газе нихе этой границы.
Выше задирать неимеет смысла особо.
Ну еще много дает варик точнее форма канавок под грузы.
Сток варик немного но душит мотор, у него недостаточный рабочий диаппазон особо наверху.
http://china-scooter.ru/forum/viewtopic.php?f=4&t=18856&p=289524#p289524
(с)power968

_________________
Знаете....а китайский скутер таки может приносить ощущение счастья своему владельцу:)


Вернуться наверх
 Профиль  
 
 Заголовок сообщения: Re: Динамика, или мощность VS МКМ
СообщениеДобавлено: 31 Dec 2010, 21:01 
Не в сети
Гуру ремонта
Гуру ремонта
Аватар пользователя

Зарегистрирован: 20 Mar 2009, 23:12
Сообщений: 19841
Откуда: Бронницы
Поблагодарил: раз(а)
Поблагодарили: раз(а)
Медали: 4
За полезные и полные ответы. (1) За тех. помощь 1-й степени (1) За тех. помощь 2-й степени (1) За вклад в развитие клуба (1)
Скутер: Irbis Nirvana 150 уже 175сс
Стаж: Мото 21,скутер 4года
Сергей777
Про 4-х клапанную головку писали много, но никто её так вроде и не осмелился приобрести.
Графики совпали по еденицам измерения и не масштабированы относительно друг друга.
Самое интересное, что это вполне одекватные сведения про данный двигатель.
Перебрал массу инфы по двигателям, но когда её забиваешь в формулы, получаеться невнятная кривуля, ничего общего с реально возможным графиком.
Кстати, формулы забил в эксель, так что надо всего лишь поставить три цифры, и получишь график.
Тут же проверяешь чесность производитея и продавца, не прибавили ил они лошадей или момента в описании.
Если не совпадает четвёртая цифра, то в описании лажа.
Правда формулы для не турбированных 4Т двигателей, с карбюратором.

_________________
Попытка прочесть книгу, не открыв её - обречена на провал.


Вернуться наверх
 Профиль  
 
 Заголовок сообщения: Re: Динамика, или мощность VS МКМ
СообщениеДобавлено: 31 Dec 2010, 21:02 
Чесно, говоря. Я сам тоже долго думал, что чем больше МКМ, те сильнее должен "стрелять" с места аппарат. Разгон прямо пропорционален макс.моменту,

Но на практике я имею, не много другие данные.
Приведу в пример автомобили 30-50 годов, вернее их моторы.
Как известно старые моторы, очень часто были длинноходными, (как раз моментная идеология!), но слабомощными и низко оборотистыми. И у них часто мощность была раза в 2-2.5 меньше максимального момента. Однако они не смотря на приличный "тобун" момента, разгонялись ну очень медленно, гораздо медленее чем их потомки через 30-40 лет, где их моторам урезали ход поршня, потеряв в моменте, но выиграв в мощности.

Возмём например "Москвич" 407, разгон до 80 примерно (даже не ста а именно до 80!) - 24 секунды.
Двигатель - 1.4 литра, макс мощность 45 л.с, макс момент 90 н.м, не плохо! Но почему же тогда 24 секунды до 80?

И другой пример, из мототехники. Как известно спортбайки делаються под высокие скорости и высокий разгон. Однако их ТТХ мотора, говорят о том что их моторы сделаны для отдачи именно большей мощности! По этому они и имеют с 600сс мощность по 110-120 л.с, пример Kawasaki ZZR600 c мотором мощностью в 120л.с и, (!) всего 65 н.м момента!

Почему же "тупые" японцы, не следую моментной идеалогии, не поставили например V-Twin с "чоппера"?, у которого момент выше мощности в 1.5-2 раза? Уж в моменте бы как выиграли, а значит и в разгоне!

Как все просто! Надо было на "единицу", вместо высокооборотистой "жужалки", ставить благородный Втвин от "харлея"!

Да и другой пример, дизельные двигатели, как правило, выдают мощность значительно ниже момента. Однако не смотря на это машина с дизелем равного обьема с бензиновым субьективно едет медленее?


Мое ИМХО - момент влияет скорее не на разгон, а на тягу двигателя как пустого так и с нагрузкой, и при различных режимах (например не заглохнет если тронуться с места на "третий"). А мощность влияет как раз на динамические параметры (макс скорость и разгон).

И такой гипотетический пример и вопрос ко всем.
Вот предположим, у нас есть два мотора, равного обьема, равного числа цилиндров и т.д и т.д. У них равный момент, но разная мощность. Первый мощнее второго. И вопрос какой из них, гипотетически сможет быстрее разгонять транспортное средство?(при условии грамотно разработанной и настроенной трансмиссии?)


Вернуться наверх
  
 
 Заголовок сообщения: Re: Динамика, или мощность VS МКМ
СообщениеДобавлено: 31 Dec 2010, 21:22 
Не в сети
Опытный
Опытный
Аватар пользователя

Зарегистрирован: 02 Feb 2010, 22:06
Сообщений: 527
Поблагодарил: раз(а)
Поблагодарили: раз(а)
Скутер: Stels Skif 70 с6 racing
Стаж: 3 года
Arthes
Хоть кто-то со мной согласен.


Вернуться наверх
 Профиль  
 
Показать сообщения за:  Сортировать по:  
Начать новую тему Ответить на тему  [ Сообщений: 280 ]  На страницу Пред.  1, 2, 3, 4, 5 ... 19  След.

Часовой пояс: UTC + 3 часа


Кто сейчас на форуме

Сейчас этот форум просматривают: нет зарегистрированных пользователей и гости: 45


Вы не можете начинать темы
Вы не можете отвечать на сообщения
Вы не можете редактировать свои сообщения
Вы не можете удалять свои сообщения
Вы не можете добавлять вложения

Перейти:  
cron
Powered by phpBB © phpBB Group
china-scooter.ru © 2006-2019