Клуб любителей китайских скутеров

Форум клуба любителей китайских скутеров

      
Текущее время: 19 Mar 2026, 04:39

Часовой пояс: UTC + 3 часа


Правила форума


Посмотреть правила форума



Начать новую тему Эта тема закрыта, Вы не можете редактировать и оставлять сообщения в ней.  [ Сообщений: 58 ]  На страницу Пред.  1, 2, 3, 4
Автор Сообщение
 Заголовок сообщения: Re: Тюнинг коммутатор CDI "Racing" для 4т - кто пробовал?
СообщениеДобавлено: 03 Май 2013, 08:04 
Не в сети
Бывалый
Бывалый
Аватар пользователя

Зарегистрирован: 01 Feb 2008, 20:48
Сообщений: 302
Поблагодарил: раз(а)
Поблагодарили: раз(а)
https://www.moto.com.ua/forum.php?id=70680&page=8

_________________
Stels Tactic 65cc(запилинг)
Malossi Dellorto PHBN 17.5(ГТЖ 72)
Запил сток. ЛК,лепестки стеклотекстолит 0.35мм
Malossi Multivar,Malossi Ventilvar,7.5 гр
Dayco 7175,белая-торк,желтые-сцепление 297715
Hella micro de,ксенон 2*25W 3000K
Pirelli GTS23/24


Вернуться наверх
 Профиль  
 
 Заголовок сообщения: Re: Тюнинг коммутатор CDI "Racing" для 4т - кто пробовал?
СообщениеДобавлено: 03 Май 2013, 10:57 
Не в сети
Посетитель
Посетитель
Аватар пользователя

Зарегистрирован: 06 Jan 2011, 11:17
Сообщений: 236
Откуда: Псков
Поблагодарил: раз(а)
Поблагодарили: раз(а)
Скутер: ABM Tornado 82cc
Стаж: с 2009
GDN
Какая то у него хилая начинка, лучше обычный перепаяю.

_________________
Ага.
китай валит
gps speed - 85km/h (±5km/h)


Вернуться наверх
 Профиль  
 
 Заголовок сообщения: Re: Тюнинг коммутатор CDI "Racing" для 4т - кто пробовал?
СообщениеДобавлено: 15 Mar 2015, 20:24 
Не в сети
Опытный
Опытный
Аватар пользователя

Зарегистрирован: 05 Май 2011, 02:25
Сообщений: 544
Откуда: саратовская область
Поблагодарил: раз(а)
Поблагодарили: раз(а)
Скутер: racer lupus 82сс 4т
Стаж: 4
alex+ писал(а):
Имеется такой тюнинг-коммутатор. Может кто знает, зачём на нём светодиод стоит зелёного цвета, на фото стрелочкой обозначен. Лично я не видел, чтобы он когда-нибудь горел.

Светодиод загорается когда скутер заводить начинаешь, видимо ,чтобы было понятно, что он работает, а не просто висит на скутере. :-D За 1200 рублей этот коммутатор не только не прибавил хоть сколько ощутимой скорости или мощности но и искалечил две пары храповик+полумесяц кик-стартера так-как меняет зажигание на раннее и отдачей при заводке с кика поломало эти детали.


Вернуться наверх
 Профиль  
 
 Заголовок сообщения: Re: Тюнинг коммутатор CDI "Racing" для 4т - кто пробовал?
СообщениеДобавлено: 15 Mar 2015, 20:52 
Не в сети
Опытный
Опытный
Аватар пользователя

Зарегистрирован: 13 Dec 2014, 15:54
Сообщений: 748
Поблагодарил: раз(а)
Поблагодарили: раз(а)
Скутер: Yamaha 100сс
Стаж: @
Закономерно. Корректно регулировать УОЗ способны только цифровые коммутаторы, да и то не все.


Вернуться наверх
 Профиль  
 
 Заголовок сообщения: Re: Тюнинг коммутатор CDI "Racing" для 4т - кто пробовал?
СообщениеДобавлено: 16 Mar 2015, 01:22 
Не в сети
Посетитель
Посетитель
Аватар пользователя

Зарегистрирован: 02 Mar 2015, 01:57
Сообщений: 156
Откуда: Краснодар
Поблагодарил: раз(а)
Поблагодарили: раз(а)
Скутер: Racer DRAGON
Стаж: 7
alex+ писал(а):
Имеется такой тюнинг-коммутатор. Может кто знает, зачём на нём светодиод стоит зелёного цвета, на фото стрелочкой обозначен. Лично я не видел, чтобы он когда-нибудь горел.

По идее он при искре светится. Чем выше обороты, тем он чаще моргает, но длинна импульса сокращается и светодиод горит тусклее. У меня в наличии такой для DIO, как написано, лежит. Ставил на 157 мотор. Проверял без нагрузки. При обычном комутаторе обороты увеличиваются плавно, а с этим до 5000 провал, а после винтит так же. Максимальные обороты не увеличились. Могу проверить под нагрузкой, только панель приборов поставить на место надо, а-то восстанавливаю пластик и снял ее пока.

_________________
Тихо едешь... в зад догонят...
Изображение

Ремонт скутеров в Краснодаре 8-909-450-14-04 Дмитрий


Вернуться наверх
 Профиль  
 
 Заголовок сообщения: Re: Тюнинг коммутатор CDI "Racing" для 4т - кто пробовал?
СообщениеДобавлено: 16 Mar 2015, 07:58 
Не в сети
Опытный
Опытный
Аватар пользователя

Зарегистрирован: 13 Dec 2014, 15:54
Сообщений: 748
Поблагодарил: раз(а)
Поблагодарили: раз(а)
Скутер: Yamaha 100сс
Стаж: @
От коммутатора за 1200 руб. с измененными параметрами RC-цепи ничего хорошего можно и не ждать. Цифровые от Дайтоны - много лучше и много дороже. Плюс неизбежное сокращение ресурса двигла.


Вернуться наверх
 Профиль  
 
 Заголовок сообщения: Re: Тюнинг коммутатор CDI "Racing" для 4т - кто пробовал?
СообщениеДобавлено: 16 Mar 2015, 19:11 
Не в сети
Посетитель
Посетитель

Зарегистрирован: 11 Sep 2013, 09:22
Сообщений: 125
Откуда: Саратов
Поблагодарил: раз(а)
Поблагодарили: раз(а)
Скутер: KINETIK
Стаж: 8
Alwert писал(а):
Цифровые от Дайтоны - много лучше и много дороже.

Хотелось бы узнать, что значит цифровой коммутатор, и почему
коммутатор схема которого изображена на первой стр. не отвечает требованиям цифрового?


Вернуться наверх
 Профиль  
 
 Заголовок сообщения: Re: Тюнинг коммутатор CDI "Racing" для 4т - кто пробовал?
СообщениеДобавлено: 16 Mar 2015, 20:33 
Не в сети
Опытный
Опытный
Аватар пользователя

Зарегистрирован: 13 Dec 2014, 15:54
Сообщений: 748
Поблагодарил: раз(а)
Поблагодарили: раз(а)
Скутер: Yamaha 100сс
Стаж: @
Цифровой - это по сути микроконтроллер, изменяющий УОЗ по особому алгоритму. На 1-ой странице темы - обычный аналоговый CDI с постоянным УОЗ. Снижение в нем емкости конденсатора С2 - больше маркетинговый прием, так как зажигание, если и становится более ранним, то не там, где надо (на низких оборотах). Вот он именно так и работает...


Вернуться наверх
 Профиль  
 
 Заголовок сообщения: Re: Тюнинг коммутатор CDI "Racing" для 4т - кто пробовал?
СообщениеДобавлено: 12 Jun 2015, 15:32 
Не в сети
Наблюдатель

Зарегистрирован: 12 Jun 2015, 15:27
Сообщений: 3
Поблагодарил: раз(а)
Поблагодарили: раз(а)
Скутер: Stinger Firos HL50QT-10
Стаж: -
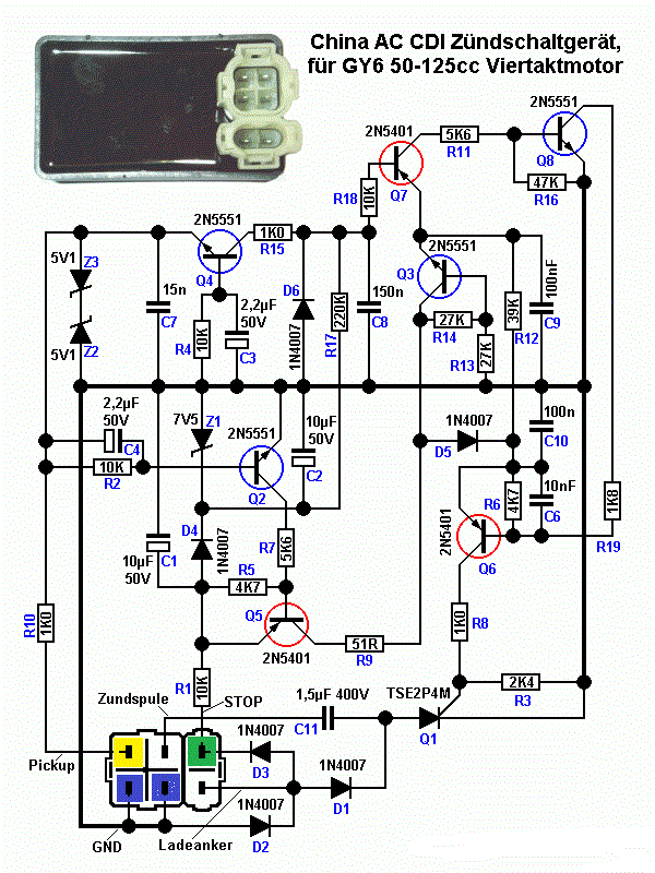
Вот схема AC-CDI Zonko с изменяемым углом опережения зажигания, это родной коммутатор с 4Т китайца.


Вложения:
zonko_cdi_ac.jpg
zonko_cdi_ac.jpg [ 88.73 KiB | Просмотров: 29561 ]
Вернуться наверх
 Профиль  
 
 Заголовок сообщения: Re: Тюнинг коммутатор CDI "Racing" для 4т - кто пробовал?
СообщениеДобавлено: 12 Jun 2015, 15:42 
Не в сети
Наблюдатель

Зарегистрирован: 12 Jun 2015, 15:27
Сообщений: 3
Поблагодарил: раз(а)
Поблагодарили: раз(а)
Скутер: Stinger Firos HL50QT-10
Стаж: -
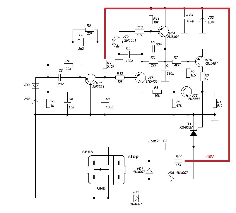
А вот еще одна, тоже с опережением, стоковая с другого китайца. Обе работают, хотя чего тут удивительного, если они с завода на скутере стоят.


Вложения:
6934560 (1).gif
6934560 (1).gif [ 77.28 KiB | Просмотров: 29561 ]
Вернуться наверх
 Профиль  
 
 Заголовок сообщения: Re: Тюнинг коммутатор CDI "Racing" для 4т - кто пробовал?
СообщениеДобавлено: 12 Jun 2015, 15:45 
Не в сети
Наблюдатель

Зарегистрирован: 12 Jun 2015, 15:27
Сообщений: 3
Поблагодарил: раз(а)
Поблагодарили: раз(а)
Скутер: Stinger Firos HL50QT-10
Стаж: -
А это схема коммутатора Bera Moto, типа тюнинговый, я думаю разница видна, проще некуда.


Вложения:
BeraMoto_CDI_AC.jpg
BeraMoto_CDI_AC.jpg [ 171.15 KiB | Просмотров: 29561 ]
Вернуться наверх
 Профиль  
 
 Заголовок сообщения: Re: Тюнинг коммутатор CDI "Racing" для 4т - кто пробовал?
СообщениеДобавлено: 24 Jun 2024, 19:18 
Не в сети
Интересующийся
Интересующийся

Зарегистрирован: 16 Jun 2024, 20:29
Сообщений: 27
Поблагодарил: раз(а)
Поблагодарили: раз(а)
Скутер: bt49qt-12
Стаж: 1
Наверное вопрос ближе всего к этой теме.
На Али есть куча типа-тюнинг коммутаторов.
Так ставил кто-нибудь один из этих? Есть ли в этом смысл?


Вложения:
Screenshot_20240624-191345.png
Screenshot_20240624-191345.png [ 694.62 KiB | Просмотров: 23402 ]
Screenshot_20240624-191401.png
Screenshot_20240624-191401.png [ 494.96 KiB | Просмотров: 23402 ]
Вернуться наверх
 Профиль  
 
 Заголовок сообщения: Re: Тюнинг коммутатор CDI "Racing" для 4т - кто пробовал?
СообщениеДобавлено: 24 Jun 2024, 20:24 
Не в сети
Старожил
Старожил
Аватар пользователя

Зарегистрирован: 24 Oct 2010, 23:54
Сообщений: 1578
Откуда: Раменское
Поблагодарил: раз(а)
Поблагодарили: раз(а)
Медали: 4
За полезные и полные ответы. (1) За тех. помощь 1-й степени (1) За тех. помощь 2-й степени (1) За грамотность (1)
Скутер: Haobon qt10, S ZNEN-King, Рига-26
Стаж: C89
Рукожоп
Вместе с этими приблудами купи стробоскоп, многое станет понятнее.
Стандартный, не урезанный, коммутатор отлично работает.
Лично ставил пяток тюнинговых, товарищ перебрал поболее, из них один показал чуть лучшее равномерное опережение, второй просто скачком уходил дальше стандарта, остальные ничем от стандарта не отличались, кроме цены. В итоге уже сколько лет юзаем стандартные, а тюн где-то про запас валяются, вдруг от нищеты поставить нечего будет, ну или в подарок тюнингисту начинающему, пусть развлекается.


Вернуться наверх
 Профиль  
 
Показать сообщения за:  Сортировать по:  
Начать новую тему Эта тема закрыта, Вы не можете редактировать и оставлять сообщения в ней.  [ Сообщений: 58 ]  На страницу Пред.  1, 2, 3, 4

Часовой пояс: UTC + 3 часа


Кто сейчас на форуме

Сейчас этот форум просматривают: нет зарегистрированных пользователей и гости: 11


Вы не можете начинать темы
Вы не можете отвечать на сообщения
Вы не можете редактировать свои сообщения
Вы не можете удалять свои сообщения
Вы не можете добавлять вложения

Перейти:  
Powered by phpBB © phpBB Group
china-scooter.ru © 2006-2019